Dingling
.png)
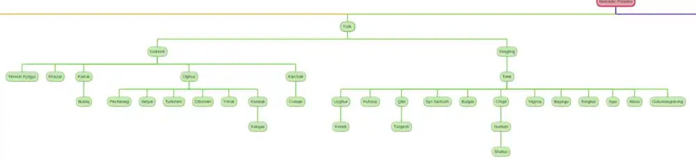
The Dingling[a] were an ancient people who appear in Chinese historiography in the context of the 1st century BCE.
The Dingling are considered to have been an early Turkic-speaking people.[1][2] They were also proposed to be the ancestors of Tungusic speakers among the later Shiwei people,[3][4] or are related to Na-Dené and Yeniseian speakers.[5]
Modern archaeologists have identified the Dingling as belonging to the eastern Scythian horizon, namely the Tagar culture.[6]
Etymology
The ethnonym 'Dingling' is regarded by modern scholars in the Western world as being interchangeable with the ethnonym 'Tiele', who are believed to be the descendants of the Dingling.[7][8] Chinese historiographers believed that 'Tiele' was a mistaken transcription, related them to the ancient Red Di (狄翟), and recorded various names like Dili (狄历), Gaoche (高車) or Chile (敕勒).[9][10]
Several modern scholars, including Peter B. Golden, now believe that all of these ethnonyms described by the Chinese all derive from Altaic exonyms describing wheeled vehicles, with 'Dingling' perhaps being an earlier rendering of a Tuoba word (*tegreg), meaning "wagon".[11]
Peter Golden also wrote that "Gaoche" or "high carts" may be a translation of "Dingling et al.".[12] Edwin Pulleyblank writes that "High Cart" is just one of several variations of exonyms that ultimately reflect the original Turkic meaning of 'Dingling', which is possibly derived from *Tägräg, meaning "circle, hoop".[13]
Origin and migration

The Weilüe mentioned three Dingling groups:[14]
- one group south of Majing (馬脛, literally: "Horse-Shank[ed people]"), north of Kangju, and west of Wusun;
- another south of the North Sea, identified as Lake Baikal;
- and another north of Xiongnu and neighbouring the Qushi (屈射), Hunyun (渾窳), Gekun (隔昆), and Xinli (薪犁), all of whom had once been conquered by the Xiongnu.[15]
Murphy (2003) proposes that the Dingling's country had been in the Minusinsk Basin on the Yenisey river,[16] thus close to the location of the Dingling group who neighbored the Kangju, Wusun, and Majing people. Dingling gradually moved southward to Mongolia and northern China. They were a huge independent horde for centuries, but were later defeated and temporarily became subject of the Xiongnu Empire,[17][18] and thus presumably related to the invaders known as Huns in the west.[19] One group, known as the West Dingling, remained in an area that would become Kazakhstan, while others – expelled from Mongolia by the Rouran – settled in the Tarim Basin during the 5th century and took control of Turpan.

The Dingling had a warlike society, formed by traders, hunters, fishers, and gatherers, living a semi-nomadic life in the southern Siberian mountain taiga region from Lake Baikal to northern Mongolia. Some ancient sources claims that Di or Zhai (翟) was adopted as the group name because the Zhai family had been the ruling house for centuries.[22][23][24]
Other sources claim that they might have been correlated with the Guifang, a northern tribe that appears in the oracle bone inscriptions from Yinxu.[25]
According to the History of the Gaoche of Wei Shou (6th century), the origin of the Dingling can be traced to the Chidi (赤狄) (lit. Red Di), who lived in northern China during the Spring and Autumn period. The Mozi mentions a total of eight related Di groups, of whom only "Red Di" (赤狄, Chidi), the "White Di" (白狄, Baidi), and "Tall Di" (長狄, Changdi) are known.[26][27][28]
To the north of the Xiongnu empire and Dingling territories, at the headwaters of the Yenisei around Tannu Uriankhai, lived the Gekun (鬲昆), also known as the Yenisei Kyrgyz in later records. Further to the west near the Irtysh river lived the Hujie (呼揭). Other tribes living of the Xiongnu, such as the Hunyu (浑庾), Qushe (屈射), and Xinli (薪犁), were only mentioned once in Chinese records, and their exact location is unknown.[29][30]
During the 2nd century BCE, the Dingling became subjects of Modu Chanyu along with 26 other tribes, including the Yuezhi and Wusun.[31]
Dingling and Xiongnu
The Dingling were first subjugated by the Xiongnu, but the latter gradually weakened. In 71 BCE, after numerous conflicts between the Chinese and the Xiongnu, the Dingling, led by Zhai Jin, with help from neighboring tribes, took the opportunity to revolt. From 63 to 60 BCE, during a split within the Xiongnu ruling clan of Luanti (挛鞮), the Dingling attacked the Xiongnu, together with the Wusun from the west, supported by the Chinese from the south and the Wuhuan from the southeast.[32]
In 51 BCE, the Dingling, together with the Hujie and Gekun, were defeated by the Xiongnu under Zhizhi Chanyu, on his way to Kangju. Over the next century there may have been more uprisings, but the only recorded one was in the year 85, when together with the Xianbei they made their final attack on the Xiongnu, and Dingling regained its power under Zhai Ying.[33] After that, under the Dingling pressure, the remaining of northern Xiongnu and the Tuoba formed the confederacy by Xianbei chief Tanshihuai (檀石槐). After his death in 181, the Xianbei moved south and the Dingling took their place on the steppe.
Some groups of Dingling, called the West Dingling by the ancient Chinese, started to migrate into western Asia, but settled in Kangju (康居), modern day Kazakhstan and Uzbekistan. There is no specific source to tell where exactly they settled, but some claim Lake Zaysan (宰桑 or 斋桑).
Assimilation
Between the short-lived Xianbei confederacy in 181 and the foundation of the Rouran Qaghanate in 402, there was a long period without a tribal confederacy on the steppe. During this period, a part of the Dingling were assimilated to the northern Xiongnu by permanently settling further to the south.[34] Another group, documented as about 450,000, moved southeast and merged into the Xianbei.
Some groups of Dingling settled in China during Wang Mang's reign. According to the Weilüe, another group of Dingling escaped to the western steppe in Kazakhstan, which has been called the West Dingling.[35] Around the 3rd century, Dinglings living in China began to adopt family names such as Zhai or Di (翟), Xianyu (鲜于), Luo (洛) and Yan (严).[36] These Dingling became part of the southern Xiongnu tribes known as Chile (赤勒) during the 3rd century, from which the name Chile (敕勒) originated.
During the Sixteen Kingdoms period, the West Dingling Khan Zhai Bin (翟斌) lead his hordes, migrate from Kazakhstan into Central China, served under the Former Qin, after series of plotting, Zhai Bin was betrayed by Former Qin, to avoid Qin nobles further attempts, he revolted against the Former Qin Dynasty. Murong Chui (慕容垂), the Xianbei leader under Former Qin court, got appointed as the high command of Former Qin army, was expected to take down the revolt, but convinced by Zhai Bin, joined his mutiny to against Former Qin. Their mutiny were also joined by several other Xianbei tribes which formed the Anti-Qin leagues, with the suggestion by Zhai Bin, Murong Chui was elected to be the leader of the leagues. Near end of the same year, Murong Chui styled himself King of Yan (燕王), left Zhai Bin the new leader of the league and a dilemma of the war, later Murong Chui broke the alliance with the leagues, murdered Zhai Bin and his three sons in an ambush. His nephew Zhai Zhen (翟真) inherited the horde, was elected be the new Leader of the leagues, seeking for revenge, but later assassinated by his military advisor Xianyu Qi (鲜于乞), Xian did not escape far, were caught by the Dingling soldiers and got executed, the leagues elected Zhai Zhen's cousin Zhai Cheng (翟成) as the new Leader, but later also been assassinated by Yan spy, then Zhai Liao (翟辽), became the new leader of Dingling horde, with the support from the Leagues, he founded the Wei state, a DingLing Dynasty in China in modern Henan Province.[37]
About one-quarter of the Tuoba clans show similar names as found among the later Gaoche and Tiele tribes. Among them, the Hegu (紇骨) and Yizhan (乙旃) clans kept their high status.
Between the 4th and 7th centuries, the name "Dingling" slowly disappeared from Chinese records, coinciding with the rise of the Uyghur Khaganate.[38]
Cultural and linguistic theories
| Dingling | |
|---|---|
| Region | northern China |
| Ethnicity | Dingling |
| Extinct | after 7th century |
| Language codes | |
| ISO 639-3 | None (mis) |
| Glottolog | None |
Several theories have been proposed about the relationship between the Dingling and both ancient and living cultures, based on linguistic, historical and archaeological evidence.
Turkic hypothesis
The Dingling are considered to have been an early Turkic-speaking people.[39][40]
Weilüe records the Dingling word for the arctic fox (vulpes lagopus) as 昆子 kūnzǐ (Middle Chinese (ZS): *kuən-t͡sɨX < Early Middle Chinese: *kwən-tsɨ’/tsi’ < Eastern Han Chinese: *kûn-tsəʔ), which is proposed to be from Proto-Turkic *qïrsaq ~ *karsak.[41][42][43][44]
Tungusic hypothesis
Chinese historians linked the Tungusic speakers among the later Shiwei people to the Dingling, considering them as descendants of the Dingling owing to linguistic similarities.[3][4][b]
Dené-Yeniseian hypothesis
In Zur jenissejisch-indianischen Urverwandtschaft (Concerning Yeniseian-Indian Primal Relationship), the German scholar Heinrich Werner developed a new language family which he termed Baikal–Siberic. By extension, he groups together the Yeniseian peoples (Arin, Assan, Yugh, Ket, Kott, and Pumpokol), the Na-Dene Indigenous peoples of the Americas, and the Dingling of Chinese chronicles to Proto-Dingling.[46] The linguistic comparison of Na-Dene and Yeniseian shows that the quantity and character of the correspondences points to a possible common origin. According to Russian linguistic experts, they likely spoke a polysynthetic or synthetic language with an active form of morphosyntactic alignment, exhibiting a linguistically and culturally unified community.
The name Dingling resembles both:
- the Yeniseian word *dzheng people > Ket de?ng, Yug dyeng, Kott cheang
- the Na-Dene word *ling or *hling people, i.e. as manifested in the name of the Tlingit (properly hling-git son of man, child of the people).
Although the Dené–Yeniseian language family is now a widely known proposal, his inclusion of the Dingling is not widely accepted.
Physical appearance
There is some evidence that the Dingling looked similar to European people, based on their identification with the Tagar culture of the Altai region in Siberia. In the 20th century, several historians proposed that the Tagar people were characterized by a high frequency of light hair and light eyes, and that the associated Dingling were blond-haired.[47][48] Genetic testing of fossils from the Tagar culture has confirmed the theory that they were often blue eyed and light-haired.[49] Twenty-first century scholars continue to describe the Dingling in a similar manner. Adrienne Mayor repeated N. Ishjants' description (1994) of the Dingling as "red-haired, blue-eyed giants" while M.V. Dorina called the Dingling "European-looking."[50][51]
The Chinese sources do not differentiate the Dingling's appearance from the Han Chinese. Chinese histories unanimously depict the Dingling as the ancestors of the Tiele, whose physical appearance is also not described, but seem to have included non-Turkic speaking peoples. The Alans, an Iranic people, are included among them, as well as the Bayegu, who had a somewhat different language than the Tiele according to the New Book of Tang. The New Book also relates that the Kyrgyz intermixed with the Dingling. The Book of Sui states that the Tiele had similar customs to the Göktürks but different marriage and burial traditions.[52]
The Classic of Mountains and Seas described the Dingling as human beings with horses' legs and hooves and excellent at running.[53] However, this description is mythological in nature.[54] A similar description is also echoed in a Wusun account, recorded in the Weilüe (compiled 239-265 CE), which describes the men of Majing ("Horse Shanks"), located north of the Dingling, as possessing horse legs and hooves.[55]
See also
Notes
- ^ Chinese: 丁零 (174 BCE); 丁靈 (200 BCE); Eastern Han Chinese: *teŋ-leŋ < Old Chinese: *têŋ-rêŋ
- ^ Shiwei were stated in most Chinese sources (e.g. Weishu 100, Suishu 84, Jiu Tangshu 199) to be relatives to para-Mongolic-speaking Khitans; the Shiwei sub-tribe Mengwu (蒙兀) / Mengwa (蒙瓦) were considered ancestral to the Mongols.[45]
References
- ^ Hyun Jin Kim: The Huns, Rome and the Birth of Europe. Cambridge University Press, 2013. pp.175-176.
- ^ Peter B. Golden: Some Thoughts on the Origins of the Turks and the Shaping of the Turkic Peoples in Contact and Exchange in the Ancient World. Ed. Victor H. Mair. University of Hawaii Press, 2006. p.140
- ^ a b Xin Tangshu vol. 219 "Shiwei" txt: "室韋, 契丹别種, 東胡之北邊, 蓋丁零苗裔也" translation by Xu (2005:176) "The Shiwei, who were a collateral branch of the Khitan inhabited the northern boundary of the Donghu, were probably the descendants of the Dingling ... Their language was the same as that of the Mohe."
- ^ a b Xu Elina-Qian, Historical Development of the Pre-Dynastic Khitan, University of Helsinki, 2005. p. 176. quote: "The Mohe were descendants of the Sushen and ancestors of the Jurchen, and identified as Tungus speakers."
- ^ Werner, Heinrich Zur jenissejisch-indianischen Urverwandtschaft. Harrassowitz Verlag. 2004 abstract. p. 25
- ^ Hartley, Charles W.; Yazicioğlu, G. Bike; Smith, Adam T. (19 November 2012). The Archaeology of Power and Politics in Eurasia: Regimes and Revolutions. Cambridge University Press. p. 245. ISBN 978-1-139-78938-7. "The Dinlin are considered to have been part of the Tagar Culture and are mentioned in the written sources as being among the acquired "possessions" of the Huns (Mannai—Ool 1970: 107; Sulimirski 1970: 112)."
- ^ Wang, Penglin (28 March 2018). Linguistic Mysteries of Ethnonyms in Inner Asia. Lexington Books. p. 5. ISBN 978-1-4985-3528-1. "Dingling is alternatively called Tiele. Suishu and Beishi, both of which were written during the seventh century during the Tang period, traced the origin of the Tiele or Dingling back to Xiongnu."
- ^ Hickman, Bill; Leiser, Gary (14 October 2015). Turkish Language, Literature, and History: Travelers' Tales, Sultans, and Scholars Since the Eighth Century. Routledge. p. 149. ISBN 978-1-317-61295-7. "...the Dingling 丁零, Old Chin. (before 200 BCE): *têŋ-rêŋ > Late Han (after 200 BCE to 200 CE): teŋ leŋ,32 a tribal union north of the Xiongnu, viewed as ancestral to the Tiele and possibly an early rendering of that ethnonym."
- ^ Weishu Vol 103 Gaoche "高車,蓋古赤狄之餘種也,初號為狄歷,北方以為勑勒,諸夏以為高車、丁零。" tr. "Gaoche, probably the remnant stock of the ancient Red Di. Initially, they had been called Dili; northerners considered them to be Chile; the various Xia (i.e. Chinese) considered them to be Gaoche Dingling (i.e. Dingling with High Cart)"
- ^ Xin Tangshu vol. 217a "回紇,其先匈奴也,俗多乘高輪車,元魏時亦號高車部,或曰敕勒,訛為鐵勒。" tr: "Uyghurs, their predecessors were the Xiongnu. Because, customarily, they ride high-wheeled carts. In Yuan Wei time, they were also called Gaoche (i.e. High-Cart) tribe. Or called Chile, or mistakenly as Tiele."
- ^ Tasar, Eren; Frank, Allen J.; Eden, Jeff (11 October 2021). From the Khan's Oven: Studies on the History of Central Asian Religions in Honor of Devin DeWeese. BRILL. p. 5. ISBN 978-90-04-47117-7. "The latter were part of the Tiĕlè union, earlier termed the Gāochē "High Carts" (Liu, 1985, I:127--128; Pulleyblank, 1990: 21-26; Dobrovitz, 2011: 375-378), and before that the Dīnglíng, perhaps a rendering of *tegreg "wagon", a Tuoba/Tabgač exonym for Tiele (Kljaštornyj, 2010: 162-163; Golden, 2012 : 179-180.)"
- ^ Cosmo, Nicola Di; Maas, Michael (26 April 2018). Empires and Exchanges in Eurasian Late Antiquity: Rome, China, Iran, and the Steppe, ca. 250–750. Cambridge University Press. p. 326. ISBN 978-1-108-54810-6. "55 Chinese accounts of the Northern Wei era also termed them Gaoche “high carts,” seemingly a translation of Dingling et al.: E. G. Pulleyblank, “The 'High Carts': A Turkish Speaking People before the Türks,” Asia Major 3.1 (1990) 21–26."
- ^ PULLEYBLANK, EDWIN G. (1990). "The "High Carts": A Turkish-Speaking People Before the Türks". Asia Major. 3 (1): 22. ISSN 0004-4482. JSTOR 41645442. "The name Ting-ling continued to be used occasionally but other forms soon became more common. One is the Chinese Kao-ch'e "High Carts," which is explained as referring to their wagons with very large wheels. The others, Ti-li, T'e-le, Ch'ih-le, Chih-le, and T'ieh-le,4 which are obviously transcriptions of foreign names, are evidently new transcriptions of the name that underlay Ting-ling. James Hamilton proposes to interpret this as *Tägräg, a word defined in Kashgari's dictionary as "circle, hoop."5 The Chinese term "High Carts" was therefore probably not merely descriptive of their habits but related to the meaning of the Turkish name."
- ^ Yu Huan, Weilüe, quoted in Chen Shou, Sanguozhi, vol. 30 Xirong, draft translation by John E. Hil 2004 Section 28
- ^ Sima Qian Records of the Grand Historian Vol. 110 "後北服渾庾、屈射、丁零、鬲昆、薪犁之國。於是匈奴貴人大臣皆服,以冒頓單于爲賢。" tr. "Later [in the] north [he] subjugated the nations of Hunyu, Qushe, Dingling, Gekun, and Xinli. Therefore, the Xiongnu nobles and dignitaries all admired [and] considered Modun chanyu as capable."
- ^ Murphy, Eileen M. (2003). Iron Age Archaeology and Trauma from Aymyrlyg, South Siberia. Archaeopress. p. 16. ISBN 978-1-84171-522-3. "...the country of Dinlin [sic], which was located in the Minusinsk Basin on the Yenisey river."
- ^ Lu (1996), pp. 111, 135-137.
- ^ Li (2003), pp. 110-112.
- ^ A. J. Haywood, Siberia: A Cultural History, Oxford University Press, 2010, p.203
- ^ Andrews, Peter A. (1999). Felt Tents and Pavilions: The Nomadic Tradition and Its Interaction with Princely Tentage. Melisende. p. 89. ISBN 978-1-901764-03-1.
- ^ Bloom, Jonathan; Blair, Sheila S.; Blair, Sheila (14 May 2009). Grove Encyclopedia of Islamic Art & Architecture: Three-Volume Set. OUP USA. p. 281. ISBN 978-0-19-530991-1. "...among the Hsiung-nu and the High Cart confederation. Since the Turkic type, with its dependence on wood bending techniques, can be related to bent wooden wheels (c. 350 bce) found in barrow No. V at Pazyryk in Siberia, deriving from a tradition a millennium older, the connection with these cart dwelling nomads is significant."
- ^ Xue (1992), pp. 54-60.
- ^ Lu (1996), pp. 305-320.
- ^ Duan (1988) pp. 35-53.
- ^ Duan (1988) pp. 8-11.
- ^ Duan (1988), pp. 1-6
- ^ Suribadalaha (1986), p. 27.
- ^ Theobald, Ulrich (2012). Di 狄 in ChinaKnowledge.de - An Encyclopaedia on Chinese History, Literature and Art
- ^ Lu (1996), p. 136.
- ^ Shen (1998), p. 75.
- ^ Li (2003), p. 73.
- ^ Duan (1988) pp. 99-100.
- ^ Duan (1988) pp. 101-103.
- ^ Duan (1988) pp. 111-113.
- ^ Hill (2004), Section 28
- ^ Duan (1988), pp. 137-142, 152-158.
- ^ Duan (1988), pp. 148-152.
- ^ Rhyne, George N.; Adams, Bruce Friend (2007). The Supplement to The Modern Encyclopedia of Russian, Soviet and Eurasian History: Deni, Viktor Nikolaevich - Dzhungaria. Academic International Press. p. 44. ISBN 978-0-87569-142-8.
- ^ Hyun Jin Kim: The Huns, Rome and the Birth of Europe. Cambridge University Press, 2013. pp.175-176.
- ^ Peter B. Golden: Some Thoughts on the Origins of the Turks and the Shaping of the Turkic Peoples in Contact and Exchange in the Ancient World. Ed. Victor H. Mair. University of Hawaii Press, 2006. p.140
- ^ “Section 28 – The Kingdom of Dingling (Around Lake Baikal and on the Irtish River)” note 28.3 The Peoples of the West from the Weilue 魏略 by Yu Huan 魚豢 A Third Century Chinese Account Composed between 239 and 265 CE Quoted in zhuan 30 of the Sanguozhi Published in 429 CE Draft English translation by John E. Hill (September, 2004)
- ^ Pulleyblank, E. G. (1962) "The consonantal system of Old Chinese. Part II" pdf, Asia Major 9; p. 226 of 206‒65.
- ^ Schuessler (2014), p. 258, 273
- ^ Starostin, Sergei; Dybo, Anna; Mudrak, Oleg (2003), “*KArsak”, in Etymological dictionary of the Altaic languages (Handbuch der Orientalistik; VIII.8), Leiden, New York, Köln: E.J. Brill
- ^ Xu (2005), p. 86; quote: "The ancestors of the Mongols are believed to be the Mengwu Shiwei (Mengwa Shiwei) who appeared in history as late as in the Tang Dynasty (618-907)."; p. 184
- ^ Werner, Heinrich Zur jenissejisch-indianischen Urverwandtschaft. Harrassowitz Verlag. 2004 abstract
- ^ Russian Translation Series of the Peabody Museum of Archaeology and Ethnology, Harvard University. Peabody Museum of Archaeology and Ethnology, Harvard University. 1964. p. 10. "It is quite probable that the inhabitants of the Upper Yenissei during the epoch of the Tagar culture were characterized by light pigmentation (light hair and light eyes). This point of view was also held by Debets in one of his earlier published works concerning the so - called "blond Dinlin race," which at the time Debets wrote gave rise to an extensive literature."
- ^ Alekseev, Valerij P.; Gochman, Il'ja I. (3 December 2018). Asien II: Sowjet-Asien. Walter de Gruyter GmbH & Co KG. p. 39. ISBN 978-3-486-82294-6. "For instance, the tribes which came from the upper Yenisei are called "dinlin" and they are described as fair pigmented in comparison with the Chinese (Bičurin, 1950-1953; Grumm Grzimajlo 1899, 1926)."
- ^ Keyser, Christine; Bouakaze, Caroline; Crubézy, Eric; Nikolaev, Valery G.; Montagnon, Daniel; Reis, Tatiana; Ludes, Bertrand (May 16, 2009). "Ancient DNA provides new insights into the history of south Siberian Kurgan people". Human Genetics. 126 (3): 395–410. doi:10.1007/s00439-009-0683-0. PMID 19449030. S2CID 21347353.
- ^ Mayor, Adrienne (9 February 2016). The Amazons: Lives and Legends of Warrior Women across the Ancient World. Princeton University Press. p. 421. ISBN 978-0-691-17027-5. "...the Dingling (described as “red-haired, blue-eyed giants,” perhaps related to the Altai, Tuva, Pazyryk, Kyrgyz cultures);"
- ^ Dorina, M.V. (27 September 2017). "Fine arts and music: The cultural links of Southern Siberia and India". Eurasia and India: Regional Perspectives. Routledge. p. 106. ISBN 978-1-351-69195-6. "It was the time of intensive interracial marriages of European-looking men (dinlin) and the Turkic language–speaking Mongols (guangun-kyrgyz),"
- ^ Lee, Joo-Yup; Kuang, Shuntu (18 October 2017). "A Comparative Analysis of Chinese Historical Sources and y-dna Studies with Regard to the Early and Medieval Turkic Peoples". Inner Asia. 19 (2): 197–239. doi:10.1163/22105018-12340089. ISSN 1464-8172. S2CID 165623743.
- ^ A Chinese bestiary: strange creatures from the guideways through mountains and seas. Translated by Richard E. Strassberg. Berkeley, California: University of California Press. (2002). p. 226.
- ^ Mairs, Rachel (29 November 2020). The Graeco-Bactrian and Indo-Greek World. Routledge. p. 460. ISBN 978-1-351-61028-5.
- ^ "Weilue: The Peoples of the West". depts.washington.edu. "...north of the Dingling (丁令) is the kingdom of Majing (馬脛 ‘Horses Shanks’). These men make sounds like startled wild geese. From above the knee, they have the body and hands of a man, but below the knees, they grow hair, and have horses’ legs and hooves. They don't ride horses as they can run faster than horses. They are brave, strong, and daring fighters".
Further reading
- Duan, Lianqin (1988). Dingling, Gaoju and Tiele. Shanghai: Shanghai People's Press, 1988.
- Hill, John E. (2004). "The Peoples of the West" from the Weilüe, Section 15. (Draft version). Downloadable from: [1].
- Li, Jihe (2003). A Research on Migration of Northwestern Minorities Between pre-Qin to Sui and Tang. Beijing: Nationalities Press.
- Lu, Simian (1996). A History of Ethnic Groups in China. Beijing: Oriental Press.
- Shen, Youliang (1998). A Research on Northern Ethnic Groups and Regimes. Beijing: Central Nationalities University Press.
- Suribadalaha (1986). New Studies of the Origins of the Mongols. Beijing: Nationalities Press.
- Trever, Camilla (1932). Excavations in Northern Mongolia (1924-1925). Leningrad: J. Fedorov Printing House.
- Xue, Zongzheng (1992). A History of Turks. Beijing: Chinese Social Sciences Press.
