Serpentovirinae
| Serpentovirinae | |
|---|---|
| Virus classification | |
| (unranked): | Virus |
| Realm: | Riboviria |
| Kingdom: | Orthornavirae |
| Phylum: | Pisuviricota |
| Class: | Pisoniviricetes |
| Order: | Nidovirales |
| Family: | Tobaniviridae |
| Subfamily: | Serpentovirinae |
| Genera | |
Serpentovirinae, commonly known as serpentoviruses, is a virus subfamily within the family Tobaniviridae which is within the order Nidovirales.[1][2] The virions of Serpentovirinae have a viral envelope and a positive-sense single-strand RNA genome. They infect vertebrates, mostly Ophidians, but sequencing has identified serpentovirinae infections in other reptiles including turtles, chameleons, and lizards.[3][4][5][6] Although clinical significance varies across the clade, several pathogenic infections by this subfamily have been observed and studied, primarily in snakes with some observations in other groups.[7][8][9][10] This subfamily comprises seven genera and 12 subgenera.[1][11]
Transmission
Serpentoviruses exhibit fomite transmission and transmission via the air. Fomite transmission occurs most frequently via stool or mucus that is carrying the virus. One study showed that there is no vertical transmission; the eggs of a mating pair of infected pythons were positive for serpentovirinae RNA, but the hatchlings were RNA negative when tested.[12][10][8]
Symptoms and diagnosis of infection
The symptoms of serpentovirus infections in reptiles are similar to some coronavirus symptoms in mammals (the Coronaviridae family also belongs to the order Nidovirales).[2][6][12] Symptoms include shortness of breath, difficulty breathing, increased oral mucus discharge, oral reddening, anorexia and eventually weight loss, and death in untreated cases. Serpentoviral infections have also been found to cause lesions in the upper respiratory tract, upper gastrointestinal tract, and even the lungs. These lesions are usually inflamed and pneumonic, and can cause greater complications and morbidity when the animal is also infected with bacterial bronchopneumonia.[2][7] It has also been observed that older snakes are more likely to be infected and also more likely to exhibit clinically significant symptoms.[10]
Reverse transcriptase polymerase chain reaction can be used to detect viral RNA and is the most common form of diagnosis. Oral/nasal swabs are used to obtain samples both pre- and post-mortem. It is also possible to detect virions and viral RNA within the stool of infected pythons due to the python swallowing infected mucus. Additionally, nematode species within the GI tract are able to bioaccumulate the virion. However, the nematodes themselves are not infected. Specific treatments and therapeutics have not yet been discovered or prescribed, but research is ongoing to determine best practices and potential therapeutics.[2][4][9][12]

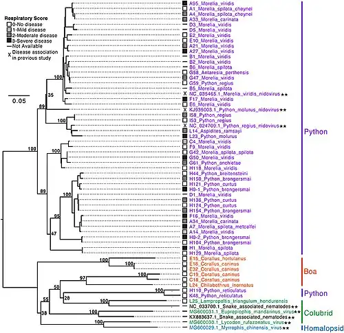
Host susceptibility by phylogenetics
There have been observations that serpentovirus species diversity varies between animal populations and also geographic ranges.[13] Phylogenetic analysis has shown that the different genera and species of serpentovirinae infect specific groups of snakes, and that some species exclusively infect non-serpent reptiles. However, it is currently understood that Pythonidae are the most susceptible to serpentovirus infection generally, with Colubridae and Boidae exhibiting the highest non-python-hosted serpentovirus species diversity. Additionally, sequencing of viral RNA from infected animals has shown the ability of serpentoviruses to become recombinant during replication and transmission, leading to rapid diversification.[10][5]

Taxonomy
The subfamily Serpentovirinae contains the following genera:[1][11]
- Infratovirus
- Lyctovirus
- Pregotovirus
- Sectovirus
- Septovirus
- Sertovirus
- Vebetovirus
References
- ^ a b c "Taxon Details | ICTV | Subfamily: Serpentovirinae". ictv.global. July 2022. Retrieved 2024-03-26.
- ^ a b c d Boon, M. Ashton; Iredale, Marley E.; Tillis, Steven B.; Ossiboff, Robert J. (December 21, 2023). "Ophidian Serpentoviruses: A Review and Perspective". Journal of Herpetological Medicine and Surgery. 33 (4): 205–216. doi:10.5818/JHMS-D-23-00010. ISSN 1529-9651.
- ^ Parrish, Kate; Kirkland, Peter D.; Skerratt, Lee F.; Ariel, Ellen (2021). "Nidoviruses in Reptiles: A Review". Frontiers in Veterinary Science. 8. doi:10.3389/fvets.2021.733404. ISSN 2297-1769. PMC 8490724. PMID 34621811.
- ^ a b Leineweber, Christoph (2023-03-01), "Detection of nidoviruses (subfamily Serpentovirinae) in swabs of captive snakes in the United Kingdom between 2018 and 2021", BSAVA Congress Proceedings 2023, British Small Animal Veterinary Association, doi:10.22233/9781913859152.50.22, ISBN 978-1-913859-15-2, retrieved 2024-03-26
- ^ a b Tillis, Steven B.; Ossiboff, Robert J.; Wellehan, James F. X. (February 2024). "Serpentoviruses Exhibit Diverse Organization and ORF Composition with Evidence of Recombination". Viruses. 16 (2): 310. doi:10.3390/v16020310. ISSN 1999-4915. PMC 10892116.
- ^ a b Hoon-Hanks, Laura L.; Stöhr, Anke C.; Anderson, Amanda J.; Evans, Dawn E.; Nevarez, Javier G.; Díaz, Raúl E.; Rodgers, Case P.; Cross, Shaun T.; Steiner, Halley R.; Parker, Roy R.; Stenglein, Mark D. (November 2022). "Serpentovirus (Nidovirus) and Orthoreovirus Coinfection in Captive Veiled Chameleons (Chamaeleo calyptratus) with Respiratory Disease". Viruses. 12 (11): 1329. doi:10.3390/v12111329. ISSN 1999-4915. PMC 7699425.
- ^ a b Dervas, Eva; Hepojoki, Jussi; Smura, Teemu; Prähauser, Barbara; Windbichler, Katharina; Blümich, Sandra; Ramis, Antonio; Hetzel, Udo; Kipar, Anja (2020-08-31). Pfeiffer, Julie K. (ed.). "Serpentoviruses: More than Respiratory Pathogens". Journal of Virology. 94 (18). doi:10.1128/JVI.00649-20. ISSN 0022-538X. PMC 7459564. PMID 32641481.
- ^ a b Tillis, Steven B.; Josimovich, Jillian M.; Miller, Melissa A.; Hoon-Hanks, Laura L.; Hartmann, Arik M.; Claunch, Natalie M.; Iredale, Marley E.; Logan, Tracey D.; Yackel Adams, Amy A.; Bartoszek, Ian A.; Humphrey, John S.; Kluever, Bryan M.; Stenglein, Mark D.; Reed, Robert N.; Romagosa, Christina M. (December 6, 2022). "Divergent Serpentoviruses in Free-Ranging Invasive Pythons and Native Colubrids in Southern Florida, United States". Viruses. 14 (12): 2726. doi:10.3390/v14122726. ISSN 1999-4915. PMC 9782103.
- ^ a b Tillis, Steven B.; Holt, Camille; Havens, Spencer; Logan, Tracey D.; Julander, Justin G.; Ossiboff, Robert J. (May 9, 2023). "In Vitro Characterization and Antiviral Susceptibility of Ophidian Serpentoviruses". Microorganisms. 11 (6): 1371. doi:10.3390/microorganisms11061371. ISSN 2076-2607. PMC 10305148.
- ^ a b c d e Hoon-Hanks, Laura L.; Ossiboff, Robert J.; Bartolini, Pia; Fogelson, Susan B.; Perry, Sean M.; Stöhr, Anke C.; Cross, Shaun T.; Wellehan, James F. X.; Jacobson, Elliott R.; Dubovi, Edward J.; Stenglein, Mark D. (2019). "Longitudinal and Cross-Sectional Sampling of Serpentovirus (Nidovirus) Infection in Captive Snakes Reveals High Prevalence, Persistent Infection, and Increased Mortality in Pythons and Divergent Serpentovirus Infection in Boas and Colubrids". Frontiers in Veterinary Science. 6. doi:10.3389/fvets.2019.00338. ISSN 2297-1769. PMC 6786048.
- ^ a b International Committee on Taxonomy of Viruses; King, Andrew M. Q., eds. (2012). Virus taxonomy: classification and nomenclature of viruses: ninth report of the International Committee on Taxonomy of Viruses. London; Waltham, MA: Academic Press. ISBN 978-0-12-384684-6. OCLC 711573846.
- ^ a b c Pilny, Dr Anthony (2023-12-19). "Serpentovirus (Nidovirus) in Snakes". coloradoexoticanimalhospital.com. Retrieved 2024-08-19.
- ^ "UF researchers discover new viruses in invasive pythons in Florida » Veterinary Research and Graduate Studies » College of Veterinary Medicine » University of Florida". UF College of VetMed. Retrieved 2024-08-19.