Alianza País (República Dominicana)
| Alianza País | ||
|---|---|---|
![]() | ||
| Presidente | Guillermo Moreno García | |
| Fundación | 20 de febrero de 2011 | |
| Eslogan | Por un gobierno honesto | |
| Ideología |
Socialdemocracia Socialismo democrático Progresismo Populismo de izquierda | |
| Posición | Centroizquierda a izquierda | |
| Sede | Av. Pasteur #55, Santo Domingo | |
| País |
| |
| Colores | Turquesa | |
| Organización juvenil | Juventud Alianza País | |
| Afiliación internacional | Internacional Progresista | |
| Afiliación regional | Grupo Izquierda Parlamentaria | |
| Senado |
0/32 | |
| Cámara de Diputados |
1/190 | |
| Alcaldías |
3/155 | |
| Parlamento Centroamericano |
0/20 | |
| Sitio web | www.alianzapais.com.do | |
Alianza País (ALPAÍS) es un partido político de la República Dominicana fundado en 2011 por Guillermo Moreno y otros ciudadanos. Es un partido político emergente, de orientación ideológica progresista que se ubica en su espectro político de la izquierda política.
En las elecciones generales de 2016, ALPAÍS se posicionó como el partido no tradicional con mayor cantidad de votos, obteniendo representación congresual sin necesidad de alianza con dichos partidos.
Historia
Orígenes
Para las elecciones presidenciales de 2008, un grupo de organizaciones sociales, ciudadanas y políticas, amparadas bajo la denominación de "Voluntariado Político Ciudadano", llevaron al exprocurador Guillermo Moreno García y a la dirigente social María Teresa Cabrera como candidatos a la presidencia y vicepresidencia por el Movimiento Independencia, Unidad y Cambio (MIUCA), obteniendo 18,136 votos válidos (0.44%).
Tras los resultados de dichos comicios, el 21 de enero de 2009 fue puesto en circulación el libro “Alianza: Una Propuesta de País” de autoría de Guillermo Moreno, el cual dio lugar a unas 22 presentaciones en el país y en el exterior, conformándose núcleos ciudadanos de apoyo, proceso que concluyó en una asamblea en la ciudad de Santiago de los Caballeros el 19 de julio de 2009, con la participación de los distintos grupos de apoyo ciudadano que se habían formado en todo el país. Allí se decidió dar los pasos necesarios para construir una opción política independiente y alternativa.
El 15 de octubre de 2009, en una alocución nacional, Guillermo Moreno anunció la decisión de buscar el reconocimiento de la nueva organización política a la cual se le denominaría “Alianza País”. De esta forma, el partido fue fundado oficialmente el 20 de febrero de 2011, cuando celebró su Asamblea Constituyente Juan Pablo Duarte, en la cual se aprobaron sus definiciones ideológicas básicas, que comprenden los principios rectores, los objetivos y políticas estratégicas, los métodos de trabajo y sus normas estatutarias. De igual modo, eligió a los integrantes de su Comité Directivo Nacional y su Presidente.
Reconocimiento electoral
El partido ha pasado por dos procesos de reconocimiento:
El primer proceso, al momento de su constitución como partido, inició el 6 de junio de 2010 cuando, tras 9 meses de intenso trabajo, se depositan en la secretaría de la Junta Central Electoral los libros contentivos de los nombres y generales de 85,000 ciudadanos que apoyaron el reconocimiento de Alianza País, organizándose por provincia y municipios. Además se deposita la documentación correspondiente para su constitución como organización política.[1] El 4 de febrero de 2011, por la resolución n.º 03-2011, el pleno de la Junta Central Electoral reconoció a Alianza País como partido político conforme la Constitución de la República Dominicana y la Ley Electoral.[1][2]
El segundo proceso, al perder su fuero ante la Junta Central Electoral tras las elecciones de 2012, donde obtuvo 62,290 votos válidos (1.37%), inició el 6 de mayo de 2013 al depositarse nuevamente los documentos necesarios para el reconocimiento.[3] Esto fue acompañado con una campaña de reconocimiento llamada la "Campaña por el Millón de Amigos" (CAMILA) a mediados de agosto de 2014, a fin de estructurar una base de apoyo para las elecciones generales de 2016.[4] A pesar de cumplir con los requisitos formales, y de la amplia campaña CAMILA, no fue sino hasta el 8 de septiembre de 2015, luego de más de un año y medio de presión, que la Junta Central Electoral otorgó nuevamente el reconocimiento a ALPAÍS.
Fusión y separación con Opción Democrática
Como parte de las negociaciones para las elecciones de 2020, la dirección del partido concertó una alianza con el partido Opción Democrática (OD), fundado por la exdiputada Minou Tavárez Mirabal y que había obtenido el reconocimiento de la Junta Central Electoral hace pocos meses, para llevar candidaturas conjuntas a nivel presidencial, congresual y municipal. Para ese propósito, ambos partidos tenían planteado celebrar elecciones primarias conjuntas para elegir sus candidatos el 6 de octubre de 2019. Sin embargo, debido a los requisitos de la recién aprobada Ley n.º 33-18 de Partidos, Agrupaciones y Movimientos Electorales, que exige a los partidos de reciente creación llevar candidatos propios en sus primeras elecciones, OD quedaba impedido de participar en dicho pacto. El 3 de abril de 2019 ambos partidos acusaron a la Junta Central Electoral de boicotear su política interna, y desistieron de participar en las primarias abiertas organizadas por dicho organismo electoral.[5]

En respuesta a estas limitantes, y ante la negativa de la JCE de aceptar las candidaturas conjuntas, las direcciones de ambos partidos optaron por fusionar sus organizaciones políticas. El pacto de fusión fue suscrito el 31 de julio de 2019, y aceptado por la Junta Central Electoral el 21 de agosto bajo la resolución n.º 18-19.[6] El acto oficial de la fusión se celebró el 25 de agosto de 2019, manteniendo Alianza País la personería jurídica por mayor antigüedad y poseer autoridades electas.[7]
En mayo de 2022 ambas organizaciones llegaron a un acuerdo de separación debido a diferencias de visiones, cultura política y métodos de trabajo que, a pesar de los esfuerzos realizados, no pudieron armonizarse[8]
Procesos electorales
Desde su fundación en 2011, Alianza País ha participado en tres elecciones presidenciales, dos elecciones congresuales y dos elecciones municipales. A nivel presidencial siempre ha participado con un candidato propio, sin alianzas con otros partidos políticos reconocidos por la JCE, no pudiendo obtener victoria hasta la fecha. A nivel congresual obtuvo su primer diputado, Fidelio Despradel, por arrastre de votos a nivel nacional en 2016; así como su primer diputado por voto directo, José Horacio Rodríguez, en 2020. Ha realizado alianzas locales con la Alianza por la Democracia, el Frente Amplio y el Partido Revolucionario Moderno para ciertas candidaturas congresuales y municipales.
| Año | Candidaturas | Votos a nivel nacional | +/- | |||
|---|---|---|---|---|---|---|
| Presidencial | Vicepresidencial | |||||
| 2012 | Guillermo Moreno García | Luisa Angélica "Chiqui" Vicioso | 62,290 | 1.37% | ||
| 2016 | Guillermo Moreno García | María Josefa "Mary" Cantisano | 84,399 | 1.83% | ||
| 2020 | Guillermo Moreno García | Agustín González Morel | 39,458 | 0.96% | ||
| Año | Escaños obtenidos | Votos a nivel nacional | +/- | |||||
|---|---|---|---|---|---|---|---|---|
| Senadores | Diputados | |||||||
| 2016 | 0/32 |
1/190 |
63,073 | 1.47% | ||||
| 2020 | 2/32 |
2/190 |
55,422 (senadores) | 1.44% (senadores) | ||||
| 68,662 (diputados) | 1.77% (diputados) | |||||||
- ↑ En alianzas locales con el PRM en el Distrito Nacional y la provincia de Santo Domingo.
| Año | Cargos obtenidos | ||||||||
|---|---|---|---|---|---|---|---|---|---|
| Alcaldes | Regidores | Directores | Vocales | ||||||
| 2016 | 0/158 |
3/1164 |
1/234 |
5/730 |
|||||
| 2020 | 3/158 |
1/1164 |
0/234 |
0/730 |
|||||
- ↑ En alianzas locales con el PRM en Los Hidalgos, Rancho Arriba y Santo Domingo Este.
- ↑ En alianza local con el PRM en Santo Domingo Este.
Autoridades electas
- Fidelio Despradel, diputado nacional.
- Leonardo Ramos Ramos y José Miguel Cruceta Sandoval, regidores por el municipio de Jima Abajo (La Vega).
- José de la Cruz Rosso Ramírez, regidor por el municipio de Peralta (Azua).
- Alexis Rodríguez, director por el distrito municipal de Las Placetas (San José de Las Matas, Santiago).
- Erinton Checo Taveras y Julio de Jesús Espinal Rodríguez, vocales por el distrito municipal de Las Placetas (San José de Las Matas, Santiago).
- Cándido Gerardo Rodríguez, vocal por el distrito municipal de Villarpando (Las Yayas de Viajama, Azua).
- Vardemiro Peña Peña, vocal por el distrito municipal de Fondo Negro (Vicente Noble, Barahona).
- Guillermo Ramírez Paulino, vocal por el distrito municipal de Rincón (Jima Abajo (La Vega).
- José Horacio Rodríguez, diputado por la circunscripción 1 del Distrito Nacional. Actualmente en Opción Democrática[9]
- Pedro Martínez, diputado nacional.
- Robert Arias, regidor por la circunscripción 1 del municipio Santo Domingo Este (Santo Domingo), en alianza con el PRM.
Ideología
Los principios ideológicos de Alianza País (también conocidos como "principios rectores") giran en torno a las tendencias del progresismo y la centroizquierda en el espectro político tradicional, si bien en la República Dominicana los partidos políticos no suelen identificarse bajo una línea ideológica dura y pura.
Estos principios rectores se enarbolan en 9 puntos básicos, los cuales son:
- La igualdad jurídica y social de todos los seres humanos, sin discriminación de origen social, económico, raza, sexo, género, nacionalidad, edad, identidad cultural, estado de salud, discapacidad, orientación sexual, religión, ideas políticas o filosóficas.
- La democracia participativa y pluralista como la mejor forma de gobierno y de organización social conocida por el ser humano.
- La libertad política, económica y social de los seres humanos, en especial las libertades civiles y políticas, como eje transversal para la construcción de una nueva ciudadanía.
- La justicia social, es decir, la equidad y la solidaridad, como el motor principal de las relaciones económicas en la sociedad.
- El Estado bajo un régimen constitucional de derechos, garantías y libertades en favor del ser humano y su convivencia, y en contra del personalismo, el caudillismo, los privilegios, la corrupción y la impunidad.
- La legalidad y el imperio de la ley como rectores fundamentales de la convivencia entre los individuos, así como de la relación entre los individuos y el Estado.
- El apego a la ética de los gobernantes y poderosos, renegando de la ruptura entre los principios éticos y la práctica política.
- El respeto a la soberanía e independencia nacional de toda potencia extranjera.
- Relaciones internacionales basadas en el respeto mutuo, la paz, la cooperación, y la autodeterminación de los pueblos.
Como consecuencia de estos principios, el discurso de Alianza País se basa mucho en las críticas a la corrupción y la impunidad (de ahí su lema "¡Por un gobierno honesto!"), al respeto del medio ambiente (sobre todo en contra de la minería a cielo abierto y la megaminería), a la inclusión de los grupos marginados (principalmente las mujeres, los ancianos y los jóvenes) y al respeto y tolerancia hacia los inmigrantes haitianos y los colectivos LGBT.
De acuerdo con los objetivos del partido, el último fin de Alianza País es la instauración de la República Duartiana, un concepto vinculado al cumplimiento de los principios rectores antes mencionados, tal y como habría dejado establecido en su proyecto de nación el padre de la patria dominicana Juan Pablo Duarte.
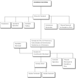
Estructura y organización

Alianza País posee una estructura de partido político de masas, cuya base de acción pueden ser miembros del partido, o simpatizantes (también llamados "amigos de Alianza País"). El "amigo" tiene voz, mas no voto, en las decisiones del partido.
La estructura de Alianza País está compuesta por tres tipos de organismos. Estos se encuentran avalados por las normas estatutarias del partido, y corresponden muy difusamente a las funciones del poder político de los ciudadanos. Estos tres tipos de organismos son:
- Organismos de dirección política: se encargan del trabajo organizativo, de reclutamiento, promoción y construcción del partido. Son la rama "ejecutiva" del partido.
- El núcleo territorial, integrado por un número entre 7 y 15 miembros. Es la unidad mínima del partido en un barrio, urbanización, sector o paraje.
- El núcleo sectorial, integrado por al menos 7 miembros que pertenezcan a un mismo sector de la sociedad (sexual, laboral, profesional, generacional...).
- El consejo zonal, integrado por al menos tres núcleos territoriales y/o sectoriales. Es el organismo intermediario entre el núcleo territorial/sectorial y el equipo municipal de coordinación.
- Un equipo municipal de coordinación para cada municipio del país; integrado por entre 7 y 25 miembros, los cuales son los coordinadores generales y/o secretarios de organización de los consejos zonales de dicho municipio.
- Un consejo provincial para cada provincia del país y para el Distrito Nacional; integrado por los coordinadores generales y/o secretarios de organización de los equipos municipales de dicha provincia (en el caso del Distrito Nacional, por). También hay un consejo para las comunidades de dominicanos en el extranjero.
- La dirección nacional, conformada por el presidente, el Secretario Ejecutivo y los coordinadores generales de consejos provinciales y del Distrito Nacional, además de los coordinadores de sus comisiones nacionales. Es la máxima instancia del partido a nivel nacional cuando no está sesionando la Asamblea Nacional. A su vez, cada miembro de la dirección nacional forma parte de una de las siguientes comisiones:
- La comisión política nacional, conformada por el presidente, el Secretario Ejecutivo, y al menos 7 miembros electos por la dirección nacional. Esta comisión, de carácter ejecutiva y permanente, se encarga de representar y dirigir al partido a nivel nacional.
- Las comisiones nacionales de trabajo, compuestas por un coordinador general y 15 de los miembros de la dirección nacional que no pertenecen a la comisión política. Estas comisiones se encargan de ejecutar la política interna del partido respecto a su organización, finanzas, comunicación capacitación y asuntos electorales.
- Organismos de deliberación: se encargan de la toma de decisiones y la construcción de políticas del partido. Son la rama "legislativa" del partido.
- La Asamblea Nacional, integrada por los miembros de la dirección nacional, y hasta 10 representantes de cada consejo provincial, del Distrito Nacional y de los dominicanos en el exterior. Se reúne cada 4 años para escoger al Presidente del partido, así como para aprobar las normas y estatutos internos del partido. Es el máximo organismo del partido. Requiere de un quórum mínimo de 33% de sus miembros.
- Las Asambleas Municipales, integradas por los miembros del equipo municipal, y hasta 5 miembros de cada núcleo territorial/sectorial. Se reúnen cada año para escoger al coordinador del equipo municipal, así como para trazar los lineamientos del plan de trabajo del municipio.
- Organismos de elección: se encargan de elegir los candidatos del partido a las elecciones nacionales. Son la rama "electoral" del partido.
- La Convención Nacional elige al candidato presidencial del partido.
- Las Convenciones de las Provincias y del Distrito Nacional se encargan de elegir los candidatos del partido a senadores y diputados por sus respectivas provincias.
- Las Convenciones de los Municipios se encargan de elegir los candidatos del partido a alcaldes y regidores por sus respectivos municipios, y a directores municipales y vocales por sus respectivos distritos municipales.
Enlaces externos
- Página oficial del partido Alianza País
- Canal de YouTube oficial del partido Alianza País
- Cuenta de Facebook oficial de la Juventud de Alianza País
- Cuenta de Twitter oficial de Alianza País
Referencias
- ↑ a b https://hoy.com.do/la-jce-reconoce-a-alianza-pais-el-partido-de-guillermo-moreno/
- ↑ «Copia archivada». Archivado desde el original el 27 de marzo de 2015. Consultado el 2 de abril de 2013.
- ↑ «Copia archivada». Archivado desde el original el 2 de abril de 2015. Consultado el 31 de marzo de 2015.
- ↑ «Copia archivada». Archivado desde el original el 18 de septiembre de 2016. Consultado el 31 de marzo de 2015.
- ↑ Campos, N. (2019). Alianza País y Opción Democrática se retiran de primarias y acusan a la JCE. Diario Libre.
- ↑ https://www.diariolibre.com/actualidad/politica/pleno-jce-acoge-pacto-de-fusion-entre-alianza-pais-y-opcion-democratica-EJ13834198
- ↑ Campos, N. (2019). ALPAIS y Opción Democrática oficializan su fusión. Diario Libre
- ↑ «Llega a su fin fusión entre Alianza País y Opción Democrática por diferencias de visiones». Diario Libre. 18 de mayo de 2022. Consultado el 31 de julio de 2023.
- ↑ «José Horacio anuncia aspiración a la vicepresidencia de Opción Democrática». Acento. Consultado el 31 de julio de 2023.
