Canis armbrusteri
| Canis armbrusteri | ||
|---|---|---|
| Rango temporal: Pleistoceno | ||
![]() Ilustración del cráneo. | ||
| Estado de conservación | ||
| Extinto (fósil) | ||
| Taxonomía | ||
| Reino: | Animalia | |
| Filo: | Chordata | |
| Clase: | Mammalia | |
| Orden: | Carnivora | |
| Familia: | Canidae | |
| Género: | Canis | |
| Especie: |
†Canis armbrusteri J. W. Gidley, 1913 | |
| Distribución | ||
![]() Rango del lobo de Armbruster basado en su distribución fósil. | ||

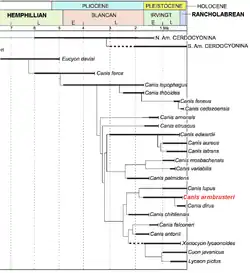
El lobo de Armbruster (Canis armbrusteri) es una especie extinta de cánido que vivió en Norteamérica y vivió durante la edad mamífero del Irvingtoniano en el Pleistoceno entre hace 1.8 millones de años hasta hace unos 300,000 años.[1]
Origen
Canis armbrusteri puede haber evolucionado a partir de C. chihliensis en Asia (Tedford, Wang, 182). C. armbrusteri apareció inicialmente a principios del Pleistoceno (Irvingtoniano) en el suroeste de Estados Unidos. Sus restos son frecuentemente encontrados en los estratos rocosos que contienen fósiles de mamuts. Se píensa que Canis dirus puede haber evolucionado de C. armbrusteri en Norteamérica.[2] C. armbrusteri fue desplazado en la parte media del continente por C. dirus, lo que llevó a que C. armbrusteri duera empujado hacia el sureste hasta el Pleistoceno Superior (edad del Rancholabreano) en Florida.[3] Se considera que el lobo de Armbruster es la especie hermana de Canis dirus, uno de los parientes más recientes en términos evolutivos del lobo moderno, diferenciándose de ambas especies por tener un cráneo más estrecho. También se le considera un pariente cercano de Canis falconeri.
Taxonomía
Canis armbrusteri fue nombrado por J. W. Gidley en 1913. Sus primeros fósiles fueron descubiertos en la Caverna Cumberland Bone, Maryland, en un horizonte terrestre de edad Irvingtoniense. Su distribución fósil es amplia a través de los Estados Unidos.[4]
Morfología
El lobo de Armbruster era en general más grande y pesado que su pariente moderno, Canis lupus. Los registros fósiles muestran que podía ser hasta 15 kilogramos más pesado.[5]
Un espécimen examinado en el estudio de Legendre y Roth se estimó un peso de 63.1 kilogramos y otro espécimen alcanzó los 54.4 kilogramos.[6]
Referencias
- ↑ PaleoBiology Database: Canis armbrusteri, age range and collections. Paleodb.org. Retrieved on 2012-12-31.
- ↑ Tedford, Richard H.; Wang, Xiaoming; Taylor, Beryl E. (2009). «Phylogenetic systematics of the North American fossil Caninae (Carnivora, Canidae)». Bulletin of the American Museum of Natural History 325: 218. doi:10.1206/574.1. hdl: 2246/5999.
- ↑ Tedford, Richard H., Wang, Xiaoming, Taylor, Beryl E. (2009). «Phylogenetic systematics of the North American fossil Caninae (Carnivora, Canidae)». Bulletin of the American Museum of Natural History 325: 1. doi:10.1206/574.1. hdl: 2246/5999.
- ↑ PaleoBiology Database: ''Canis armbrusteri,'' fossil map. Paleodb.org. Retrieved on 2012-12-31.
- ↑ Paleobiology Database: Canis lupus body mass.
- ↑ Legendre, S. and Roth, C. (1988). «Correlation of carnassial tooth size and body weight in recent carnivores (Mammalia)». Historical Biology 1 (1): 85-98. doi:10.1080/08912968809386468.

