Cichlidae
| Cíclidos | ||
|---|---|---|
|
Varias especies de mbunas | ||
![]() Heros severus macho | ||
| Taxonomía | ||
| Dominio: | Eukarya | |
| Reino: | Animalia | |
| Filo: | Chordata | |
| Subfilo: | Vertebrata | |
| Clase: | Actinopterygii | |
| Superorden: | Acanthopterygii | |
| Orden: | Cichliformes | |
| Familia: |
Cichlidae Heckel, 1840 | |
| Distribución | ||
![]() Lagos; (M)Malaui, (T)Tanganica, (V)Victoria y (E)Eduardo en África | ||
![]() | ||
| Subfamilias | ||
Para los géneros, véase el texto. | ||
Los cíclidos (Cichlidae) son una familia de peces del orden de los Cichliformes de la clase peces óseos. Son una familia de gran éxito evolutivo, mayormente de agua dulce, y son muy atractivos para la acuariofilia, pues son de los peces más solicitados por expertos en esta práctica. Cada año se encuentran numerosas especies nuevas y muchas aún no descritas. El número real de especies en esta familia no está claro, debido a estimados que varían de 1300 a 3000 especies, las cuales poseen gran diversidad de formas y características únicas, que hacen de esta una de las familias más grandes de vertebrados. La mayoría de las especies de esta familia tiene un promedio de vida de 10 a 20 años.
Muchos cíclidos, en particular la tilapia, son importantes en el comercio de alimentos, mientras que otros, como los ángeles, los discos y los óscares, son muy valorados en el comercio de la acuariofilia. Esta familia es también la familia de vertebrados con más especies en peligro de extinción, muchas de las cuales se encuentran en el grupo de Haplochromis.
Los cíclidos, aparte de ser muy importantes para el comercio y la economía, lo son también para el estudio de la evolución de especies en la ciencia, porque han evolucionado muy rápidamente un gran número de especies muy relacionadas, pero con características morfológicas muy diversas dentro de los grandes lagos de África (Malaui, Tanganica, Victoria y Eduardo).
Muchos cíclidos que han sido accidental o deliberadamente distribuidos en libertad en las aguas fuera de su área natural, se han convertido en especies dañinas; por ejemplo, la tilapia en el sur de los Estados Unidos. Esto es debido a su gran adaptación a casi cualquier ecosistema, y por su territorialidad. Esto provoca que los cíclidos se coman, molesten o dejen sin alimento a los demás habitantes; por lo tanto, se altera el ecosistema, lo cual es muy perjudicial.
Características anatómicas y fisiológicas
Los cíclidos poseen gran diversidad de formas y características únicas, y tienen una amplia variedad de tamaños, que van desde 25 mm en el caso de Neolamprologus multifasciatus hasta especies de 1 m de largo. Igualmente, los cíclidos presentan una amplia diversidad de formas del cuerpo, que van desde muy comprimidos lateralmente (como lo son las especies de ángeles, discos, Altolamprologus, etc.) hasta con forma cilíndrica (como los Julidochromis). Un grupo de especies suele tener características parecidas en tamaño y forma según su ecosistema y otras necesidades. Un ejemplo de esto lo son los mbuna, los cuales son, en general, ligeramente comprimidos, de tamaño medio y cuerpo parecido.
Todas las especies comparten una característica clave: poseen un par de mandíbulas faríngeas, que ayudan a las mandíbulas orales en su trabajo. Debido a esto, pueden capturar y procesar una amplia variedad de alimentos, siendo esta una de las explicaciones de su variedad de formas corporales.[1][2]
Las características que los distinguen de otros Labroidei incluyen:[3]
- Una sola fosa nasal a cada lado de la cabeza, en vez de dos.
- Ausencia de soporte óseo bajo la órbita ocular.
- División de la línea lateral en dos secciones (excepto los géneros Teleogramma y Gobiocichla).
- Un otolito con forma distintiva.
- El estómago se conecta con el intestino delgado por el lado izquierdo, en vez de hacerlo por el derecho, como en los otros Labroidei.
Hábitats
Los cíclidos se encuentran desde aguas negras, ácidas y blandas (como el río Negro), a aguas duras y alcalinas (como el lago Tanganica), o, incluso, en las aguas salobres de las desembocaduras de los ríos. La gran mayoría están en zonas tropicales. La gran mayoría habita en agua dulce, pero existen especies de agua salada y salobre, aunque muchas de las especies de agua dulce toleran el agua salobre durante largos períodos (por ejemplo, Cichlasoma urophthalmus). Se puede encontrar vida y la cría en ambientes de agua salada, como desembocaduras de los ríos, los cinturones de manglares alrededor de la barrera de islas. Varias especies de tilapias (tilapia, Sarotherodon, y Oreochromis) son resistentes a aguas salobres, y pueden dispersarse a lo largo de las costas entre algunos ríos salobres.
Distribución
Se trata principalmente de peces de agua dulce, mayormente de África (de los lagos Malaui, Tanganica, Victoria y Eduardo) y América del Sur (del río Amazonas). Se calcula que, entre todas las especies descritas, sumadas a las que aún no se han descubierto, habrá por lo menos 1600 especies solo en África. También se encuentra un gran número en Mesoamérica, desde Panamá, en Centroamérica, hasta la porción mexicana de América del Norte (teniendo como frontera más septentrional el río Bravo, en el sur de Texas), con aproximadamente 120 especies. Madagascar tiene su propia fauna de cíclidos, filogenéticamente lejana en relación con los del continente africano. En Asia solo se encuentran 4 especies en el valle de Jordania en el Oriente Medio, 1 en Irán, y 3 en India y Sri Lanka. Hay 3 especies que se encuentran en Cuba y La Española. En Europa, Australia, Antártida y América del Norte, al norte del río Grande, no hay ninguna especie nativa de cíclidos, aunque las condiciones ambientales son adecuadas. En Japón y el norte de Australia, los cíclidos se han establecido como animales asilvestrados.
Alimentación
Su alimentación depende del lugar geográfico de procedencia: existen cíclidos omnívoros y cíclidos herbívoros. En libertad, generalmente se alimentan de pequeños crustáceos, algas, y pequeños peces. En cautiverio es muy recomendable optar por una alimentación de gama profesional, dejando las gamas comerciales para especímenes menos exigentes nutricionalmente. Es muy importante que la calidad de las algas, escamas o granulado sea muy buena, ya que, si no, son propensos a tener problemas digestivos.
Comportamiento
En general, los cíclidos tienen fama de agresivos y territoriales. Si bien hay especies que se saltan esta norma, la gran mayoría poseen cierto grado de agresividad hacia otros peces que se adentren en su territorio. Según las especies, las hay con territorio permanente, con territorio solo en época de cría, o totalmente gregarios. Los machos de la misma especie no suelen aceptarse.
Tienden a formar parejas que mantienen de por vida, o harenes (más dinámicos).

Tipos
Hay varios tipos de cíclidos:
- cíclidos africanos
- cíclidos enanos
- cíclidos americanos
Reproducción
Algo en lo que se destacan estos peces es en los cuidados que dedican a la progenie. Defenderán con bravura la puesta (que no es muy numerosa comparada con la de los peces que se despreocupan de los huevos), incluso contra enemigos de mucha mayor envergadura. La gran mayoría cuidará de los alevines durante aproximadamente un mes.
En cuanto a los lugares de puesta, hay de todo: en cuevas, en la superficie de piedras, en hoyos cavados por ellos mismos, sobre hojas, etc. Aunque cabría destacar, en algunas especies de cíclidos, la evolución que les ha llevado a incubar los huevos en su propia boca, asegurando una mayor supervivencia, aunque a costa de un menor número de huevos.
Muchas de las especies africanas utilizan como método de cría la incubación bucal, que consiste en mantener protegidas a las crías en la boca de la madre hasta que alcanzan un tamaño suficiente para ser liberadas.
Cíclidos en peligro de extinción
En 2007, según la Unión Internacional para la Conservación de la Naturaleza (UICN) y la Lista Roja de los Recursos Naturales, 156 especies de cíclidos están incluidas como «especies vulnerables», 40 especies están «en peligro de extinción», y 69 especies están listadas como «críticamente en peligro de extinción». 6 especies (Haplochromis ishmaeli, Haplochromis lividus, Haplochromis perrieri, Paretroplus menarambo, Platytaeniodus degeni y Yssichromis sp. nov. 'argens') se han extinguido en la naturaleza, mientras que al menos 39 especies (la mayoría del género Haplochromis) se han extinguido desde comienzos del decenio de 1990.
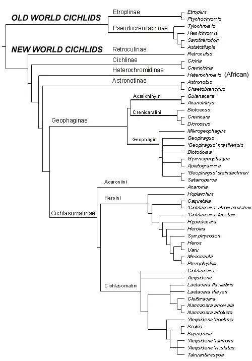
Árbol genético de los cíclidos
|
Géneros
|
|
|
Algunos géneros de la familia Cichlidae están todavía Incertae sedis, esto es, a la espera de una clasificación en las distintas subfamilias. Estos géneros son:
Galería
-

-

-

-
-

-

-
.jpg)
-

-

-
Hongi -

-

-

-

-
Flowerhorn -

Referencias
- ↑ Loiselle, P.V. (1994). The Cichlid Aquarium. Tetra Press. ISBN 1-56465-146-0.
- ↑ Nelson, Joseph, S. (2006). Fishes of the World. John Wiley & Sons, Inc. ISBN 0471250317.
- ↑ Froese, Rainer, y Daniel Pauly, eds. (2006). Cichlidae. En FishBase. Noviembre de 2006.


