Colecalciferol
| Colecalciferol | ||
|---|---|---|
![]() | ||
| Identificadores | ||
| Número CAS | 67-97-0 | |
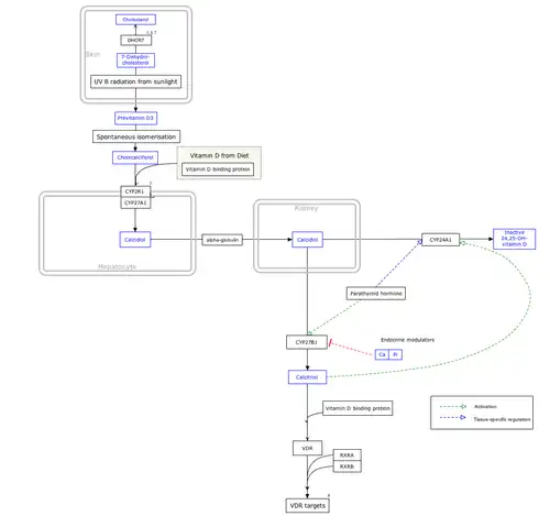
El colecalciferol o vitamina D3 es una forma de vitamina D. Desempeña importantes funciones en la mineralización del hueso y el metabolismo del calcio. El organismo puede obtenerlo por dos vías: síntesis en la piel por la acción de los rayos ultravioleta de la luz solar sobre el 7-dehidrocolesterol o por vía digestiva a través de la ingesta de alimentos que lo contienen. El colecalciferol se transforma por hidroxilación en el hígado en 25-hidroxicolecalciferol (calcidiol) el cual se hidroxila de nuevo en el riñón para formar 1-25 dihidroxicolecalciferol (calcitriol) que es la forma activa.[1] Se emplea como medicamento para prevención de la deficiencia de vitamina D.[2]
Efectos sobre el Sistema Nervioso
Existen receptores de la vitamina D en áreas clave del cerebro; y la vitamina D juega un papel en los ritmos circadianos y el sueño, afecta a los glucocorticoides e influye en el crecimiento neuronal, la proliferación celular en el cerebro en desarrollo y la embriogénesis. La fisiología de la vitamina D se solapa con la fisiopatología de la depresión.[3]
Usos médicos
El colecalciferol (vitamina D3) parece estimular el sistema de señalización del interferón tipo I del cuerpo que protege contra bacterias y virus, a diferencia de la vitamina D2.[4]
Deficiencia de vitamina D
El colecalciferol es una forma de vitamina D que se sintetiza naturalmente en la piel y funciona como una prohormona, convirtiéndose en calcitriol. Esto es importante para mantener los niveles de calcio y promover la salud y el desarrollo de los huesos.[5] Como medicamento, el colecalciferol puede tomarse como suplemento dietético para prevenir o tratar la deficiencia de vitamina D. Un gramo equivale a 40 000 000 () UI, lo que equivale a 1 UI es 0.025 μg, o 25 ng. Se han establecido valores de referencia de ingesta dietética de vitamina D (ergocalciferol, que es D2, o colecalciferol, que es D3), o ambas, y las recomendaciones varían según el país:
- En Estados Unidos: 15 μg/día (600 IU/día) para todas las personas (hombres, mujeres, mujeres embarazadas o lactantes) de entre 1 y 70 años años, inclusive. Para todas las personas mayores de 70 años años, se recomienda 20 μg/día (800 IU/día).[6]
- En la UE: 15 μg/día (600 IU/día) para todas las personas mayores de 1 año año y 10 μg/día (400 IU/día) para lactantes de 7 a 11 años meses, asumiendo una síntesis cutánea mínima de vitamina D.[7]
- En el Reino Unido: una «ingesta segura» de 8.5 μg/día (340 IU/día) para lactantes < 1 año (incluidos los lactantes alimentados exclusivamente con leche materna) y un SI de 10 μg/día (400 IU/día) para niños de 1 a <4 años años; para todos los demás grupos de población de 4 años o más (incluidas las mujeres embarazadas o lactantes), una ingesta de referencia de nutrientes (IRN) de 10 μg/día (400 IU/día).[8]
Los niveles bajos de vitamina D3 se encuentran con mayor frecuencia en personas que viven en latitudes septentrionales o que tienen otras razones para no exponerse regularmente al sol, como estar confinados en sus casas, ser frágiles, ancianos u obesos, tener la piel más oscura y usar ropa que cubre la mayor parte de la piel.[9][10] Se recomiendan suplementos para estos grupos de personas.[10]
El Instituto de Medicina recomendó en 2010 una ingesta máxima de vitamina D de 4000 IU/día, encontrando que la dosis para el nivel de efecto adverso observado más bajo es de 40.000 UI diarias durante al menos 12 semanas,[11] y que hubo un solo caso de toxicidad por encima de 10 000 IU después de más de siete años de ingesta diaria; este caso de toxicidad ocurrió en circunstancias que han llevado a otros investigadores a cuestionar si es un caso creíble a considerar al hacer recomendaciones de ingesta de vitamina D.[11] Los pacientes con deficiencia grave de vitamina D requerirán tratamiento con una dosis de carga; su magnitud se puede calcular en función del nivel real de 25-hidroxi-vitamina D en el suero y el peso corporal.[12]
Existen informes contradictorios sobre la eficacia relativa del colecalciferol (D3) versus el ergocalciferol (D2), algunos estudios sugieren una menor eficacia del D2 y otros no muestran diferencias. Existen diferencias en la absorción, unión e inactivación de las dos formas, y la evidencia generalmente favorece al colecalciferol en el aumento de los niveles en sangre, aunque se necesita más investigación.[13]
Un uso mucho menos común de la terapia con colecalciferol en el raquitismo utiliza una única dosis grande y se ha denominado terapia stoss.[14][15][16] El tratamiento se administra por vía oral o mediante inyección intramuscular de 300 000 IU (7500 μg) a 500 000 (12 500 μg = 12.5 mg), en una sola dosis, o a veces en dos a cuatro dosis divididas. Existen preocupaciones sobre la seguridad de dosis tan grandes.[16]
Los niveles bajos de vitamina D circulante se han asociado con niveles más bajos de testosterona total en los hombres. La suplementación con vitamina D podría mejorar potencialmente la concentración total de testosterona, aunque se necesita más investigación.[17]
Otras enfermedades
Un metaanálisis de 2007 concluyó que una ingesta diaria de 1000 a 2000 UI/día de vitamina D3 podría reducir la incidencia del cáncer colorrectal con un riesgo mínimo.[18] También un estudio de 2008 publicado en Cancer Research ha demostrado que la adición de vitamina D3 (junto con calcio) a la dieta de algunos ratones alimentados con un régimen similar en contenido nutricional a una nueva dieta occidental con 1000 UI de colecalciferol por día previno el desarrollo de cáncer de colon.[19] En los humanos, con 400 UI, se calculó que la suplementación con colecalciferol, que se administró diariamente a pacientes con cáncer colorrectal, no tuvo ningún efecto sobre el riesgo de cáncer colorrectal.[20]
No se recomiendan los suplementos para la prevención del cáncer ya que los efectos del colecalciferol son muy pequeños.[21] Aunque existen correlaciones entre niveles bajos de colecalciferol en el suero sanguíneo y tasas más altas de diversos tipos de cáncer, esclerosis múltiple, tuberculosis, enfermedades cardíacas y diabetes,[22] el consenso es que complementar los niveles no es beneficioso.[23] Se cree que la tuberculosis puede dar lugar a niveles más bajos.[24] Sin embargo, no está del todo claro cómo se relacionan ambos.[25]
Bioquímica
Estructura
El colecalciferol es una de las cinco formas de vitamina D.[26] El colecalciferol es un secosteroide, es decir, una molécula esteroide con un anillo abierto.[27]
Mecanismo de acción
El colecalciferol por sí solo es inactivo. Se convierte a su forma activa mediante dos hidroxilaciones: la primera en el hígado, por CYP2R1 o CYP27A1, para formar 25-hidroxicolecalciferol (calcifediol, 25-OH vitamina D3). La segunda hidroxilación ocurre principalmente en el riñón a través de la acción del CYP27B1 para convertir la 25-OH vitamina D3 en 1,25-dihidroxicolecalciferol (calcitriol, 1,25-(OH)2 vitamina D3). Todos estos metabolitos se unen en la sangre a la proteína transportadora de vitamina D. La acción del calcitriol está mediada por el receptor de vitamina D, un receptor nuclear que regula la síntesis de cientos de proteínas y está presente en prácticamente todas las células del cuerpo.[28]
Biosíntesis
El 7-dehidrocolesterol es el precursor del colecalciferol.[28] Dentro de la capa epidérmica de la piel, el 7-dehidrocolesterol sufre una reacción electrocíclica como resultado de la luz UVB en longitudes de onda entre 290 y 310 nm, con una síntesis máxima que se produce a 293 nm.[29] Esto da como resultado la apertura del anillo B precursor de la vitamina a través de una vía conrotatoria que produce previtamina D3 (precolecalciferol).[30] En un proceso que es independiente de la luz UV, el precolecalciferol sufre luego un reordenamiento sigmatrópico antarafacial [1,7][31] y finalmente se isomeriza para formar vitamina D3.
Las longitudes de onda UVB activas están poco presentes en la luz solar y se pueden producir cantidades suficientes de colecalciferol con una exposición moderada de la piel, dependiendo de la intensidad del sol.[32] La hora del día, la estación, la latitud y la altitud afectan la intensidad del sol, y la contaminación, la nubosidad o el vidrio reducen la cantidad de exposición a los rayos UVB. Exposición de cara, brazos y piernas, con un promedio de 5 y 30 minutos dos veces por semana puede ser suficiente, pero cuanto más oscura sea la piel y más débil la luz solar, más minutos de exposición se necesitarán. La sobredosis de vitamina D es imposible debido a la exposición a los rayos UV; la piel alcanza un equilibrio en el que la vitamina se degrada tan rápido como se crea.[32]
El colecalciferol se puede producir en la piel a partir de la luz emitida por las lámparas UV de las camas solares, que producen luz ultravioleta principalmente en el espectro UVA, pero normalmente producen entre el 4% y el 10% de las emisiones UV totales como UVB. Los niveles en sangre son más altos en los usuarios frecuentes de salones de bronceado.[32]
Se descubrió que un diodo emisor de luz (LED) UVB de 293 nanómetros era 2,4 veces más eficiente en la producción de vitamina D3 que el sol en menos de el tiempo.[33]
Se puede discutir si el colecalciferol y todas las formas de vitamina D son por definición "vitaminas", ya que la definición de vitaminas incluye que la sustancia no puede ser sintetizada por el cuerpo y debe ser ingerida. El colecalciferol es sintetizado por el cuerpo durante la exposición a la radiación UVB.[34]
Los tres pasos en la síntesis y activación de la vitamina D3 se regulan de la siguiente manera:
- El colecalciferol se sintetiza en la piel a partir del 7-dehidrocolesterol bajo la acción de la luz ultravioleta B (UVB). Alcanza un equilibrio después de varios minutos dependiendo de la intensidad de los rayos UVB en la luz solar (determinada por la latitud, la estación, la nubosidad y la altitud) y de la edad y el grado de pigmentación de la piel.
- La hidroxilación en el retículo endoplásmico de los hepatocitos del hígado del colecalciferol a calcifediol (25-hidroxicolecalciferol) por la 25-hidroxilasa está regulada de manera débil, si es que lo está, y los niveles sanguíneos de esta molécula reflejan en gran medida la cantidad de colecalciferol producido en la piel combinado con cualquier vitamina D2 o D3 ingerida.
- La hidroxilación del calcifediol a calcitriol en los riñones por la 1-alfa-hidroxilasa está estrechamente regulada: es estimulada por la hormona paratiroidea y sirve como el principal punto de control en la producción de la hormona circulante activa calcitriol (1,25-dihidroxivitamina D3).[34]
Producción industrial
El colecalciferol se produce industrialmente para su uso en suplementos vitamínicos y para fortificar alimentos. Como fármaco farmacéutico se denomina colecalciferol (USAN) o colecalciferol (INN, BAN). Se produce por la irradiación ultravioleta del 7-dehidrocolesterol extraído de la lanolina que se encuentra en la lana de oveja.[35] El colesterol se extrae de los alcoholes de grasa de lana y de cera de lana obtenidos de la limpieza de la lana después de la esquila. El colesterol pasa por un proceso de cuatro pasos para producir 7-dehidrocolesterol, el mismo compuesto que se produce en la piel de los animales. Luego, el 7-dehidrocolesterol se irradia con luz ultravioleta. Durante la irradiación se forman algunos isómeros no deseados: estos se eliminan mediante diversas técnicas, dejando una resina que se funde aproximadamente a temperatura ambiente y generalmente tiene una potencia de 25 000 000 a 30 000 000 UI/g.
El colecalciferol también se produce industrialmente para su uso en suplementos vitamínicos a partir de líquenes, lo que resulta adecuado para veganos.[36][37]
Estabilidad
El colecalciferol es muy sensible a la radiación UV y se descompone rápidamente, pero reversiblemente, para formar supraesteroles, que luego pueden convertirse de manera irreversible en ergosterol.
Pesticida
Los roedores son algo más susceptibles a las dosis altas que otras especies, y el colecalciferol se ha utilizado en cebos venenosos para el control de estas plagas.[38][39]
El mecanismo del colecalciferol en dosis altas es que puede producir "hipercalcemia, que produce calcificación sistémica de los tejidos blandos, lo que lleva a insuficiencia renal, anomalías cardíacas, hipertensión, depresión del sistema nervioso central y malestar gastrointestinal. Los signos generalmente se desarrollan entre 18 y 36 horas después de la administración u ingestión y puede incluir depresión, pérdida de apetito, poliuria y polidipsia".[40] El colecalciferol en dosis altas tenderá a acumularse rápidamente en el tejido adiposo pero a liberarse más lentamente[41] lo que tenderá a retrasar el momento de la muerte durante varios días desde el momento en que se introduce el cebo en dosis altas.[42]
En Nueva Zelanda, las zarigüeyas se han convertido en una plaga importante. Para el control de las zarigüeyas, se ha utilizado colecalciferol como ingrediente activo en cebos letales.[43] El LD50 es 16,8 mg/kg, pero sólo 9,8 mg/kg si se añade carbonato de calcio al cebo.[44][45] Los riñones y el corazón son órganos diana.[46] LD50 de 4,4 Se ha informado de una toxicidad de hasta 15 mg/kg en conejos, con letalidad para casi todos los conejos que ingieren dosis superiores a 15 mg/kg.[47] Se ha informado de toxicidad en una amplia gama de dosis de colecalciferol, con una LD50 de hasta 88 mg/kg o LDLo tan bajo como 2 mg/kg reportados para perros.[48]
Los investigadores han informado que el compuesto es menos tóxico para las especies no objetivo que las generaciones anteriores de rodenticidas anticoagulantes (warfarina y congéneres) o brometalina,[49] y que no se ha documentado toxicosis por relevo (envenenamiento por comer un animal envenenado).[50] Sin embargo, la misma fuente informa que el uso de colecalciferol en rodenticidas aún puede representar un riesgo significativo para otros animales, como perros y gatos, cuando el cebo rodenticida u otras formas de colecalciferol se ingieren directamente.[50]
Véase también
Referencias
- ↑ Las vitaminas en la alimentación de los españoles. Estudio eVe. Editorial Médica Panamericana, 2001. Consultado el 20 de septiembre de 2018.
- ↑ Coulston, Ann M.; Boushey, Carol; Ferruzzi, Mario (2013). Nutrition in the Prevention and Treatment of Disease (en inglés). Academic Press. p. 818. ISBN 9780123918840. Archivado desde el original el 30 de diciembre de 2016.
- ↑ Berk M.; Williams LJ.; Jacka FN.; O'Neil A.; Pasco JA.; Moylan S.; Allen NB.; Stuart AL.; Hayley AC.; Byrne ML.; Maes M. (2013 Sep 12). «So depression is an inflammatory disease, but where does the inflammation come from?». BMC Med 11: 200. PMID 24228900. doi:10.1186/1741-7015-11-200.
- ↑ «One type of vitamin D found to boost immune system, another may hinder it». New Atlas (en inglés estadounidense). 28 de febrero de 2022. Consultado el 7 de abril de 2022.
- ↑ Norman AW (August 2008). «From vitamin D to hormone D: fundamentals of the vitamin D endocrine system essential for good health». The American Journal of Clinical Nutrition 88 (2): 491S-499S. PMID 18689389. doi:10.1093/ajcn/88.2.491S.
- ↑ «DRIs for Calcium and Vitamin D - Institute of Medicine». www.iom.edu (en inglés). Consultado el 30 de diciembre de 2024.
- ↑ «Dietary reference values for vitamin D | EFSA». 28 de octubre de 2016.
- ↑ «Joint explanatory note by the European Food Safety Authority and the UK Scientific Advisory Committee on Nutrition regarding dietary reference values for vitamin D».
- ↑ Mithal A, Wahl DA, Bonjour JP, Burckhardt P, Dawson-Hughes B, Eisman JA, El-Hajj Fuleihan G, Josse RG, Lips P, Morales-Torres J (November 2009). «Global vitamin D status and determinants of hypovitaminosis D». Osteoporos Int 20 (11): 1807-20. PMID 19543765. doi:10.1007/s00198-009-0954-6.
- ↑ a b «Vitamins and minerals – Vitamin D». National Health Service. 3 de agosto de 2020. Consultado el 15 de noviembre de 2020.
- ↑ a b Vieth R (May 1999). «Vitamin D supplementation, 25-hydroxyvitamin D concentrations, and safety». The American Journal of Clinical Nutrition 69 (5): 842-56. PMID 10232622. doi:10.1093/ajcn/69.5.842.
- ↑ van Groningen L, Opdenoordt S, van Sorge A, Telting D, Giesen A, de Boer H (April 2010). «Cholecalciferol loading dose guideline for vitamin D-deficient adults». European Journal of Endocrinology 162 (4): 805-11. PMID 20139241. doi:10.1530/EJE-09-0932.
- ↑ Tripkovic L, Lambert H, Hart K, Smith CP, Bucca G, Penson S, Chope G, Hyppönen E, Berry J, Vieth R, Lanham-New S (June 2012). «Comparison of vitamin D2 and vitamin D3 supplementation in raising serum 25-hydroxyvitamin D status: a systematic review and meta-analysis». The American Journal of Clinical Nutrition 95 (6): 1357-64. PMC 3349454. PMID 22552031. doi:10.3945/ajcn.111.031070.
- ↑ Shah BR, Finberg L (September 1994). «Single-day therapy for nutritional vitamin D-deficiency rickets: a preferred method». The Journal of Pediatrics 125 (3): 487-90. PMID 8071764. doi:10.1016/S0022-3476(05)83303-7.
- ↑ Chatterjee D, Swamy MK, Gupta V, Sharma V, Sharma A, Chatterjee K (March 2017). «Safety and Efficacy of Stosstherapy in Nutritional Rickets». Journal of Clinical Research in Pediatric Endocrinology 9 (1): 63-69. PMC 5363167. PMID 27550890. doi:10.4274/jcrpe.3557.
- ↑ a b Bothra M, Gupta N, Jain V (June 2016). «Effect of intramuscular cholecalciferol megadose in children with nutritional rickets». Journal of Pediatric Endocrinology & Metabolism 29 (6): 687-92. PMID 26913455. doi:10.1515/jpem-2015-0031.
- ↑ Chen C, Zhai H, Cheng J, Weng P, Chen Y, Li Q, Wang C, Xia F, Wang N, Lu Y (August 2019). «Causal Link Between Vitamin D and Total Testosterone in Men: A Mendelian Randomization Analysis». The Journal of Clinical Endocrinology and Metabolism 104 (8): 3148-3156. PMID 30896763. doi:10.1210/jc.2018-01874.
- ↑ Gorham ED, Garland CF, Garland FC, Grant WB, Mohr SB, Lipkin M, Newmark HL, Giovannucci E, Wei M, Holick MF (March 2007). «Optimal vitamin D status for colorectal cancer prevention: a quantitative meta analysis». American Journal of Preventive Medicine (Meta-Analysis) 32 (3): 210-6. PMID 17296473. doi:10.1016/j.amepre.2006.11.004.
- ↑ Yang K, Kurihara N, Fan K, Newmark H, Rigas B, Bancroft L, Corner G, Livote E, Lesser M, Edelmann W, Velcich A, Lipkin M, Augenlicht L (October 2008). «Dietary induction of colonic tumors in a mouse model of sporadic colon cancer». Cancer Research 68 (19): 7803-10. PMID 18829535. doi:10.1158/0008-5472.CAN-08-1209.
- ↑ Wactawski-Wende J, Kotchen JM, Anderson GL, Assaf AR, Brunner RL, O'Sullivan MJ, Margolis KL, Ockene JK, Phillips L, Pottern L, Prentice RL, Robbins J, Rohan TE, Sarto GE, Sharma S, Stefanick ML, Van Horn L, Wallace RB, Whitlock E, Bassford T, Beresford SA, Black HR, Bonds DE, Brzyski RG, Caan B, Chlebowski RT, Cochrane B, Garland C, Gass M, Hays J, Heiss G, Hendrix SL, Howard BV, Hsia J, Hubbell FA, Jackson RD, Johnson KC, Judd H, Kooperberg CL, Kuller LH, LaCroix AZ, Lane DS, Langer RD, Lasser NL, Lewis CE, Limacher MC, Manson JE (February 2006). «Calcium plus vitamin D supplementation and the risk of colorectal cancer». The New England Journal of Medicine 354 (7): 684-96. PMID 16481636. doi:10.1056/NEJMoa055222.
- ↑ Bjelakovic G, Gluud LL, Nikolova D, Whitfield K, Wetterslev J, Simonetti RG, Bjelakovic M, Gluud C (January 2014). «Vitamin D supplementation for prevention of mortality in adults». The Cochrane Database of Systematic Reviews 1 (1): CD007470. PMC 11285307. PMID 24414552. doi:10.1002/14651858.cd007470.pub3.
- ↑ Garland CF, Garland FC, Gorham ED, Lipkin M, Newmark H, Mohr SB, Holick MF (February 2006). «The role of vitamin D in cancer prevention». American Journal of Public Health 96 (2): 252-61. PMC 1470481. PMID 16380576. doi:10.2105/AJPH.2004.045260.
- ↑ Ross AC, Manson JE, Abrams SA, Aloia JF, Brannon PM, Clinton SK, Durazo-Arvizu RA, Gallagher JC, Gallo RL, Jones G, Kovacs CS, Mayne ST, Rosen CJ, Shapses SA (January 2011). «The 2011 report on dietary reference intakes for calcium and vitamin D from the Institute of Medicine: what clinicians need to know». The Journal of Clinical Endocrinology and Metabolism 96 (1): 53-8. PMC 3046611. PMID 21118827. doi:10.1210/jc.2010-2704.
- ↑ Gou X, Pan L, Tang F, Gao H, Xiao D (August 2018). «The association between vitamin D status and tuberculosis in children: A meta-analysis». Medicine 97 (35): e12179. PMC 6392646. PMID 30170465. doi:10.1097/MD.0000000000012179.
- ↑ Keflie TS, Nölle N, Lambert C, Nohr D, Biesalski HK (October 2015). «Vitamin D deficiencies among tuberculosis patients in Africa: A systematic review». Nutrition 31 (10): 1204-12. PMID 26333888. doi:10.1016/j.nut.2015.05.003.
- ↑ cholecalciferol en el Diccionario Médico de Dorland
- ↑ «About Vitamin D». University of California, Riverside. November 2011. Archivado desde el original el 16 de octubre de 2017. Consultado el 15 de octubre de 2017.
- ↑ a b Norman AW (August 2008). «From vitamin D to hormone D: fundamentals of the vitamin D endocrine system essential for good health». The American Journal of Clinical Nutrition 88 (2): 491S-499S. PMID 18689389. doi:10.1093/ajcn/88.2.491S.
- ↑ Wacker M, Holick MF (January 2013). «Sunlight and Vitamin D: A global perspective for health». Dermato-Endocrinology 5 (1): 51-108. PMC 3897598. PMID 24494042. doi:10.4161/derm.24494.
- ↑ MacLaughlin JA, Anderson RR, Holick MF (May 1982). «Spectral character of sunlight modulates photosynthesis of previtamin D3 and its photoisomers in human skin». Science 216 (4549): 1001-3. Bibcode:1982Sci...216.1001M. PMID 6281884. doi:10.1126/science.6281884.
- ↑ Okamura WH, Elnagar HY, Ruther M, Dobreff S (1993). «Thermal [1,7]-sigmatropic shift of previtamin D3 to vitamin D3: synthesis and study of pentadeuterio derivatives». Journal of Organic Chemistry 58 (3): 600-610. doi:10.1021/jo00055a011.
- ↑ a b c Wacker M, Holick MF (January 2013). «Sunlight and Vitamin D: A global perspective for health». Dermato-Endocrinology 5 (1): 51-108. PMC 3897598. PMID 24494042. doi:10.4161/derm.24494.
- ↑ Kalajian, T. A.; Aldoukhi, A.; Veronikis, A. J.; Persons, K.; Holick, M. F. (13 de septiembre de 2017). «Ultraviolet B Light Emitting Diodes (LEDs) Are More Efficient and Effective in Producing Vitamin D3 in Human Skin Compared to Natural Sunlight». Scientific Reports 7 (1): 11489. ISSN 2045-2322. PMC 5597604. PMID 28904394. doi:10.1038/s41598-017-11362-2. Consultado el 30 de diciembre de 2024.
- ↑ a b Norman AW (August 2008). «From vitamin D to hormone D: fundamentals of the vitamin D endocrine system essential for good health». The American Journal of Clinical Nutrition 88 (2): 491S-499S. PMID 18689389. doi:10.1093/ajcn/88.2.491S.
- ↑ «Vitamin D3 Story». www.agdnutrition.com. Consultado el 30 de diciembre de 2024.
- ↑ «Vitashine Vegan Vitamin D3 Supplements». Archivado desde el original el 4 de marzo de 2013. Consultado el 15 de marzo de 2013.
- ↑ Wang T, Bengtsson G, Kärnefelt I, Björn LO (September 2001). «Provitamins and vitamins D2and D3in Cladina spp. over a latitudinal gradient: possible correlation with UV levels». Journal of Photochemistry and Photobiology B: Biology 62 (1–2): 118-22. PMID 11693362. doi:10.1016/s1011-1344(01)00160-9. Archivado desde el original el 28 de octubre de 2012.
- ↑ . Proceedings of the Eleventh Vertebrate Pest Conference (1984). University of Nebraska Lincoln. March 1984 https://web.archive.org/web/20190827013804/https://digitalcommons.unl.edu/vpc11/22/
|urlarchivo=sin título (ayuda). Archivado desde el original|urlarchivo=requiere|url=(ayuda) el 27 de agosto de 2019. - ↑ . Vertebrate Pest Conference (2006). USDA https://web.archive.org/web/20120914083512/http://naldc.nal.usda.gov/download/39036/PDF
|urlarchivo=sin título (ayuda). Archivado desde el original|urlarchivo=requiere|url=(ayuda) el 14 de septiembre de 2012. - ↑ «Merck Veterinary Manual - Rodenticide Poisoning: Introduction». November 2014. Consultado el 10 de octubre de 2021. «Incidence of vitamin D3 toxicosis in animals is relatively less than that of anticoagulant and bromethalin toxicosis. Relay toxicosis from vitamin D3 has not been documented.».
- ↑ Brouwer DA, van Beek J, Ferwerda H, Brugman AM, van der Klis FR, van der Heiden HJ, Muskiet FA (June 1998). «Rat adipose tissue rapidly accumulates and slowly releases an orally-administered high vitamin D dose». The British Journal of Nutrition 79 (6): 527-532. PMID 9771340. doi:10.1079/BJN19980091. «We investigated the effect of oral high-dose cholecalciferol on plasma and adipose tissue cholecalciferol and its subsequent release, and on plasma 25-hydroxyvitamin D (25(OH)D). ... We conclude that orally-administered cholecalciferol rapidly accumulates in adipose tissue and that it is very slowly released while there is energy balance.»
- ↑ . Proceedings of the Eleventh Vertebrate Pest Conference (1984). University of Nebraska Lincoln. March 1984 https://web.archive.org/web/20190827013804/https://digitalcommons.unl.edu/vpc11/22/
|urlarchivo=sin título (ayuda). Archivado desde el original|urlarchivo=requiere|url=(ayuda) el 27 de agosto de 2019. - ↑ «Pestoff DECAL Possum Bait - Rentokil Initial Safety Data Sheets». Archivado desde el original el 15 de enero de 2021. Consultado el 10 de mayo de 2020.
- ↑ Morgan D (2006). «Field efficacy of cholecalciferol gel baits for possum (Trichosurus vulpecula) control». New Zealand Journal of Zoology 33 (3): 221-8. doi:10.1080/03014223.2006.9518449.
- ↑ Jolly SE, Henderson RJ, Frampton C, Eason CT (1995). «Cholecalciferol Toxicity and Its Enhancement by Calcium Carbonate in the Common Brushtail Possum». Wildlife Research 22 (5): 579-83. doi:10.1071/WR9950579.
- ↑ «Kiwicare Material Safety Data Sheet». Archivado desde el original el 10 de febrero de 2013.
- ↑ Henderson, R. J.; Eason, C. T. (2000). «Acute toxicity of cholecalciferol and gliftor baits to the European rabbit, Oryctolagus cuniculus». Wildlife Research (en inglés) 27 (3): 297-300. ISSN 1448-5494. doi:10.1071/wr99048. Consultado el 30 de diciembre de 2024.
- ↑ Peterson, Michael E.; Fluegeman, Kerstin (1 de febrero de 2013). «Cholecalciferol». Topics in Companion Animal Medicine 28 (1): 24-27. ISSN 1938-9736. doi:10.1053/j.tcam.2013.03.006. Consultado el 30 de diciembre de 2024.
- ↑ Kocher DK, Kaur G, Banga HS, Brar RS (2010). «Histopathological Changes in Vital Organs of House Rats Given Lethal Dose of Cholecalciferol (Vitamin D3)». Indian Journal of Animal Research 2 (3): 193-6. ISSN 0367-6722. «Use of cholecalciferol as a rodenticide in bait lowered the risk of secondary poisoning and minimized the toxicity of non-target species».
- ↑ a b «Merck Veterinary Manual - Rodenticide Poisoning: Introduction». November 2014. Consultado el 10 de octubre de 2021. «Incidence of vitamin D3 toxicosis in animals is relatively less than that of anticoagulant and bromethalin toxicosis. Relay toxicosis from vitamin D3 has not been documented.».
