Distribución log-normal

Log-normal

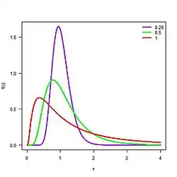
Función de densidad de probabilidad

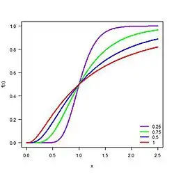
Función de distribución de probabilidad
Parámetros
Dominio
Función de densidad (pdf)
Función de distribución (cdf)
Media
Mediana
Moda
Varianza
Coeficiente de simetría
Entropía

En probabilidad y estadística, la distribución normal logarítmica es una distribución de probabilidad continua de una variable aleatoria cuyo logaritmo está normalmente distribuido. Es decir, si es una variable aleatoria con una distribución normal, entonces tiene una distribución log-normal, es decir .

Log-normal también se escribe log normal o lognormal.

Una variable puede ser modelada como log-normal si puede ser considerada como un producto multiplicativo de muchos pequeños factores independientes. Un ejemplo típico es un retorno a largo plazo de una inversión: puede considerarse como un producto de muchos retornos diarios.

Definición

Función de Densidad

Una variable aleatoria positiva tiene una distribución lognormal con parámetros y y escribimos , si el logaritmo natural de sigue una distribución normal con media y varianza , esto es

Sean y las funciones de distribución acumulada y de densidad de una normal estándar , entonces la función de densidad de probabilidad de la distribución log-normal está dada por:

Función de Distribución

La función de distribución acumulada es

donde es la función de distribución acumulada de una normal estándar .

La expresión anterior también puede ser escrita como

Log-normal Multivariada

Si es una distribución normal multivariada entonces tiene una distribución lognormal multivariante con media

y matriz de covarianza

Propiedades

Si entonces la variable aleatoria cumple algunas propiedades.

La media de es

La varianza de es

.

Relación con media y la desviación estándar geométrica

La distribución log-normal, la media geométrica, y la desviación estándar geométrica están relacionadas. En este caso, la media geométrica es igual a y la desviación estándar geométrica es igual a .

Si una muestra de datos determina que proviene de una población distribuida siguiendo una distribución log-normal, la media geométrica de la desviación estándar geométrica puede utilizarse para estimar los intervalos de confianza tal como la media aritmética y la desviación estándar se usan para estimar los intervalos de confianza para un dato distribuido normalmente.

Límite de intervalo de confianza log geométrica
3σ límite inferior
2σ límite inferior
1σ límite inferior
1σ límite superior
2σ límite superior
3σ límite superior

Donde la media geométrica y la desviación estándar geométrica

Momentos

Los primeros momentos son:

o de forma general:

Inferencia Estadística

Estimación de parámetros

Para determinar los estimadores por máxima verosimilitud de la distribución lognormal con parámetros y , podemos utilizar el mismo método que se utilizó para estimar los parámetros de una distribución normal. Notemos que

donde denota la función de densidad de la distribución normal entonces la función logarítmica de verosimilitud es

Dado que el primer término es constante respecto a y , ambas funciones logarítmicas de verosimilitud, y , obtienen su máximo con el mismo y , por lo tanto, utilizando los estimadores por máxima verosimilitud son idénticos a los de la distribución normal para observaciones

Para una finita, estos estimadores son in sesgados.

Distribución log-normal ajustada a datos de lluvias máximas diarias por año.[1]

Aplicación

  • En la hidrología, se utiliza la distribución log-normal para analizar variables aleatorias como valores máximos de la precipitación y la descarga de ríos,[2]​ y además para describir épocas de sequía.[3]


La imagen azul ilustra un ejemplo del ajuste de la distribución log-normal a lluvias máximas diarias ordenadas, mostrando también la franja de 90% de confianza, basada en la distribución binomial. Las observaciones presentan los marcadores de posición, como parte del análisis de frecuencia acumulada.

Distribución relacionada

  • Si es una distribución normal entonces .
  • Si entonces .
  • Si son variables independentes log-normalmente distribuidas con el mismo parámetro μ y permitiendo que varíe σ, y , entonces Y es una variable distribuida log-normalmente como: .
  • Si entonces para .

Véase también

Software

Se puede usar software o programa de computadora para el ajuste de una distribución de probabilidad, incluyendo la lognormal, a una serie de datos:

Referencias

  1. CumFreq, software for cumulative frequency analysis and probability distribution fitting [1]
  2. Oosterbaan, R.J. (1994). «Chapter 6 Frequency and Regression Analysis». En Ritzema, H.P., ed. Drainage Principles and Applications, Publication 16. Wageningen, The Netherlands: International Institute for Land Reclamation and Improvement (ILRI). pp. 175-224. ISBN 90-70754-33-9. 
  3. Burke, Eleanor J.; Perry, Richard H.J.; Brown, Simon J. (2010). «An extreme value analysis of UK drought and projections of change in the future». Journal of Hydrology 388: 131. doi:10.1016/j.jhydrol.2010.04.035.