Drenaje subterráneo
El drenaje subterráneo, en la agricultura, es la práctica de bajar el nivel freático del agua subterránea (la tabla de agua) en campos agrícolas mediante un sistema de drenaje con el objetivo de promover la producción de los cultivos.[1][2]
Clasificación
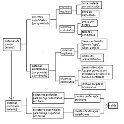
La figura muestra una clasificación de sistemas de drenaje dividido en sistemas a nivel de campo (drenaje interno) y nivel de proyecto (drenaje externo).[3]
La función del sistema interno es el control del nivel de agua en el campo y el sistema externo sirve para recibir el agua del sistema interno y transportarlo a la salida.
Los sistemas internos se distinguen en sistemas de drenaje superficial para controlar el nivel de agua por encima de suelo y en sistemas de drenaje subterráneo para controlar el nivel de agua adentro del suelo.
Ambos sistemas internos se dividen en sistemas regulares (sistemas de alivio), que funcionan siempre cuando hay agua drenable, y sistemas controlados que sirven para ejecutar el drenaje temporaralmente solo en momentos deseados con el fin de conservar el agua.
Objetivos

La figura se hizo con el programa de computadora SegReg para regresión segmentada[4][5]
El propósito del drenaje subterráneo es de bajar la profundidad del nivel freático (Figura 1) de modo que no haya interferencia negativa con la labranza del suelo y la producción agrícola (Figura 2). El drenaje se practica en campos agrícolas que originalmente eran demasiado húmedos o que tenían niveles del agua subterránea demasiado elevados para permitir una agricultura rentable. Además, el drenaje puede ser instrumental en el control de la salinidad del suelo, véase suelo salino.
El desarrollo de criterios de drenaje[3] es necesario para establecer una meta para el diseño y manejo del sistema de drenaje en cuanto al mantenimiento de un nivel freático óptimo.
Optimización

La optimización de la profundidad del freático se relaciona a los beneficios y los costos del sistema de drenaje (Figura 3). Cuando menos profundo el nivel permisible del freático, menor el costo de sistema a instalar para realizar esa profundidad. Sin embargo, la bajada del freático, que originalmente estaba demasiado superficial, implica efectos colaterales los cuales se deben tomar en cuenta también. Asimismo los costos de mitigación de los impactos ambientales deben incluirse.[3] La figura 4 muestra un ejemplo del efecto de la profundidad de los drenes en varios parámetros de riego y drenaje simulado por el programa de computación SaltMod.[6]
Historia
Históricamente, el drenaje subterráneo en la agricultura comenzó con la excavación de zanjas abiertas relativamente poco profundas que recibían el agua de escorrentía superficial tanto como la descarga del agua subterránea. Los drenes funcionaron para el drenaje superficial y el drenaje subterráneo ambos.
A fines del siglo XIX y al comienzo del siglo XX las zanjas se percibieron inconvenientes en las operaciones agriculturales mecanizadas y las zanjas fueron reemplazados por líneas enterradas de tubos cerámicos (de arcilla horneada), cada tubo unos 30 cm de largo.
Desde 1960 se comenzaron a utilizar tubos flexibles de plástico (Polietileno, PE, o policloruro de vinilo, PVC), corrugados, perforados, con longitudes ilimitadas, que se dejaron instalar en una sola ida por máquinas drenadoras. La tubería puede ser pre-envuelta con materiales filtrantes como la fibra sintética y el geotextil que previenen la entrada de partículas de suelo en los drenes.
De este modo el drenaje se desarrolló hacia una industria poderosa. Al mismo tiempo la agricultura se navegaba hacia maximalización de la productividad lo que conducía a la ejecución de sistemas de drenaje a gran escala.

Medio ambiente
Como consecuencia de los desenvolvimientos enormes, muchos proyectos modernos de drenaje estaban sobre-diseñados,[7] mientras los impactos ambientales negativos no se contemplaban. Entre la gente preocupada por el medio ambiente, la implantación del drenaje agrícola adquirió mala reputación, a veces justificadamente y a veces no, sobre todo cuando el drenaje agrícola se confundía con la actividad más amplia de la recuperación de humedales.
Hoy en día, en algunos países, el desarrollo de estilo industrial ha sido revertido. Además, se introdujo el sistema de drenaje controlado como el ilustrado en la figura 5.
Diseño

El diseño de sistemas de drenaje en cuanto a ubicación, profundidad y espaciamiento de los drenes se hace con ecuaciones de drenaje usando parámetros como la profundidad del nivel freático, la profundidad y conductividad hidráulica del suelo, y la descarga. La descarga se determina de un balance hídrico.
Los cálculos se pueden hacer mediante un programa de computadora como EnDrain.[8]
Drenaje por pozos
El drenaje subterráneo también se deja efectuar mediante pozos bombeados. Este sistema se llama drenaje vertical en contraste al drenaje horizontal mediante zanjas y tubos.
Se han usado mucho los pozos de drenaje en el valle del Río Indo de Pakistán.[9] Aunque los resultados no eran muy exitosos, la factibilidad de esta técnica en áreas con acuíferos profundos y permeables no es descartable. Los espaciamientos entre los pozos profundos pueden ser tan amplias (más de 1000 m) que la instalación de sistemas verticales de drenaje podría resultar relativamente barata comparado con un sistema de drenaje horizontal teniendo espaciamientos de 10 a 100 m y mayormente entre 20 y 50 m.
Para el diseño del sistema con pozos el programa de computadora WellDrain[10] puede ser útil.
Galería de imágenes
- Aspectos técnicos del drenaje agrícola
-
Salida de un antiguo dren de cerámica
-
Dren colector abierto -

-
Estación de bombeo elevando el agua de drenaje -
Máquina drenadora enterrando tubería plástica -
Plano de un sistema de drenaje subterráneo en la India
Referencias
- ↑ Nosenko, P.P. and I.S. Zonn 1976. Land Drainage in the World. ICID Bulletin 25, 1, pp.65-70.
- ↑ General case studies of drainage methods and systems in agricultural land. Lecture note, International Course on Land Drainage (ICLD), International Institute for Land Reclamation and Improvement (ILRI), Wageningen, The Netherlands. Bajar de: [1], bajo no. 4, o directamente como PDF: [2]
- ↑ a b c Agricultural Drainage Criteria, Capítulo 17 en: H.P.Ritzema (2006), Drainage Principles and Applications, Publication 16, International Institute for Land Reclamation and Improvement (ILRI), Wageningen, The Netherlands. ISBN 90 70754 3 39. Bajar de la página: [3], o directamente como PDF: [4]
- ↑ Computer program SegReg for segmented regression. Bajar libre de la página de web : [5]
- ↑ Data provided by various authors on banana, cotton, sugarcane and wheat response to shallow water tables [6]
- ↑ SaltMod, Description of Principles, User Manual, and Examples of Application. ILRI Special Report. International Institute for Land Reclamation and Improvement (ILRI), Wageningen, The Netherlands. Bajar desde: [7] o directamente como PDF: [8]
- ↑ Agricultural Land Drainage: a wider application through caution and restraint. In: ILRI Annual Report 1991, pp. 21-36, International Institute for Land Reclamation and Improvement (ILRI), Wageningen, The Netherlands. Bajar desde: [9] o directamente como PDF: [10]
- ↑ The energy balance of groundwater flow applied to subsurface drainage in anisotropic soils by pipes or ditches with entrance resistance, International Institute for Land Reclamation and Improvement (ILRI), Wageningen, The Netherlands. Bajar de: [11] o directo como PDF: [12] Archivado el 19 de febrero de 2009 en Wayback Machine.
Paper based on: R.J. Oosterbaan, J. Boonstra and K.V.G.K. Rao, 1996, The energy balance of groundwater flow. Published in V.P.Singh and B.Kumar (eds.), Subsurface-Water Hydrology, p. 153-160, Vol.2 of Proceedings of the International Conference on Hydrology and Water Resources, New Delhi, India, 1993. Kluwer Academic Publishers, Dordrecht, The Netherlands. ISBN 978-0-7923-3651-8. Bajar como PDF: [13]
El programa EnDrain se deja bajar libremente de: [14] - ↑ Salinity Control and Reclamation Program (SCARP), Drenaje vertical por pozos en Pakistán
- ↑ Subsurface drainage by (tube)wells: well spacing equations for fully and partially penetrating wells in uniform or layered aquifers with or without anisotropy and entrance resistance. Paper explaining the basics of the WellDrain model, International Institute for Land Reclamation and Improvement (ILRI), Wageningen, The Netherlands. Bajar como PDF: [15]. El programa WellDrain se puede bajar de la página [16]