Esquema eléctrico

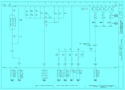
Esquema eléctrico típico de un circuito de comando y control.

Un esquema eléctrico es una representación gráfica de una instalación eléctrica o de parte de ella, en la que queda perfectamente definido cada uno de los componentes de la instalación y la interconexión entre ellos.[1]

Elementos típicos en un esquema eléctrico

La siguiente es una relación básica de elementos gráficos que se suelen encontrar en un esquema eléctrico.

Leyendas

En un esquema, los componentes se identifican mediante un descriptor o referencia que se imprime en la lista de partes. Por ejemplo, M1 es el primer Motor, K1 es el primer Contactor, Q1 es el primer Interruptor magnetotérmico. A menudo el valor del componente se pone en el esquemático al lado del símbolo de la parte. Las leyendas (como referencia y valor) no deben ser cruzadas o invadidas por cables ya que esto hace que no se entiendan dichas leyendas...

Símbolos

Los estándares o normas en los esquemáticos varían de un país a otro y han cambiado con el tiempo. Lo importante es que cada dispositivo se represente mediante un único símbolo a lo largo de todo el esquema, y que quede claramente definido mediante la referencia y en la lista de partes.

Cableado y conexiones

El cableado se representa con líneas rectas, colocándose generalmente las líneas de alimentación en la parte superior e inferior del dibujo y todos los dispositivos, y sus interconexiones, entre ambas líneas. Las uniones entre cables suelen indicarse mediante círculos, u otros gráficos, para diferenciarlas de los simples cruces sin conexión eléctrica.

Funciones

Posee básicamente dos funciones, derivadas del hecho que los esquemas eléctricos reproducen fielmente los sistemas eléctricos que representan:

Los esquemas eléctricos se realizan para poder montar de forma sistemática o repetitiva los circuitos o sistemas eléctricos que representan, de tal forma que cualquier persona que sea capaz de interpretar correctamente dicho esquema pueda realizar su montaje o instalación.

Otras de las funciones principales de los esquemas eléctricos es la detección de averías de las instalaciones eléctricas que ya se encuentran funcionando.

Tipos y fotos

Los principales tipos de esquemas eléctricos son :

  • Esquema funcional, que representa el circuito de una forma esquemática simple para su fácil interpretación.
  • Esquema multifilar, representa todo el conexionado del circuito, atendiendo a la situación real de los elementos dentro de éste.
  • Esquema unifilar, representa todos los conductores de un tramo por una sola línea, indicando el número de conductores con lazos oblicuos sobre la línea.
  • Esquema topográfico, representan la situación de los puntos de utilización y el trazado de líneas.

Véase también

Referencias

  1. Juan José Manzano Orrego (octubre de 2007). Electricidad I. Teoría básica y prácticas. Marcombo. pp. 95-. ISBN 978-84-267-1456-5. Consultado el 19 de julio de 2018.