Experimento de Melde


El experimento de Melde fue un experimento científico realizado por el físico alemán Franz Melde sobre las ondas estacionarias producidas en un cable tenso unido a un pulsador eléctrico. Melde descubrió esas ondas estacionarias por vez primera y también acuñó el término alrededor de 1860.[1][2][3][4] Este experimento pudo demostrar que las ondas mecánicas experimentan fenómenos de interferencia. Ondas mecánicas viajando en sentido contrario forman puntos inmóviles, denominadas nodos. Estas ondas fueron denominadas estacionarias por Melde ya que la posición de los nodos y los vientres (puntos de vibración) permanece estática.
Historia
Los fenómenos ondulatorios en la naturaleza han sido investigado durante siglos, siendo algunos de ellos algunos de los temas más controvertidos de la historia de la ciencia, tal es el caso de la naturaleza ondulatoria de la luz. La luz había sido descrita por Isaac Newton en el siglo XVII por medio de una teoría corpuscular. Posteriormente el físico inglés Thomas Young, contrastó las teorías de Newton, en el siglo XVIII, y estableció las bases científicas que sustentan las teorías sobre las ondas. A finales del siglo XIX, en el auge de la segunda revolución industrial, la entrada de la electricidad como tecnología de la época brindó un nuevo aporte a las teorías sobre las ondas. Este adelanto permitió a Franz Melde reconocer el fenómeno de interferencia de las ondas y la formación de las ondas estacionarias. Más tarde, en el siglo XIX, el físico inglés James Clerk Maxwell, en sus estudios de la naturaleza ondulatoria de la luz, pudo expresar en un lenguaje matemático las ondas y el espectro electromagnético.
Principio

Las ondas transversales mecánicas producidas en una cuerda impulsadas por un vibrador eléctrico, viajan a una polea que conduce al otro extremo del mismo, donde es producida una determinada tensión mecánica sobre el cable. Al encontrarse ambas ondas viajando en direcciones opuestas se produce un fenómeno de interferencia de ondas. Al tensarse apropiadamente la cuerda, manteniendo la distancia entre el pulsador eléctrico y la polea, se producen ondas estacionarias, en las cuales existen puntos de su trayectoria denominados nodos que permanecen inmóviles.
Análisis teórico
El principio que Melde utilizó en su experimento consideró la suposición que una cuerda tiene un peso despreciable. Franz estableció que debido a la curvatura del cable, las fuerzas en realidad no son directamente opuestas.
Melde supuso dos situaciones que sucedían en los ejes x e y. Él sugirió que en el eje x no hay desplazamiento de la porción de la cuerda y estableció la siguiente relación:
En el eje y, sin embargo, descompuso vectorialmente las fuerzas en función del ángulo producido por las mismas en el lado de la curvatura, obteniendo estas relaciones:
Franz estableció que la fuerza resultante en la porción es:
- ;
sin embargo Melde sugirió que estos ángulos pueden ser pequeños en el análisis por lo que reformuló la expresión anterior en términos de la tangente del ángulo.
A partir de un análisis matemático de esta ecuación, Franz estableció que ocurría un cambio en el ángulo a medida que la onda continuaba con su recorrido por lo que estableció:
Melde reformuló esta última expresión con base en términos de diferenciales para obtener una aproximación más precisa cercana a casos reales.
Melde cambió el parámetro del ángulo con base en su dependencia funcional con respecto a la posición y el tiempo. Por lo que estableció que la tangente del ángulo dependería del diferencial de una altura con respecto al diferencial de la posición .
Mediante el cálculo diferencial, Franz Melde estableció que la fuerza dependía de la tensión y de la diferencial parcial de segundo orden de la altura de la onda con respecto a la posición.
Basándose en la segunda ley de Newton de la mecánica clásica, Melde introdujo el parámetro de la densidad lineal y formuló esta ecuación:
- , que resolviendo se obtiene,
Melde comparó esta última expresión con la definición de la velocidad con base en diferenciales del cálculo de Newton y mediante un ajuste estableció la dependencia de la velocidad de la onda estacionaria con respecto a la tensión aplicada y la densidad lineal.
Finalmente, a la última ecuación la denominó velocidad de la onda estacionaria, y basándose en cálculos algebraicos estableció la velocidad en función: de la frecuencia , de la longitud de onda y de la tensión aplicada sobre el cable que sirve de medio de conducción de la onda.
Demostración experimental
En las condiciones existentes al interior de un laboratorio es posible reproducir el experimento de Melde y confirmar lo que se pudo demostrar en el siglo XIX. La corriente eléctrica doméstica posee una frecuencia de 60 Hz. Un observador agudo podría predecir que esta es la misma frecuencia que experimentarían las ondas estacionarias. Sin embargo, Melde correctamente supuso que estas ondas sufren una interferencia al momento de encontrarse cuando ambas viajan en dos direcciones, por lo que esta frecuencia inicial es alterada casi al doble.
Un ejemplo de este experimento fue realizado en los laboratorios de Física de la UNMSM, en el año 2006. Y los resultados reportados fueron los siguientes.
| Cantidad de crestas producidas |
Tensión (N) |
Longitud de onda (m) |
Longitud de onda elevada al cuadrado (m²) |
| 3 | 4.89 | 1.17 | 1.37 |
| 4 | 2.93 | 0.94 | 0.88 |
| 5 | 1.46 | 0.72 | 0.52 |
| 6 | 0.68 | 0.60 | 0.36 |
| 7 | 0.48 | 0.52 | 0.27 |
| 8 | 0.20 | 0.47 | 0.22 |
El término de la densidad lineal que se utilizó en el experimento fue de .
Análisis gráfico
Una forma muy útil que se empleó durante estudio de las ondas estacionarias por Melde fue el análisis de las gráficas que se producen al registrar los datos. Dado que las rectas o curvas obtenidas en una gráfica pueden predecir el comportamiento de un fenómeno, este fue el método que se utilizó para conocer la frecuencia de las ondas oscilatorias.
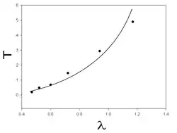
Dependencia de tensión-longitud de onda
La gráfica producida en la representación gráfica de los datos de tensión con respecto de la longitud de onda, es similar a una parábola. Melde pudo demostrar que la relación existente entre la tensión eléctrica y la longitud de onda es de naturaleza cuadrática. De esta manera establecíó que así se presenta el comportamiento de la frecuencia en las ondas estacionarias.
Dependencia de tensión-longitud de onda al cuadrado
Las curvas y trazos, son muy útiles para poder reconocer el comportamiento de un fenómeno de la naturaleza, pero los científicos prefieren emplear exclusivamente las rectas en la predicción de un fenómeno dado que es posible predecir cuál o qué punto, será el que vendrá.
Un ejemplo de ello fue la interpretación de la recta a partir de la curva que obtuvieron los científicos Leonor Michaelis y Maud Menten en los años 1910 cuando estudiaron la cinética de las reacciones bioquímicas.
Melde encontró que, mediante el método de aproximación de mínimos cuadrados aplicado en la distribución de función lineal de la tensión-longitud de onda, era posible conocer y predecir mediante la pendiente de esa recta el valor de la frecuencia. En la pendiente ya estaban incluidos de forma estadística, los fenómenos producidos por la tensión aplicada en el cable y las ondas provocadas por el pulsador eléctrico, en consecuencia, una descripción matemática de todo el fenómeno; lo mismo que él pudo predecir en sus cálculos teóricos.
Frecuencia de las ondas estacionarias
Al ser empleado la aproximación de mínimos cuadrados en el experimento de Melde basándose en los datos reportados por las longitudes de onda y la tensión, se puede establecer que la ecuación de la recta que gobierna este modelo para este caso específico es la siguiente:
Como el valor que acompaña a la variable representa el valor de la pendiente de una recta, que en este caso no pasa por el origen del sistema de coordenadas, es posible conocer la frecuencia de la onda, a partir de la relación que predijo Melde con base en cálculo diferencial.
Si la relación tensión y longitud de onda al cuadrado expresada por la pendiente de la recta es;
entonces, reemplazada en la relación de Melde
es posible reformular la expresión de Melde con base en la pendiente de una recta (m) obtenida mediante el ajuste de mínimos cuadrados.
Por lo tanto se puede conocer la frecuencia de una onda estacionaria en el experimento de Melde, conociendo el valor de la pendiente y del término de la densidad lineal. Con base en esos cálculos se puede predecir su valor. (Respetando las unidades del Sistema internacional.)
Con este resultado queda demostrado que Melde estaba en lo correcto al sospechar que la frecuencia se ve alterada cuando sucede el fenómeno de la interferencia de ondas. Además este valor es casi el doble de la frecuencia de la corriente eléctrica doméstica.
Influencia del experimento de Melde en la actualidad
Si bien el experimento de Melde permitió el reconocimiento y estudio de las ondas estacionarias, ello no quedó limitado a ese campo. Las ondas estacionarias son un fenómeno con implicaciones muy importantes en el campo de la acústica y el fenómeno de la reflexión e interferencia constructiva de las ondas.
Sonar
- Artículo principal: Sonar

El sonar (acrónimo de Sound Navigation And Ranging) es, básicamente, un sistema de navegación y localización similar al radar pero que, en lugar de emitir señales de radiofrecuencia, emite impulsos ultrasónicos. El transmisor emite un haz de impulsos ultrasónicos a través del emisor. Cuando chocan con un objeto, los impulsos se reflejan y forman una señal de eco (onda estacionaria) que es captada por el receptor.
Algunos animales poseen un sónar natural como es el caso de los delfines. Estos lo utilizan para orientarse en aguas turbias y cazar con seguridad.
Los murciélagos lo utilizan para orientarse y cazar en la oscuridad, emitiendo vibraciones ultrasónicas cortas que se reflejan en las paredes de la habitación o lugar en que se encuentren o en su presa.
Aunque los animales no poseen un sistema instrumental que permita localizar los nodos o anti nodos, sus órganos biológicos pueden distinguir las ondas estacionarias y así guiarse durante la noche o en la profundidad del mar
Ecografía
- Artículo principal: Ecografía

La ecografía es un procedimiento de radiología que emplea los ecos de una emisión de ultrasonidos dirigida sobre un cuerpo u objeto como fuente de datos para formar una imagen de los órganos o masas internas con fines de diagnóstico. Un pequeño instrumento similar a un micrófono llamado transductor emite ondas de ultrasonidos. Estas ondas sonoras de alta frecuencia se transmiten hacia el área del cuerpo bajo estudio, y se recibe su eco. El transductor recoge el eco de las ondas sonoras (fenómeno de las ondas estacionarias) y una computadora convierte este eco en una imagen que aparece en la pantalla del ordenador.
La ecografía es un procedimiento muy sencillo, en el que no se emplea radiación, y no se limita al campo de la obstetricia, también puede detectar tumores en el hígado, vesícula biliar, páncreas y hasta en el interior del abdomen.
Telecomunicaciones
- Artículo principal: Telecomunicaciones
Al realizarse una transmisión de televisión o una comunicación radial o telefónica, se producen las ondas estacionarias. Las radiofrecuencias de televisión, aparatos de fax, telefonía móvil, y transmisiones satelitales se producen en el campo electromagnético. La radiación electromagnética es una combinación de campos eléctricos y magnéticos oscilantes y perpendiculares entre sí que se propagan a través del espacio transportando energía de un lugar a otro. Cada punto donde ambas ondas se encuentran representa un nodo. Esta superposición de ondas genera un efecto de ondas estacionarias.
Música
- Artículo principal: Instrumento de viento

Los tubos de caña o de otras plantas de tronco hueco, constituyeron los primeros instrumentos musicales. Emitían sonido soplando por un extremo. El aire contenido en el tubo entraba en vibración emitiendo un sonido.
Las versiones modernas de estos instrumentos de viento son las flautas, las trompetas y los clarinetes, todos ellos desarrollados de forma que el intérprete produzca muchas notas dentro de una amplia gama de frecuencias acústicas.
Al interior del tubo de un órgano, el aire se transforma en un chorro en la hendidura entre el alma (una placa transversal al tubo) y el labio inferior. El chorro de aire interacciona con la columna de aire contenida en el tubo. Las ondas que se propagan a lo largo de la corriente turbulenta mantienen una oscilación uniforme, produciendo ondas estacionarias en la columna de aire, haciendo que el tubo suene.
Referencias
- Jerry D. Wilson, Anthony J. Buffa (2005). College Physics. Prentice Hall. ISBN 0-13-067644-6.
- Francis Weston Sears, Hugh D. Young, Mark W. Zemansky (1991). College Physics. Prentice Hall. ISBN 0-201-17285-2.
- Raymond A. Serway, Jerry S. Faughn, Charles A. Bennett, Chris Vuille (2005). College Physics. Thompson. ISBN 0-534-99723-6.
- Georg Joos, Ira M. Freeman (1987). Theoretical Physics. Dover Publications. ISBN 0-486-65227-0.
- Stan Gibilisco (2002). Physics Demystified: A Self-Teaching Guide. The McGraw-Hill Companies. ISBN 0-07-138201-1.
- John D. Cutnell, Kenneth W. Johnson (2003). Physics Volume 1, Sixth Edition. Wiley, John & Sons, Incorporated. ISBN 0-471-20940-6.
- Douglas C. Giancoli (2004). Physics: Principles with Applications. Prentice Hall. ISBN 0-13-060620-0.
- Michael Browne (1999). Schaum's Outline of Physics for Engineering & Science. The McGraw-Hill Companies. ISBN 0-07-008498-X.
- Paul G. Hewitt (2005). Conceptual Physics. Pearson Education. ISBN 0-8053-9190-8.
- Frederick J. Bueche, Eugene Hecht (2005). Schaum's Outline of College Physics. The McGraw-Hill Companies. ISBN 0-07-144814-4.
- David Halliday, Robert Resnick, Jearl Walker (2004). Fundamentals of Physics, Vol. 2. Wiley, John & Sons, Incorporated. ISBN 0-471-42960-0.
- Paul E. Tippens (2005). Physics. The McGraw-Hill Companies. ISBN 0-07-322270-4.
Véase también
Notas
- ↑ Melde, Franz. Ueber einige krumme Flächen, welche von Ebenen, parallel einer bestimmten Ebene, durchschnitten, als Durchschnittsfigur einen Kegelschnitt liefern: Inaugural-Dissertation... Koch, 1859.
- ↑ Melde, Franz. "Ueber die Erregung stehender Wellen eines fadenförmigen Körpers." Annalen der Physik 185, no. 2 (1860): 193-215.
- ↑ Melde, Franz. Die Lehre von den Schwingungscurven...: mit einem Atlas von 11 Tafeln in Steindruck. JA Barth, 1864.
- ↑ Melde, Franz. "Akustische Experimentaluntersuchungen." Annalen der Physik 257, no. 3 (1884): 452-470.
Enlaces externos
- SBHS Conceptual Physics Team 2003-4, LEAPS (2003). «Conceptual Physics Album». Consultado el 2006.
- Clipart gallery, Physics clipart (2000). «Berkeley Book summary». Consultado el 2006.
- The Nuffield Foundation (2004). «Melde's experiment». Archivado desde el original el 28 de septiembre de 2006. Consultado el 2006.
- Universidad de Murcia, Conceptual Learning of Science (2004). «Superposición de Ondas». Archivado desde el original el 27 de septiembre de 2007. Consultado el 2006.
- Ángel Franco, García (2004). «Ondas estacionarias en tubos abiertos o cerrados». Archivado desde el original el 27 de septiembre de 2007. Consultado el 2006.