FVWM
| FVWM | |||||
|---|---|---|---|---|---|
|
| |||||
![]() | |||||
| Información general | |||||
| Tipo de programa | software libre | ||||
| Licencia | GPL | ||||
| Información técnica | |||||
| Programado en |
C, Perl y Shell de UNIX genero = Gestor de ventanas | ||||
| Versiones | |||||
| Última versión estable | 3-1.1.030 de marzo de 2024 | ||||
| Lanzamientos | |||||
| |||||
| Enlaces | |||||

El F[1] Virtual Window Manager es un gestor de ventanas para el X Window System.
Originalmente un derivado del gestor de ventanas estándar Twm, FVWM ha evolucionado a un entorno potente y altamente configurable para sistemas UNIX y similares.
Historia
En 1993, irritado con el entonces difundido Twm, tras experimentar con sus limitaciones durante su trabajo analizando firmas acústicas para el Departamento de Defensa de Estados Unidos, Robert Nation comenzó a hackear Twm para tratar de encontrar la razón del por qué usaba tanta memoria, y también para añadir soporte a los escritorios virtuales.
Ya conocido por el emulador de terminal Rxvt, Rob trabajó para reducir el consumo de memoria de su nuevo gestor de ventana. Decidido a probar la recepción del FVWM, el 1 de junio de 1993 Rob lo unió al lanzamiento de Rxvt. Esto fue un éxito; muchas personas estaban hartas de Twm y necesitaban un reemplazo.
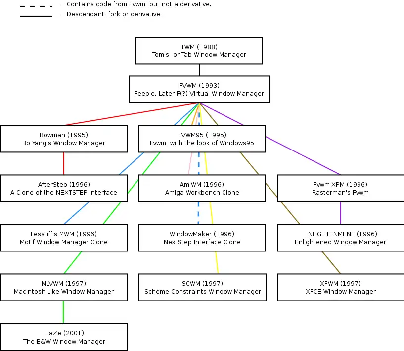
Varios desarrolladores ha basado sus propios proyectos en FVWM para beneficiarse del desarrollo obtenido. Muchos de los más populares gestores de ventana utilizados hoy en día están relacionados con FVWM: AfterStep, Xfce, Enlightenment, Metisse y muchos más.
Originalmente, FVWM era Débil Gestor de Ventana Virtual, en inglés, Feeble Virtual Window Manager, pero en algún momento el significado de la F se perdió. Cuando Google publicó los antiguos archivos del grupo de noticias adquiridos de DejaNews, el significado fue redescubierto, sin embargo, los desarrolladores de FVWM dicieron que preferían la interpretación de una F Misteriosa, manteniéndose esto hasta hoy.
En 1994 Rob Nation dejó de desarrollar FVWM, e hizo a Charles Hines el mantenedor. El último lanzamiento realizado por Rob Nation de FVWM fue fvwm-1.24r. La versión posterior de Rob Nation de FVWM proporcionaba una configuración diferente del formato de archivo, y una arquitectura considerablemente diferente. Muchas distribuciones Linux, distribuían, tanto la fvwm-1.24r, como la última versión de FVWM como programas separados. Aún desde 2005, fvwm-1.24r compila, y puede correr sobre un sistema moderno Linux sin problemas. Un pequeño número de usuarios sigue usando la más antigua versión de FVWM. A finales de 1998 la oficina mantenimiento de FVWM fue cerrada y el desarrollo ha continuado a través de un grupo de voluntarios.
Características
Esto es una lista parcial basada en la documentación distribuida con FVWM.
Muchas de estas características pueden ser deshabilitadas al momento de la ejecución o compilación, o dinámicamente para ventanas específicas o como módulos cargados y descargados, y muchas otras posibilidades. Estos no son rasgos rígidos, FVWM no dicta como el escritorio del usuario debería trabajar o verse, pero proporciona los mecanismos para configurar el escritorio para trabajar, el aspecto y el comportamiento en el modo al que el usuario lo requiera.
- Soporta cualquier cantidad de escritorios virtuales, cada uno dividido en múltiples páginas.
- Completo Gestor de Ventana Extendido Indirecto (en inglés, Extended Window Manager Hints, ICCCM-2, y soporte indirecto de GNOME.
- Completo soporte de internacionalización, incluyendo caracteres multi-byte y texto bidireccional.
- Soporta fuentes Xft2 con anti-aliasing, sombras sueltas de cualquier tamaño, en cualquier dirección, y rotación de texto.
- Las barras de título puedes ser deshabilidatas, o colocadas sobre cualquier borde de ventana.
- Sombreado animado de ventana en todas las direcciones.
- Completo soporte PNG, incluyendo Alpha blending.
- Disponibilidad de la biblioteca Perl para extender FVWM usando Perl, scripting y proceso previo de archivos de configuración.
- Puede ser extendido vía scripting. El proceso previo permite configuraciones dinámicas.
- Juego de herramientas para construir diálogos, menús en el mismo tiempo de ejecución.
- Paneles de escritorio configurables.
- Permite gestos de ratón para dibujar formas con este y vincularlas a comandos.
- Menús dinámicos; utilidades para mirar el sistema de archivos, traer encabezados de Internet desde menús incluidos.
- Soporte para un gestor de sesión[2]
- Extensión de soporte Xinerama para usar más de un monitor.
- Dinámicamente extensible usando módulos.
Derivados

Referencias
- ↑ «La F actualmente no tiene un significado oficial.». Archivado desde el original el 27 de noviembre de 2005. Consultado el 2 de junio de 2007.
- ↑ Session management
Enlaces externos
Wikimedia Commons alberga una categoría multimedia sobre FVWM.- Sitio web oficial de FVWM (en inglés)
- FVWM en freshmeat (en inglés)
- FVWM Capturas de pantalla Archivado el 25 de noviembre de 2005 en Wayback Machine.
- FVWM Capturas de pantalla en Lynucs.org
- El gestor de ventanas de Robert Nation para X Window System (en inglés)
- Algunos antiguos y actuales desarrolladores de FVWM Archivado el 8 de junio de 2007 en Wayback Machine. (en inglés)
- Anuncio del primer lanzamiento de FVWM de Rob Nation (en inglés)
- #fvwm IRC Channel FAQ. Archivado el 18 de mayo de 2007 en Wayback Machine.
