Función infinitamente diferenciable

Una función suave o infinitamente diferenciable es una función que admite derivadas de cualquier orden, y por tanto todas sus derivadas de cualquier orden son continuas.
En análisis matemático, la suavidad de una función es una propiedad que se mide por el número de continua derivadas que tiene sobre algún dominio, llamado clase de diferenciabilidad.[1] Como mínimo, una función puede considerarse suave si es diferenciable en todas partes (por tanto, continua).[2] En el otro extremo, también podría poseer derivadas de todos los órdenes en su dominio, en cuyo caso se dice que es infinitamente diferenciable y se denomina función C-infinita' (o función ).[3]
Las funciones analíticas son casos particulares de funciones suaves, pero no toda función suave es analítica. Por ejemplo la función:
Es infinitamente diferenciable en todos sus puntos pero no es analítica.
Clases de diferenciabilidad
Clase de diferenciabilidad es una clasificación de funciones según las propiedades de sus derivadas. Es una medida del mayor orden de derivada que existe y es continua para una función.
Consideremos un conjunto abierto en la recta real y una función definida en con valores reales. Sea k un entero no negativo. Se dice que la función es de clase de diferenciabilidad si las derivadas existen y son continua sobre . Si es -diferenciable en , entonces está al menos en la clase ya que son continuas en . Se dice que la función es infinitamente diferenciable, suave, o de clase , si tiene derivadas de todos los órdenes en . (Así que todas estas derivadas son funciones continuas sobre .)[4] Se dice que la función es de clase , o analítica, si es suave (es decir, está en la clase ) y su expansión en serie de Taylor alrededor de cualquier punto de su dominio converge a la función en alguna vecindad del punto. Por tanto, está estrictamente contenida en . Las funciones de choque son ejemplos de funciones en pero no en .
Dicho de otro modo, la clase está formada por todas las funciones continuas. La clase consiste en todas las funciones diferenciables cuya derivada es continua; tales funciones se llaman continuamente diferenciables'. Así, una función es exactamente una función cuya derivada existe y es de clase . En general, las clases pueden definirse recursivamente declarando como el conjunto de todas las funciones continuas, y declarando para cualquier entero positivo como el conjunto de todas las funciones diferenciables cuya derivada está en . En particular, está contenida en para cada , y hay ejemplos para demostrar que esta contención es estricta (). La clase de funciones infinitamente diferenciables, es la intersección de las clases a medida que varía sobre los enteros no negativos.
Ejemplos
Ejemplo: Continuo (C0) pero no diferenciable

.svg.png)
.svg.png)

La función es continua pero no diferenciable en x = 0, por lo que es de clase C0, pero no de clase C1.
Ejemplo: Diferenciable finitamente (Ck)
Para cada entero par k, la función es continua y k veces diferenciable en todo x. En x = 0, sin embargo, no es (k + 1) veces diferenciable, por lo que es de clase Ck, pero no de clase Cj donde j > k.
Ejemplo: Diferenciable pero no continuamente diferenciable (no C1)
La función es diferenciable, con derivada
Debido a que oscila como x. → 0, no es continua en cero. Por tanto, es diferenciable pero no de clase C1.
Ejemplo: Diferenciable pero no Lipschitz Continuo
La función es diferenciable pero su derivada no tiene límite en un conjunto compacto. Por tanto, es un ejemplo de función diferenciable pero no localmente Función lipschitziana.
Ejemplo: Analítica (Cω)
La función exponencial es analítica, y por tanto cae dentro de la clase Cω. Las funciones trigonométricas también son analíticas allí donde se definen, ya que son combinaciones lineales de funciones exponenciales complejas. y .
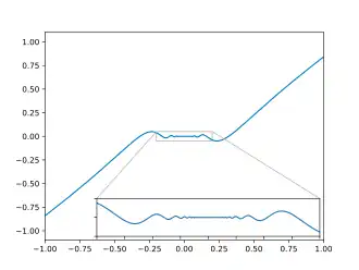
Ejemplo: Suave (C∞) pero no analítica (Cω)
La función de protuberancia es suave, por lo tanto de clase C∞, pero no es analítica en x = ±1, y por lo tanto no es de clase Cω. La función f es un ejemplo de función suave con soporte compacto.
Clases de diferenciabilidad multivariante
Una función definida sobre un conjunto abierto de se dice[5] que es de la clase sobre , para un entero positivo , si todas las derivadas parciales existen y son continuas, para cada enteros no negativos, tales que , y cada . Equivalentemente, es de clase en si la -ésimo orden derivada de Fréchet de existe y es continua en cada punto de . Se dice que la función es de clase o si es continua en . También se dice que las funciones de clase son continuamente diferenciables.
Una función , definida sobre un conjunto abierto de , se dice que es de clase sobre , para un entero positivo , si todas sus componentes son de clase , donde son las proyecciones naturales. definida por . Se dice que es de clase o si es continua, o equivalentemente, si todas las componentes son continuas, en .
Espacio de funciones Ck
Sea un subconjunto abierto de la recta real. El conjunto de todas las funciones de valor real definidas sobre es un espacio vectorial de Fréchet, con la familia contable de seminormas donde varía sobre una secuencia creciente de conjunto compacto cuya unión es , y .
El conjunto de funciones sobre también forma un espacio de Fréchet. Se utilizan las mismas seminormas que en el caso anterior, excepto que puede abarcar todos los valores enteros no negativos.
Los espacios anteriores aparecen de forma natural en aplicaciones donde se necesitan funciones que tengan derivadas de ciertos órdenes; sin embargo, particularmente en el estudio de ecuaciones diferenciales parcialess, a veces puede ser más fructífero trabajar en su lugar con los espacios de Sóbolev.
Continuidad
Los términos continuidad paramétrica (Ck) y continuidad geométrica (Gn) fueron introducidos por Brian Barsky, para demostrar que la suavidad de una curva podía medirse eliminando restricciones en la velocidad, con la que el parámetro traza la curva.[6][7][8]
Continuidad paramétrica
Continuidad paramétrica (Ck) es un concepto aplicado a curva paramétricas, que describe la suavidad del valor del parámetro con la distancia a lo largo de la curva. Una curva (paramétrica) se dice que es de clase Ck, si existe y es continua en , donde las derivadas en los puntos extremos se toman como derivadas unilaterales (i. e., a por la derecha, y a por la izquierda).
Como aplicación práctica de este concepto, una curva que describe el movimiento de un objeto con un parámetro de tiempo debe tener continuidad 1 y su primera derivada es diferenciable-para que el objeto tenga aceleración finita. Para un movimiento más suave, como el de la trayectoria de una cámara al filmar una película, se requieren órdenes superiores de continuidad paramétrica.
Orden de continuidad paramétrica


Los distintos órdenes de continuidad paramétrica pueden describirse de la siguiente manera:[9]
- : la derivada cero-ésima es continua (las curvas son continuas).
- : la derivada cero-ésima y la primera son continuas
- : las derivadas cero-ésima, primera y segunda son continuas
- : las derivadas cero-ésima a enésima son continuas
Referencias
- ↑ Weisstein, Eric W. «Función Suave». mathworld.wolfram.com. Archivado desde el original el 16 de diciembre de 2019. Consultado el 13 de diciembre de 2019.
- ↑ «Smooth (mathematics)». TheFreeDictionary.com. Archivado desde el original el 15 de enero de 2023. Consultado el 13 de diciembre de 2019.
- ↑ «Función suave - Enciclopedia de Matemáticas». www.encyclopediaofmath.org. Archivado desde el original el 13 de diciembre de 2019. Consultado el 13 de diciembre de 2019.
- ↑ Warner, Frank W. (1983). Foundations of Differentiable Manifolds and Lie Groups. Springer. p. 5 [Definición 1.2]. ISBN 978-0-387-90894-6. Archivado desde el original el 1 de octubre de 2015. Consultado el 28 de noviembre de 2014.
- ↑ Henri Cartan (1977). Cours de calcul différentiel. Paris: Hermann.
- ↑ Barsky, Brian A. (1981). The Beta-spline: A Local Representation Based on Shape Parameters and Fundamental Geometric Measures (Ph.D.). University of Utah, Salt Lake City, Utah.
- ↑ Brian A. Barsky (1988). Computer Graphics and Geometric Modeling Using Beta-splines. Springer-Verlag, Heidelberg. ISBN 978-3-642-72294-3.
- ↑ Richard H. Bartels; John C. Beatty; Brian A. Barsky (1987). An Introduction to Splines for Use in Computer Graphics and Geometric Modeling. Morgan Kaufmann. Chapter 13. Parametric vs. Geometric Continuity. ISBN 978-1-55860-400-1.
- ↑ van de Panne, Michiel (1996). «Curvas paramétricas». Fall 1996 Online Notes. University of Toronto, Canada. Archivado desde el original el 26 de noviembre de 2020. Consultado el 1 de septiembre de 2019.