Función logística generalizada

A=0, K=1, B=3, Q=ν=0.5, M=0, C=1
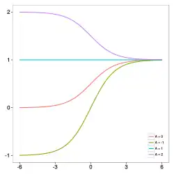
Efecto de variar el parámetro A. Todos los demás parámetros son 1.
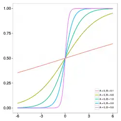
Efecto de variar el parámetro B. A = 0, todos los demás parámetros son 1.
Efecto de variar el parámetro C. A = 0, todos los demás parámetros son 1.
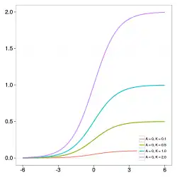
Efecto de variar el parámetro K. A = 0, todos los demás parámetros son 1.
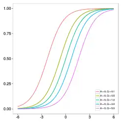
Efecto de variar el parámetro Q. A = 0, todos los demás parámetros son 1.
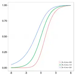
Efecto de variar el parámetro ν. A = 0, todos los demás parámetros son 1.

La función o curva logística generalizada, también conocida como curva de Richards, desarrollada originalmente para el modelado del crecimiento, es una extensión de las funciones logísticas o sigmoideas, que permite curvas en forma de S más flexibles:

donde = peso, altura, tamaño, etc., y = tiempo.

Tiene cinco parámetros:

  • : la asíntota inferior;
  • : la asíntota superior. Si entonces se llama la capacidad de carga;
  • : la tasa de crecimiento;
  • : afecta cerca de la cual se produce un crecimiento máximo asintótico.
  • : está relacionado con el valor
  • : normalmente toma un valor de 1.

La ecuación también puede ser escrita:

donde puede ser pensado como un tiempo de partida, (en la que )

Incluir tanto como puede ser conveniente:

esta representación simplifica la configuración de un tiempo inicial y el valor de Y en ese momento.

La logística, con una tasa de crecimiento máxima en el momento , es el caso donde

Ecuación diferencial logística generalizada

Un caso particular de la función logística generalizada es:

que es la solución de la ecuación diferencial de Richards (RDE):

con condición inicial

donde

siempre que y .

La ecuación diferencial logística clásica es un caso particular de la ecuación anterior, con , mientras que la función de Gompertz se puede recuperar en el límite siempre que:

De hecho, para los v pequeños es

La EDR modela muchos fenómenos de crecimiento, incluido el crecimiento de tumores. En oncología, sus principales características biológicas son similares a las del modelo de curva logística.

Gradiente de función logística generalizada

Al estimar parámetros a partir de datos, a menudo es necesario calcular las derivadas parciales de la función logística con respecto a los parámetros en un punto de datos determinado .[1]​ Para el caso donde ,

Véase también

Referencias

  1. Fekedulegn, Desta; Mairitin P. Mac Siurtain; Jim J. Colbert (1999). «Parameter Estimation of Nonlinear Growth Models in Forestry». Silva Fennica 33 (4): 327-336. Archivado desde el original el 29 de septiembre de 2011. Consultado el 31 de mayo de 2011. 

Bibliografía

  • Richards, F. J. (1959). «A Flexible Growth Function for Empirical Use». Journal of Experimental Botany 10 (2): 290-300. doi:10.1093/jxb/10.2.290. 
  • Pella, J. S.; Tomlinson, P. K. (1969). «A Generalised Stock-Production Model». Bull. Inter-Am. Trop. Tuna Comm 13: 421-496. 
  • Lei, Y. C.; Zhang, S. Y. (2004). «Features and Partial Derivatives of Bertalanffy–Richards Growth Model in Forestry». Nonlinear Analysis: Modelling and Control 9 (1): 65-73.