Instituto Geográfico de Aragón
| Instituto Geográfico de Aragón (IGEAR) | ||
|---|---|---|
|
Logotipo del IGEAR | ||
| Localización | ||
| País |
| |
| Información general | ||
| Sigla | IGEAR | |
| Jurisdicción | Gobierno de Aragón | |
| Tipo | instituto de investigación | |
| Sede |
Paseo María Agustín, 36 (Zaragoza) 41°39′12″N 0°53′26″O / 41.65327724, -0.89054834 | |
| Organización | ||
| Dirección | Fernando López Martín | |
| Depende de | Departamento de Fomento, Vivienda, Logística y Cohesión Territorial | |
| Historia | ||
| Fundación | 2014 | |
| Sitio web oficial | ||
El Instituto Geográfico de Aragón (IGEAR) es un servicio de apoyo a todas las unidades administrativas del Gobierno de Aragón, al resto de administraciones públicas y de los ciudadanos, en todo lo relacionado con la información y documentación geográfica sobre ordenación y desarrollo territorial.
Este servicio depende de la Dirección General de Urbanismo y Ordenación del Territorio del Departamento de Fomento, Vivienda, Logística y Cohesión Territorial del Gobierno de Aragón.

Orígenes

El Instituto Geográfico de Aragón (IGEAR) tiene su origen en el Centro de Información Territorial de Aragón (CINTA). El cambio a la actual denominación se aprobó por Ley 8/2014 y,[1] posteriormente, se publicó por Decreto 81/2005[2] el reglamento por el que se atribuyeron al Instituto nuevas competencias y funciones para dar paso a la gestión global de la información geográfica, entendida en el sentido más amplio de su concepto (elaboración, catalogación, mantenimiento, registro y difusión), y que está actualmente regulada por la Ley 3/2022,de información geográfica de Aragón[3]
Actividades
Algunos de los puntos principales sobre la actividad que desarrolla el IGEAR son los siguientes:
- Producir, actualizar y gestionar las bases topográficas y cartográficas de Aragón, integrándolas en sistemas de información geográfica. También realizar y mantener mapas temáticos y básicos a diferentes escalas, además de ofrecer asistencia técnica en cartografía a otros organismos públicos.
- Planificar y administrar la Infraestructura de Conocimiento Espacial de Aragón y los visores y aplicaciones que la integran, incluyendo el mantenimiento de la red de Geodesia Activa de Aragón (ARAGEA)
- Armonizar y normalizar la información geográfica oficial, conservar fondos históricos y documentales, y coordinar planes autonómicos sobre el territorio.
- Redactar y gestionar el Plan de Información Geográfica de Aragón, las memorias de actividades anuales y las memorias de legislatura.
- Publicar informes anuales, digitalizar y georreferenciar fondos históricos, y fomentar la formación y colaboración en proyectos de información geográfica. Además, ofrecer asistencia técnica a distintas unidades administrativas del Gobierno de Aragón, coordinarse con entes locales y participar en programas de investigación, innovación y formación.
- Promover los servicios geográficos públicos y privados, apoyar la investigación y el desarrollo tecnológico, y cooperar con otros departamentos en tecnologías de la información y difusión de datos abiertos.
- Cooperar en el uso de la información georreferenciada, así como su difusión interoperable (Open Data).
- Representar a Aragón en órganos nacionales e internacionales relacionados con la información geográfica y firmar convenios necesarios para su labor.
Un elemento indispensable de trabajo del Instituto es el geoportal de la Infraestructura de Conocimiento Espacial de Aragón (ICEARAGON) que permite la gestión íntegra y la difusión de la información geográfica a través de distintos productos cartográficos, servicios y aplicaciones
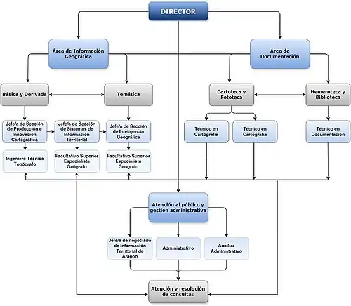
Estructura organizativa

La estructura organizativa y de funcionamiento del Instituto Geográfico de Aragón se articula en dos áreas fundamentales:
- área de cartografía.
- área de documentación.
El área de cartografía gestiona la creación, elaboración de la cartografía básica, derivada y temática, así como su puesta en producción y difusión en los servicios y aplicaciones cartográficas que posee el Instituto Geográfico de Aragón. El instrumento de trabajo de esta área es ICEARAGON, el geoportal que gestiona la información geográfica del territorio, y que está en continua evolución y actualización para responder a los avances tecnológicos en materia de información cartográfica.
El área de documentación se compone de dos unidades:
- La unidad de cartografía dispone de un depósito de productos cartográficos históricos y actuales que se clasifica en dos secciones: cartoteca y fototeca.
- La unidad de documentación territorial cuenta con dos secciones: biblioteca y hemeroteca.

Referencias legislativas
- ↑ «Ley 8/2014, de 23 de octubre, de modificación de la Ley 4/2009, de 22 de junio, de Ordenación del Territorio de Aragón». Boletín Oficial de Aragón, n. 214. 31 de octubre de 2014.
- ↑ «Decreto 81/2015, de 5 de mayo, del Gobierno de Aragón, por el que se aprueba el Reglamento del Instituto Geográfico de Aragón y del Sistema Cartográfico de Aragón». Boletín Oficial de Aragón, n.87. 11 de mayo de 2015.
- ↑ «Ley 3/2022, de 6 de octubre, de información geográfica de Aragón». Boletín Oficial de Aragón, n.207. 25 de octubre de 2022.
Publicaciones
- Catálogos online de la biblioteca, la hemeroteca y el fondo cartográfico antiguo
- Cuadernos Técnicos IGEAR
- Folletos, boletines y otras publicaciones
- Memorias
- Planes de información geográfica