Lenguas austroasiáticas
| Lenguas austroasiáticas | ||
|---|---|---|
| Región | Subcontinente Indio y Sudeste Asiático | |
| Países |
| |
| Hablantes |
~100 millones (2000)[1] 104 millones (2009)[2] | |
| Familia | Áustrico (?) | |
| Protolengua | Protoaustroasiático | |
| Subdivisiones |
Munda Mon-Jemer Khmúico-Khásico | |
![]() | ||
Las lenguas austroasiáticas son una amplia familia de lenguas del sudeste asiático y la India. El nombre proviene de la palabra griega que significa 'Sur de Asia'.
Estas lenguas están distribuidas por regiones donde además se hablan lenguas de otras familias. Está bastante extendida la creencia de que las lenguas austroasiáticas son las lenguas autóctonas del sudeste asiático así como del este de la India, y que las otras lenguas de la región, incluso las indoeuropeas, las tai-kadái, y las lenguas sino-tibetanas, han llegado allí como resultado de movimientos poblacionales posteriores. Algunos lingüistas, siguiendo los planteamientos de Schmidt (1906), sugieren que las lenguas austroasiáticas pueden estar emparentadas con las austronesias, formando así la supuesta superfamilia áustrica, no obstante, este planteamiento no goza de consenso.
Los lingüistas distinguen entre dos grandes divisiones de lenguas austroasiáticas, las mon-jemer, también llamadas mon-camboyanas del sudeste asiático y las lenguas munda del centro y del este central de la India.
Clasificación
Clasificación interna

Existen severas discrepancias sobre la clasificación interna de la familia. Tradicionalmente se consideró que las lenguas mon-jemer (mon-jemer) formaban una familia no relacionada con las lenguas munda, la evidencia de que ambos grupos estaban relacionados llevó a considerar la familia austroasiática propiamente dicha como formada por dos subfamilias, las lenguas munda y las lengua mon-jemer. Este es el esquema clasificatorio que sigue por ejemplo Ethnologue que identifica 168 lenguas austroasiáticas, de las cuales clasifica 147 como lenguas mon-jemer y 21 son lenguas munda.
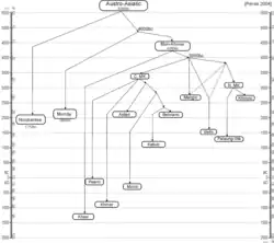
Gérard Diffloth (2005) sobre una base reconstructiva amplia propone el siguiente árbol de interrelaciones dentro de las lenguas Mon-Jemer, basado en innovaciones comunes:
| Austro‑Asiático |
| |||||||||||||||||||||||||||||||||||||||||||||||||||||||||||||||||||||||||||||||||||||||||||||
-
Lenguas munda -
Lenguas jmúico-jásico -
Lenguas mon-jemer
Sidwell (2009), sobre la base de una comparación léxicoestadística de 36 lenguas bien documentadas (lo cual permite excluir préstamos), encuentra muy poca evidencia para decidir la ramificación interna. Aunque Sidwell detecta un área de contacto entre las lenguas bahnáricas y katuicas, encuentra más similitudes entre grupos geográficamente lejanas como el munda y el nicobarés que la que existe entre bahnárico y katuico, entre los que no parece existir ninguna innovación compartida. Por esa razón se limita a una clasificación conservadora del austroasiático formado por 13 ramas independientes y más o menos equidistantes entre sí.
Lenguas de la familia
Las principales subdivisiones de la familia austroasiática aparecen en la siguiente lista:
- Lenguas munda
- Munda septentrional (12 lenguas)
- Munda meridional (9 lenguas)
- Lenguas mon-jemer, mon-jemer o mon-camboyanas
- Meridionales
- Áslicas (19 lenguas) de Malasia peninsular y Tailandia.
- Mónicas (2 lenguas) incluye el idioma mon de Birmania y la lengua ñakuri de Tailandia.
- Nicobaresas (6 lenguas) de las Islas Nicobar, que pertenecen a la India.
- Orientales
- Septentrionales
- La lengua mang de Vietnam.
- Anamita-muong (10 lenguas) de Vietnam y Laos, incluye el idioma vietnamita, que es, con mucha diferencia, la lengua austroasiática más hablada.
- Meridionales
- Lenguas khmuico-khásicas
La estructura interna de las lenguas mon-camboyanas no está definido. Algunos estudiosos aglutinan las jasíes, jamúicas, paláungicas, mango y a veces vietnamuón junto con las mon-jemer septentrionales; es decir, con las catuicas, banáricas, peáricas y el camboyano para formar la subfamilia mon-jemer oriental; y las mónicas, nicobaresas y aslianas juntas como mon-jemer meridionales, pero no hay consenso en este asunto. Además, cuatro lenguas mon-jemer del sur de China, bugán, businhuá, kemiehuá y kuanhuá, todavía no están clasificadas.
Características comunes
Algunas de las características de estas lenguas es que son de una gran riqueza vocálica, llegando a tener algunas de ellas hasta 40 vocales. Tienen consonantes implosivas, careciendo algunas de ellas de oclusivas sonoras. Algunas son tonales, entre las que destaca el idioma vietnamita, junto con las otras lenguas vietnamuón, como las únicas de esta familia con un sistema tonal complejo. El orden de las partes en la oración es Sujeto Verbo Objeto. Algunas de estas lenguas son polisilábicas y otras monosilábicas, pero todas cuentan con infijos y prefijos.
Fonología
Sidwell (2005) reconstruyó el siguiente inventario consonántico del proto-Mon-Jemer:
Labial Alveolar Palatal Velar Glotal oclusiva sorda *p *t *c *k *ʔ oclusiva sonora *b *d *ɟ *ɡ Implosiva *ɓ *ɗ *ʄ nasal *m *n *ɲ *ŋ aproximante *w *l, *r *j fricativa *s *h
Este sistema es idéntico a reconstrucciones anteriores, excepto por el fonema *ʄ, que ha sido preservado razonablemente bien en las Katuico. Existen mayores incertidumbres sobre el sistema del proto-austroasiático propiamente dicho. Para la posición inicial, los fonemas reconstruidos para el proto-austroasiático presentan las siguientes evoluciones para cada una de las ramas:[3]
PROTO-
AUSTRO-
ASIÁTICOMunda Khasi-Khmuico Mon-Jemer PROTO-
MUNDAPROTO-
KHMUICOPROTO-
PALAUNGPROTO-
KHÁSICOPROTO-
VIÉTICOPROTO-
KATUICOPROTO-
BAHNÁRICOPROTO-
PEÁRICOPRE-
KHMERPROTO-
MONPROTO-
ÁSLICOPROTO-
NICOBÁRICO*p *p *p p* *pʰ *p *p *p *pʰ / p *p *p *p *f *b *b *b *b *p *b *b *b *b *b *b *b *p *ɓ *b *b *ɓ *b *ɓ *ɓ *ɓ *b *b *ɓ *b *p / *ʔ *t *t *t *t *tʰ / *t *t *t *t *tʰ / t *t *t *t *t *d *ɖ *t *t *t / *d *d *d *d *d *d *d *d *t *ɗ *ɖ *d *ɗ *d *ɗ *ɗ *ɗ *d *d *ɗ *d *d *h *h / Ø *h / Ø *h *h *h *h *h *h *h *h *h *h *s *s *s *s *ʃ / *s *s *s *s *s *s *s *s *h *c *s *c *c *s *c *c *c *cʰ / c *c *c *c *s *ɟ *ɟ *ɟ *ɟ *ɟ / *j *ɟ *ɟ / *ʄ *ɟ *ɟ *ɟ *ɟ *ɟ *c *k *k / *q *k *k *kʰ *k *k *k *kʰ / k *k *k *k *k *g *g *g *g *k *g *g *g *g *g *g *g *k
Comparación léxica
Los numerales reconstruidos para diferentes grupos de lenguas austroasiáticos son:
GLOSA Munda Khasi-Khmuico Mon-Jemer PROTO-
AUSTRO-
ASIÁTICO[4]PROTO-
MUNDAPROTO-
KHMUICOPROTO-
PALAUNGPROTO-
KHÁSICOPROTO-
VIÉTICOPROTO-
KATUICOPROTO-
BAHNÁRICOPROTO-
PEÁRICOPROTO-
KHMERPROTO-
MONPROTO-
ÁSLICOPROTO-
NICOBAR1 *moːˀi *moːi *moːi *mwei *moːc *muəi *muəi *muəy- *muːəi *muəi *mwei *mac- *muəi~
*muːi2 *bar *biaːr *(la-)ʔar- *ʔaːr *haːl *baːr *ɓaːr *paːr *piːr *ɓaːr *m̥aːr *ʔaː/
*nɛːt*ɓaːr 3 *(a)pai- *piaʔ *(la-)wai *lai *paː *pai *pɛ *pʰai *ɓai *pɒiʔ *m̥-pɛʔ *luːi *pai 4 *(a-)pun- *puon *poːn *poːnʔ *puan *puən *pʰoːn *ɓʊːn *pon *m̥-pon *fuan *puːn~
*puən5 *monloy *sɔːŋ *pʰ-θôn *san *ɗam *soːŋ *p-ɗam *pʰram *pram *-čoːn *mə-sɔŋ *tanai *cɔːŋ /
*pɗam6 *tur *toːl *toːl- *p-ruːʔ *ta-pa̤t *t-(n)raw *ka-doːŋ *pram-muːəi *təraw *pruʔ *tafuːl *tᵊ-drawʔ
*pᵊ-rawʔ7 *gul *gul *poːl *pai- *ta-poːl *t-pəh *kʰənuːl *pram-piːr *-pɔh *t-puːl~
*t-puəl8 *tam *ti- *taiʔ *pʰraː *tʰaːm *ta-koal *t-(n)haːm *kratiː *pram-ɓai *-caːm *hɛwhəɾɛ *t-haːm 9 *tim *tiːm *ciːnʔ *ta-kiaih *t-ceː₂n *kənsaːr *pram-ɓʊːn *-ciːt *10-1? *ctiːm
/*d-ciːt10 *ɡəl *goːl *goːl *mɨəl *(muəi) cit *ɟɨt *raːy *ɗɒp *cos *səm *jət
/*ɡəl
Sistemas de escritura
Además de los alfabetos basados en el latín, muchas lenguas austroasiáticas se escriben con los alfabetos jemer, tailandés, laosiano y birmano. El vietnamita tenía una escritura autóctona basada en la escritura logográfica china. En el siglo XX se sustituyó por el alfabeto latino. Los siguientes son ejemplos de alfabetos utilizados en el pasado o actuales de las lenguas austroasiáticas.
- Chữ Nôm[5]
- Alfabeto jemer[6]
- Escritura khom (utilizada durante un breve periodo a principios del siglo XX para las lenguas indígenas de Laos)
- Antigua escritura mon
- Escritura mon
- Pahawh Hmong se utilizó en su día para escribir khmu, bajo el nombre de "Pahawh Khmu"
- Tai Le (palaung, blang)
- Tai Tham (Blang)
- Alfabeto ol chiki (alfabeto santali)[7]
- Mundari Bani (alfabeto mundari)
- Warang Citi (alfabeto Ho)[8]
- Ol Onal (alfabeto Bhumij)
- Alfabeto sorang sompeng (alfabeto sora)[9]
Origen del término austroasiático
El término austroasiático fue acuñado por el lingüista Wilhelm Schmidt (en alemán: austroasiatisch) a partir de auster, la palabra latina para "Sur" (pero utilizada idiosincráticamente por Schmidt para referirse al sureste), y "Asia".[10] A pesar del significado literal de su nombre, en realidad sólo se hablan tres ramas austroasiáticas en el sur de Asia: lenguas khásicas, lenguas munda y lenguas nicobaresas.
Véase también
Referencias
- ↑ David Crystal, The Cambridge Encyclopaedia of Language, p. 297
- ↑ Ethnologue:Statistical summaries
- ↑ Sidwell, 2009a, p. 128
- ↑ «Shorto, "proto-Mon-Khmer", 2006.». Archivado desde el original el 26 de abril de 2013. Consultado el 27 de marzo de 2013.
- ↑ «Vietnamese Chu Nom script». Omniglot.com. Archivado desde el original el 2 de febrero de 2012. Consultado el 11 de marzo de 2012.
- ↑ «Khmer/Cambodian alphabet, pronunciation and language». Omniglot.com. Archivado desde el original el 13 de febrero de 2012. Consultado el 11 de marzo de 2012.
- ↑ «Santali alphabet, pronunciation and language». Omniglot.com. Archivado desde el original el 5 de noviembre de 2010. Consultado el 11 de marzo de 2012.
- ↑ Everson, Michael (19 de abril de 2012). «N4259: Final proposal for encoding the Warang Citi script in the SMP of the UCS». Archivado desde el original el 9 de octubre de 2022. Consultado el 20 de agosto de 2016.
- ↑ «Sorang Sompeng script». Omniglot.com. 18 de junio de 1936. Archivado desde el original el 27 de abril de 2021. Consultado el 11 de marzo de 2012.
- ↑ Schmidt, Wilhelm (1906). «Die Mon–Khmer-Völker, ein Bindeglied zwischen Völkern Zentralasiens und Austronesiens ('[The Mon–Khmer Peoples, a Link between the Peoples of Central Asia and Austronesia')». Archiv für Anthropologie 5: 59-109.
Bibliografía
- Adams, K. L. (1989). Systems of numeral classification in the Mon–Khmer, Nicobarese and Aslian subfamilies of Austroasiatic. Canberra, A.C.T., Australia: Dept. of Linguistics, Research School of Pacific Studies, Australian National University. ISBN 0-85883-373-5
- Byomkes Chakrabarti, A Comparative Study of Santali and Bengalí, 1994
- Diffloth, Gérard (2005). "The contribution of linguistic palaeontology and Austroasiatic". in Laurent Sagart, Roger Blench and Alicia Sanchez-Mazas, eds. The Peopling of East Asia: Putting Together Archaeology, Linguistics and Genetics. 77–80. London: Routledge Curzon.
- Filbeck, D. (1978). T'in: a historical study. Pacific linguistics, no. 49. Canberra: Dept. of Linguistics, Research School of Pacific Studies, Australian National University. ISBN 0-85883-172-4
- Hemeling, K. (1907). Die Nanking Kuanhua. (German language)
- Peck, B. M., Comp. (1988). An Enumerative Bibliography of South Asian Language Dictionaries.
- Peiros, Ilia. 1998. Comparative Linguistics in Southeast Asia. Pacific Linguistics Series C, No. 142. Canberra: Australian National University.
- Shorto, Harry L. edited by Sidwell, Paul, Cooper, Doug and Bauer, Christian (2006). A Mon–Khmer comparative dictionary. Canberra: Australian National University. Pacific Linguistics. ISBN 0-85883-570-3
- Shorto, H. L. Bibliographies of Mon–Khmer and Tai Linguistics. London oriental bibliographies, v. 2. London: Oxford University Press, 1963.
- Sidwell, Paul (2005). "Proto-Katuic Phonology and the Sub-grouping of Mon–Khmer Languages". In Sidwell, ed., SEALSXV: papers from the 15th meeting of the Southeast Asian Linguistic Society.
- Sidwell, Paul (2009a). The Austroasiatic Central Riverine Hypothesis. Keynote address, SEALS, XIX.
- Sidwell, Paul (2009b). Classifying the Austroasiatic languages: history and state of the art. LINCOM studies in Asian linguistics, 76. Munich: Lincom Europa.
- Zide, Norman H., and Milton E. Barker. (1966) Studies in Comparative Austroasiatic Linguistics, The Hague: Mouton (Indo-Iranian monographs, v. 5.).
Bibliografía adicional
- Austroasiatic Languages en Encyclopedia of Modern Asia, Macmillan, 2001-2006 (en inglés)
- Ferlus, Michel. 1996, "Lenguas y pueblos viet-muong", The Mon-Khmer Studies Journal, vol. 26, p. 7-28. (en inglés)
