Metabolismo de la fructosa
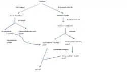
La fructosa es un azúcar que se deriva, principalmente, de la sacarosa. Una vez consumido por el organismo, la fructosa puede catabolizarse de dos formas: 1) Se convierte en fructosa 6-fosfato, sustrato de la glucólisis; o 2) Se vuelve fructosa 1-fosfato en el hígado. Por cualquiera de las dos formas, los productos del metabolismo de la fructosa

Síntesis de Fructosa 6-fosfato y Fructosa 1-fosfato
Cuando la fructosa entra en la célula puede ser fosforilada por dos enzimas diferentes: las hexoquinasas o las fructoquinasas. Las hexoquinasas son las responsables de las síntesis de Fructosa 6-fosfato en el músculo. En cambio, las fructoquinasas se encargan del producir fructosa 1-fostato en el hígado. Dado que la afinidad de la fructosa por las fructoquinasas es mayor que por las hexoquinasas, el metabolismo de dicho monosacárido tiende a la producción de fructosa 1-fosfato.
Hexoquinasas
Las hexoquinasas tipo I y II son las encargadas de la síntesis de fructosa 6-fosfato. Se localizan en el músculo, especialmente el músculo esquelético, donde fosforilan la fructosa. A su vez, las hexoquinasas tipo IV, que son glucoquinasas, se encuentran en el hígado o las células beta del páncreas.
Fructoquinasas
También llamadas cetohexoquinasas (KHK, por sus siglas en inglés), se encargan de fosforilar la fructosa a fructosa 1-fosfato. Existen dos formas de dicha enzima. La primera y más común es KHK-C, que también puede hallarse en el intestino. La segunda es la KHK-A que se localiza en el músculo esquelético. KHK-C es más usada por su bajo km o constante de Michaelis-Menten (Véase Cinética enzimática) en comparación a KHK-A.
Tanto para la síntesis de fructosa 6-fosfato como para la de fructosa 1-fosfato existe requerimiento energético. Es decir, pérdida de ATP.
Gliceraldehido y DHAP

La fructosa 1-fosfato produce Gliceraldehido y Dihidroxiacetona-fosfato (DHAP) por medio de la acción de una aldolasa. Esa enzima es igualmente funcional para la producción de gliceraldehido 3-fosfato (G3P)y DHAP a partir de fructosa 6-fosfato.
El gliceraldehido producido, por medio de la acción de la gliceraldehido quinasa, se fosforila a G3P. Mientras tanto, la DHAP se isomeriza a G3P con ayuda de la triosafosfato isomerasa. De esta forma, con el metabolismo de la fructosa se producen 2 G3P, que son usados en la glucólisis para la producción de energía.
Implicaciones clínicas
El consumo fructosa puede estar relacionado con problemas como obesidad y diabetes. Para cuantificar esa relación entre fructosa-enfermedad se mide la concentración de ácido úrico sérico. Se realiza este procedimiento ya que el metabolismo de la fructosa, en especial la enzima fosfofrutoquinasa, inducen a la disminución de ATP ya que en el proceso se gasta energía. Esta reducción incrementa el AMP, que se degrada a ácido úrico por medio de la enzima AMP deaminasa. Otras implicaciones clínicas incluyen deficiencia de alguna enzima o intolerancia a la fructosa heredada. Por ejemplo, el fallo de fosfofructoquinasa puede causar fructosuria, enfermedad carente de síntomas.
Referencias:
- Fructose metabolism. http://themedicalbiochemistrypage.org/fructose.php
- Metabolismo de la glucosa. http://www.oocities.org/pelabzen/metabcarb.html