Oscilador Colpitts

El oscilador Colpitts es un circuito electrónico basado en un oscilador LC (L: bobina, C: capacitor) inventado por el ingeniero en electrónica estadounidense Edwin Henry Colpitts en 1918.[1] Se trata de un oscilador que presenta, a su salida, una señal de frecuencia determinada sin que exista una entrada, a diferencia de otros circuitos electrónicos, que necesitan de una entrada de señal.
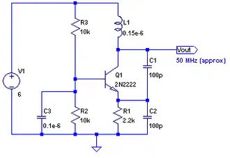
Para poder lograr la oscilación este circuito utiliza un divisor de tensión formado por dos capacitores: C1 y C2, los cuales se encuentran conectados en serie. De la unión de estos condensadores sale una conexión a tierra. De esta manera las tensiones en los terminales superior de C1 e inferior de C2 serán opuestas. La realimentación positiva se obtiene del terminal inferior de C2 y es llevada a la base del transistor a través de una resistencia R2 y un condensador C3. La bobina L1 (choke) se utiliza para evitar que la señal alterna pase a la fuente Vcc. Este oscilador se utiliza para bandas de VHF (Very High Frecuency), frecuencias que van de 30 MHz a 300 MHz. A estas frecuencias sería muy difícil utilizar el oscilador Hartley debido a que las bobinas a utilizar serían muy pequeñas. La frecuencia de oscilación de este tipo de oscilador está dada por:
donde:
Entonces la frecuencia de oscilación () está dada por la siguiente fórmula:
Análisis
A partir de los criterios de Barkhausen y del modelo equivalente del transistor se pueden obtener las siguientes expresiones:
Frecuencia de oscilación:
Condición arranque para que el circuito empiece a oscilar espontáneamente:
- si el transistor utilizado es un BJT (transistor bipolar):
- si el transistor utilizado es un FET:
Realización
En la práctica, para evitar derivas en frecuencia por el calentamiento de los componentes, los osciladores Colpitts son realizados con condensadores NP0, o sea, cuyos coeficientes de temperatura son prácticamente cero. Los condensadores cerámicos deben evitarse, porque su coeficiente de temperatura es sumamente elevado. Por otro lado, la inductancia no debe ser muy pequeña. Valores prácticos de condensadores de osciladores Colpitts son del orden de los 560 pF.
Véase también
Referencias
- ↑ «Patent US1624537: Oscillation generator» (en inglés). United States Office Patent. Consultado el 19 de junio de 2018.
Enlaces externos
- Integrated publishing (en inglés)
- Breve introducción a los circuitos de oscilación básicos Archivado el 15 de abril de 2009 en Wayback Machine.