Presidencia del Gobierno (España)
| Presidencia del Gobierno | ||
|---|---|---|
![]() Logotipo de la Presidencia del Gobierno | ||
![]() Vista del Complejo de la Moncloa desde la ETSICCP | ||
| Localización | ||
| País |
| |
| Coordenadas | 40°26′43″N 3°44′02″O / 40.445225010854, -3.7339989367313 | |
| Información general | ||
| Tipo |
Ministerio (1851-1974) Estructura de asistencia al presidente del Gobierno (1834-1851; 1974-actualidad) | |
| Sede |
Avenida Puerta de Hierro s/n 28071 Madrid | |
| Organización | ||
| Presidente del Gobierno | Pedro Sánchez | |
| Empleados | Aprox. 2000[nota 1][1][2][3] | |
| Presupuesto | 134 millones de € (2024) | |
| Historia | ||
| Fundación | 1834 (191 años) | |
| Notas | ||
|
Denominaciones • Presidencia del Consejo de Ministros (1834-1873)
• Presidencia del Poder Ejecutivo de la República (1873-1874) • Presidencia del Consejo de Ministros (1874-1928) • Presidencia y Asuntos Exteriores (1928-1930) • Presidencia del Consejo de Ministros (1930-1939) • Presidencia del Gobierno (1939-) | ||
| Sitio web oficial | ||
La Presidencia del Gobierno, históricamente llamada Presidencia del Consejo de Ministros, es el conjunto de órganos y servicios que están al servicio del presidente del Gobierno para el cumplimiento de sus funciones constitucionales.[4]
La Presidencia del Gobierno, si bien en el pasado llegó a ser un Departamento de la Administración General del Estado, como cualquier otro Ministerio,[5] hoy en día no tiene una definición legal específica, aunque está prevista en la Ley 40/2015, de 1 de octubre, cuando regula los Ministerios (Capítulo II del Título I), y su estructura orgánica también se establece mediante real decreto.[6]
Historia
Orígenes y Ministerio
La historia de la Presidencia del Gobierno se remonta a 1834. En este fecha, se promulga el Estatuto Real que crea por primera vez un poder ejecutivo diferenciado pero no separado de la Corona, liderado por el presidente del Consejo de Ministros. Desde este momento, se empiezan a nombrar una serie de cargos y a crear una serie de órganos de asistencia al jefe del Ejecutivo, que dieron lugar a la Presidencia del Consejo de Ministros.
Este personal de asistencia a la Presidencia estaba asignado al Ministerio de Estado, puesto que en los primeros años del constitucionalismo el presidente del Consejo era también secretario o ministro de Estado. En 1851 se establece, por primera vez, una partida específica —Gastos de la Secretaría y Presidencia del Consejo de Ministros— para la Presidencia del Consejo, dentro de la sección del Ministerio de Estado;[7] y posteriormente una sección propia. Ese mismo año, la importancia de la Presidencia continuó en aumento, otorgándole las competencias sobre algunos asuntos de los territorios ultramarinos —inicialmente, excepto lo relacionado con Hacienda, Guerra y Marina— y creándose la Dirección General y el Consejo de Ultramar,[8] ambos adscritos a la Presidencia del Consejo, y se le otorgó una planta y presupuesto propios,[9] que para el año 1853 ascendía a 1,7 millones de reales.[10] También gestionaba el Archivo General de Indias.[10] En 1853 asumió también la Superintendencia General de Hacienda de Indias.[11]

En 1854 perdió las competencias sobre Ultramar, que pasaron a Estado, manteniéndose únicamente con una secretaría; en 1856 se creó la Comisión de Estadística del Reino y se adscribió a la Presidencia. Durante los años próximos, gran parte de su asignación correspondía a los servicios estadísticos, con un presupuesto de 3,5 millones de reales en 1859 o de 11,6 millones en 1860,[nota 2] quedando apenas 170.000 reales para personal y material de la Presidencia.[12] Desde esta década también asumió la asignación del Consejo de Estado, órgano asesor que encabezaba el presidente del Consejo, y en 1870 las competencias estadísticas, geográficas y catastrales se quedaron definitivamente en Fomento.
Ese mismo año,[13] la secretaría fue reemplazada por la Subsecretaría de la Presidencia del Consejo de Ministros, tal y como ya había ocurrido entre 1865[nota 3][14] y 1869,[15] homogeneizando el Departamento con el resto de Ministerios.[5]
En 1871 la Presidencia se trasladó a la Casa de los Heros, creándose una partida permanente en su presupuesto para la conservación y mantenimiento de la sede. Igualmente, ese mismo año, el 26 de enero, se crea el Archivo de la Presidencia del Consejo de Ministros (hoy del Gobierno), que hoy actúa también como Archivo Central del Ministerio de la Presidencia.[16] Durante la breve primera República, entre 1873 y 1874, se denominó Presidencia del Poder Ejecutivo de la República, manteniendo estructura y competencias.

La corriente de proteccionismo económico que se impuso en España en las últimas décadas del siglo XIX y principios del siglo XX, llevó a la aprobación de la Ley de 14 de febrero de 1907, que estableció que en los contratos firmados por el Estado solo se admitían productos nacionales.[17] Para asegurar el cumplimiento de lo establecido en la ley, se creó la Comisión Protectora de la Producción Nacional, que se adscribió a la Presidencia. Asimismo, en 1914 se creó en este Departamento la Intervención Civil de Guerra y Marina y del protectorado de Marruecos.[18]
Cambios durante el siglo XX
Ya en la dictadura de Miguel Primo de Rivera, acaecieron diversos cambios. Por una parte, en diciembre de 1925 se suprimió la Subsecretaría de la Presidencia (hasta 1930)[19] y se creó la Dirección General de Marruecos y Colonias.[20] Por otra parte, en 1928 el Departamento de Estado se integró en la Presidencia, dando lugar a la Presidencia y Asuntos Exteriores.[21] No duró mucho; con la caída del dictador en 1930, se restablecieron los departamentos tal y como estaban al principio de la dictadura.[22] En 1926, se le adscribió el Instituto Geográfico Catastral[23] y en 1928 el nuevo Patronato Nacional de Turismo.[24]
Durante la Segunda República, volvió a ser Presidencia del Consejo de Ministros y se le añadieron competencias en materia de poblaciones y organización de terrenos mediante la Sección de Parcelación y Colonización de la Dirección General de Acción Social[25] y en materia aeronáutica, con una Dirección General ad hoc.[26]
Tras la Guerra Civil e impuesta la dictadura, en 1939 pasa a denominarse Presidencia del Gobierno, denominación que llega hasta nuestros días. Durante los primeros años, en torno a la Presidencia, que estaba unida a la Jefatura del Estado, se fueron creando organismos de control industrial, tales como la Delegación del Gobierno en las Industrias Siderúrgicas,[27] la Comisaría del Material Ferroviario[28] o la Delegación de la Ordenación del Transporte,[29] entre otros. En 1942, la Dirección General de Marruecos, que desde 1939 estaba en Exteriores, vuelve a Presidencia.[30]
Tras el nombramiento de Luis Carrero Blanco como subsecretario de la Presidencia en 1941, este órgano se convirtió en una pieza clave del régimen, siendo Carrero Blanco la mano derecha del dictador. Tal es así, que en 1951 se le da al cargo el rango de ministro,[31] siendo el germen del actual Ministerio de la Presidencia que hoy en día asiste al presidente del Gobierno y a los órganos colegiados del Gobierno.
Durante las décadas de 1950 y 1960, el Ministro-Subsecretario de la Presidencia fue el impulsor de las reformas administrativas en marcha.[32] En 1957 se le adscribió el Boletín Oficial del Estado, se creó la Oficina de Coordinación y Programación Económica en el ámbito de la Secretaría General Técnica y centralizó las competencias en materia de funcionarios, con la creación del Centro de Formación y Perfeccionamiento de Funcionarios (1958, futuro Instituto Nacional de Administración Pública), la Comisión Superior de Personal y la Dirección General de la Función Pública.[33]
En 1968, se aprobaron una serie de decretos que reorganizaron los servicios de la Presidencia, estableciendo seis órganos directivos —Subsecretaría (dentro de esta, la Dirección General de Servicios), Comisaría del Plan de Desarrollo Económico y Social, Secretaría General Técnica, Dirección General de Función Pública y Dirección General del Instituto Geográfico y Catastral—, cinco órganos consultivos y asesores —Consejo de Estado, Consejo de Economía Nacional, Comisión Superior de Personal, Comisión Asesora de Investigación Científica y Técnica y Comisión de Rentas y Precios—, tres organismos autónomos —Instituto Nacional de Industria, Escuela Nacional de Administración Pública y el Boletín Oficial del Estado— y otros seis organismos de distintas categorías.[34]
Ministerio de la Presidencia y pérdida de la condición ministerial
En 1973 el dictador decide separar la Presidencia del Gobierno de la Jefatura del Estado, nombrando presidente del Gobierno a Luis Carrero Blanco.[35] Por otro lado, en enero de 1974 se divide en dos el cargo de Ministro-Subsecretario de la Presidencia.[36]

Tras estos hechos, se desdibuja la línea que separa los órganos propiamente de la Presidencia del Gobierno con los órganos del Ministerio de la Presidencia y no se clarificarán hasta 1976. En este año, el ministro de la Presidencia, Alfonso Osorio, aprueba un Real Decreto que determina qué órganos se integran en su departamento, es decir, en el Ministerio de la Presidencia, y que órganos forman parte de la Presidencia del Gobierno, respondiendo directamente ante el jefe del Ejecutivo.[37] Esto se hizo dos meses después de que el presidente del Gobierno, Adolfo Suárez, nombrara a Carmen Díez de Rivera como directora de su gabinete, creando de facto el Gabinete de la Presidencia del Gobierno.
Más en profundidad, en 1977 se estableció otra diferenciación más entre Ministerio y Presidencia del Gobierno, estableciendo que el Ministerio de la Presidencia era un órgano más de apoyo al presidente, integrado en la Presidencia del Gobierno. Así, en 1977 la Presidencia se integraba por: el Ministerio de la Presidencia, los Consejeros del Presidente del Gobierno, el Gabinete del Presidente y la Secretaría del Presidente.[38] Clarificado esto, quedaba claro que la Presidencia del Gobierno había perdido su carácter ministerial, cediéndoselo a un nuevo departamento encabezado por un ministro de la Presidencia con dedicación exclusiva, mientras que la Presidencia era un ente no definido compuesto de aquellos órganos y asesores que el jefe del Gobierno considerase oportuno crear o nombrar, aunque siempre asistidos económica y orgánicamente por el Ministerio de la Presidencia. Asimismo, desde la década de 1980 se aprueban reales decretos diferenciados que regulan por separado la Presidencia del Gobierno y el Ministerio de la Presidencia.
En 2015, aunque no le devolvió formalmente el rango ministerial, Ley de Régimen Jurídico del Sector Público, cuando regula los Ministerios (Capítulo II del Título I), prevé la existencia de la Presidencia del Gobierno y establece la misma regulación para esta y el resto de ministerios.[6]
Estructura
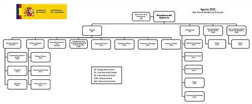
.jpg)
La actual estructura de la Presidencia del Gobierno se regula en el Real Decreto 676/2025, de 28 de julio, y es:[39]
- El Presidente del Gobierno.
- El Ministerio de la Presidencia, Justicia y Relaciones con las Cortes.[nota 4]
- El Gabinete de la Presidencia del Gobierno, encabezado por un director con rango de secretario de Estado.
- La Dirección Adjunta del Gabinete, con rango de Subsecretaría.
- El Departamento de Seguridad Nacional, con rango de Dirección General.
- El Departamento de Prospectiva Estratégica y Asesoramiento Científico.
- La Oficina Nacional de Prospectiva y Estrategia, con rango de Subdirección General.
- La Oficina Nacional de Asesoramiento Científico, con rango de Subdirección General.
- El Departamento de Asuntos Culturales.
- El Departamento de Discurso.
- La Secretaría General de la Presidencia del Gobierno, con rango de Subsecretaría.
- El Departamento de Coordinación Técnica y Jurídica.
- El Departamento de Protocolo.
- El Departamento de Seguridad.
- La Secretaría General de Política Nacional, con rango de Subsecretaría.
- El Departamento de Políticas Públicas.
- El Departamento de Análisis Territorial.
- El Departamento de Innovación Política y Social.
- El Departamento de Coordinación Política.
- La Secretaría General de Asuntos Exteriores, con rango de Subsecretaría.
- El Departamento de Asuntos Exteriores.
- La Secretaría General de Relaciones Institucionales y Ciudadanía.
- El Departamento de Asuntos Institucionales.
- El Departamento de Asuntos Europeos, con rango de Dirección General.
- La Dirección Adjunta del Gabinete, con rango de Subsecretaría.
- La Oficina de Asuntos Económicos y G-20, con rango de Secretaría de Estado.
- El Departamento de Proyectos Estratégicos y Políticas Sectoriales.
- La Secretaría de Estado de Comunicación.
- El Departamento de Información Nacional.
- El Departamento de Información Internacional.
- El Departamento de Información Autonómica.
- El Departamento Digital.
- El Departamento de Coordinación Informativa.
- El Departamento de Comunicación Institucional.
De acuerdo con la Ley reguladora del Patrimonio Nacional de 1982 y al Real Decreto 373/2020 que desarrolla la estructura del Ministerio de la Presidencia, el Consejo de Administración de Patrimonio Nacional depende orgánicamente de la Presidencia del Gobierno a través de dicho Ministerio.[40][41]
Comité de Dirección
Para asegurar la coordinación de todos los órganos de la Presidencia del Gobierno, existe un Comité de Dirección, encabezado por el director del Gabinete de la Presidencia del Gobierno. En este comité se integran los principales altos cargos de la Presidencia.[39]
Sedes

Las reuniones del Consejo de Ministros solían llevarse a cabo en la residencia real, bajo la presidencia del monarca. Así, muchas reuniones ministeriales ocurrían en el Palacio Real, pero no siempre, pues no había sede fija y se iban trasladando junto con la corte. Sin embargo, a partir de 1871 se establece una sede oficial para la Jefatura del Gobierno. La ubicación escogida fue la Casa de los Heros, que sirvió como tal hasta su abandono forzoso en 1910, debido a su ruinoso estado. Este edificio fue demolido años después, edificándose en su lugar la sede actual del Ministerio de Educación.[42]
En el año 1914, durante el reinado de Alfonso XIII, el Gobierno compró al Infante Carlos de Borbón-Dos Sicilias el céntrico Palacio de Villamejor, quien lo poseía desde 1906. La compra fue autorizada por las Cortes Generales por medio de la Ley de 30 de junio de 1914, que concedió un crédito de dos millones de pesetas a la Presidencia del Consejo de Ministros, de los cuales, 1,9 millones fueron para la compra del inmueble y las restantes 100 000 pesetas para cubrir los gastos de traslado e instalación de los servicios de la Presidencia.[43] La oficina presidencial, que desde 1910 había estado alojada provisionalmente en el Palacio de Justicia (Convento de las Salesas Reales), se trasladó a esta nueva ubicación en 1915.[44]
La Presidencia se alojó en el mencionado palacio de Villamejor hasta 1977.[45] A finales de 1976, iniciada la Transición democrática, se consideró que, por razones de seguridad, se debía sacar la Jefatura del Gobierno del centro de la ciudad y se escogió el histórico Palacio de la Moncloa como nueva sede.[46][47] El Palacio de la Moncloa había sido reconstruido durante la dictadura, puesto que la Guerra Civil lo destruyó por completo y desde los años 1950 actuaba como residencia de jefes de Estado extranjeros que visitaban el país. Hoy en día, el Palacio de la Moncloa sirve únicamente como residencia del jefe del Ejecutivo y su familia, así como para actos oficiales, ya que los servicios presidenciales se han repartido en los diferentes edificios que se han ido construyendo desde la década de 1980. Actualmente, el Complejo de la Moncloa consta de 16 edificios,[48][49] y alberga también la sede del Ministerio de la Presidencia.
Presupuesto
Al no ser actualmente un Departamento, la Presidencia del Gobierno no tiene asignada una sección presupuestaria propia y se financia principalmente a través de la sección del Ministerio de la Presidencia, Justicia y Relaciones con las Cortes.[50]
Así, para el año 2024, la Presidencia del Gobierno tenía un presupuesto de 134 millones de euros, participando de dos programas del mencionado Ministerio:[50]
- Programa 912M «Presidencia del Gobierno», dotado con 55,6 millones de euros, que sufraga los gastos del Gabinete, la Secretaría General y las reuniones del Consejo de Ministros.
- Programa 921Q «Cobertura informativa», dotado con 78,4 millones de euros, que cubre los gastos de la Secretaría de Estado de Comunicación.
Referencias
- ↑ «Los funcionarios de La Moncloa exigen por escrito al Gobierno la cifra de contagios por Covid-19 en el complejo presidencial». Vozpópuli. 3 de abril de 2020. Consultado el 26 de julio de 2022.
- ↑ lainformacion.com (23 de enero de 2020). «Moncloa contrata de urgencia a una firma de hostelería ante el colapso del complejo». La Información. Consultado el 26 de julio de 2022.
- ↑ «Una treintena de camareros de Moncloa se queda en el paro tras meses sin cobrar». www.publico.es. Consultado el 26 de julio de 2022.
- ↑ Real Academia Española. «Definición de Presidencia del Gobierno - Diccionario panhispánico del español jurídico - RAE». Diccionario panhispánico del español jurídico - Real Academia Española. Consultado el 26 de julio de 2022.
- ↑ a b García Fernández, Javier (2007). «Secretariado del Gobierno y Coordinación del Trabajo Gubernamental. Notas de Derecho comparado y de derecho español». Revista de Derecho Político: 49-55.
- ↑ a b Jefatura del Estado (2 de octubre de 2015). «Ley 40/2015, de 1 de octubre, de Régimen Jurídico del Sector Público.». www.boe.es. Consultado el 12 de marzo de 2024.
- ↑ Ministerio de Hacienda (1852). «Ley de presupuestos generales del Estado de 1852.». www.boe.es. p. 2.
- ↑ Presidencia del Consejo de Ministros. «Real decreto creando en la Presidencia del Consejo de Ministros una Dirección general con la denominación de Ultramar.».
- ↑ Presidencia del Consejo de Ministros. «Real decreto de 1851 dando planta y presupuesto a la Presidencia y a la Dirección General de Ultramar.».
- ↑ a b Ministerio de Hacienda. «Sección Cuarta. Presupuesto general de 1853.».
- ↑ Presidencia del Consejo de Ministros. «Real decreto declarando unida á la Presidencia del Consejo de Ministros la Superintendencia general de Hacienda de las posesiones de Ultramar.».
- ↑ Ministerio de Hacienda. «Presupuestos generales de 1859.».
- ↑ Presidencia del Consejo de Ministros. «Decreto suprimiendo la Secretaría de la Presidencia del Consejo de Ministros, y, creando una Subsecretaría en la forma que se expresa.».
- ↑ Presidencia del Consejo de Ministros. «Real decreto reorganizando la Secretaría de la Presidencia del Consejo de Ministros y la Junta general de Estadística.».
- ↑ Presidencia del Consejo de Ministros. «Decreto suprimiendo la Subsecretaria de la Presidencia del Consejo de Ministros, y creando en su lugar una Secretaría.».
- ↑ Contel Barea, María Concepción (1988-89). Ediciones Universidad de Salamanca, ed. Archivo de la Presidencia del Gobierno. Stvdia Historica: Historia Moderna. p. 169. doi:10.14201/shhc. Consultado el 31 de julio de 2022.
- ↑ Presidencia del Consejo de Ministros. «Ley disponiendo que en los contratos por cuenta del Estado para toda clase de servicios y obras públicas serán admitidos únicamente los artículos de producción nacional, salvo los casos que se determinan.».
- ↑ Presidencia del Consejo de Ministros. «Real Decreto estableciendo en la Presidencia del Consejo de Ministros un Centro superior fiscal llamado Intervención Civil de Guerra y Marina.».
- ↑ Presidencia del Consejo de Ministros. «Real decreto suprimiendo la Subsecretaría de la Presidencia del Consejo de Ministros y las de todos los Ministerios.».
- ↑ Presidencia del Consejo de Ministros. «Real decreto creando, bajo la dependencia del Presidente del Consejo de Ministros, una Dirección general de Marruecos y Colonias.».
- ↑ Presidencia del Consejo de Ministros. «Real decreto-ley organizando en la forma que se indica los Departamentos ministeriales.».
- ↑ Presidencia del Consejo de Ministros. «Real decreto-ley restableciendo el Ministerio de Estado.».
- ↑ Presidencia del Consejo de Ministros. «Real decreto de 6 de marzo de 1926 modificando el de 3 de abril de 1925 en el sentido de depender el Instituto Geográfico Catastral de la Presidencia del Consejo de Ministros.».
- ↑ Presidencia del Consejo de Ministros. «Real decreto creando, dependiente de esta Presidencia el "Patronato Nacional de Turismo".».
- ↑ Ministerio de Trabajo y Previsión. «Real Decreto transfiriendo a la Presidencia del Consejo de Ministros la Sección de Parcelación y Colonización.».
- ↑ Presidencia del Consejo de Ministros. «Decreto creando en la Presidencia del Consejo de Ministros la Dirección general de Aeronáutica.».
- ↑ Presidencia del Gobierno. «Decreto por el que se crea una Delegación del Gobierno cerca de las Industrias Siderúrgicas dependiendo de la Presidencia del Gobierno.».
- ↑ Presidencia del Gobierno. «Decreto por el que se crea una Comisaría del Material Ferroviario dependiente de la Presidencia del Gobierno.».
- ↑ Presidencia del Gobierno. «Decreto por el que se dispone que en el plazo de quince días y dependiendo de la Presidencia del Gobierno, se constituya la Delegación de la Ordenación del Transporte.».
- ↑ Antoni Segura (1994). El Magreb: del colonialismo al islamismo, Universidad de Barcelona, pág. 346
- ↑ Presidencia del Gobierno. «Decreto de 19 de julio de 1951 por el que se nombra Ministro Subsecretario de la Presidencia del Gobierno a don Luis Carrero Blanco.».
- ↑ Miguel Beltrán Villalva. Universidad Autónoma de Madrid, ed. (1994). «Política y Administración bajo el franquismo: La reforma administrativa y los Planes de desarrollo». Archivado desde el original el 8 de noviembre de 2011. Consultado el 5 de agosto de 2011.
- ↑ Raúl Pascual Bermejo. Universidad Autónoma de Madrid (ed.). «El uso de las fuentes documentales para el estudio de la Administración Pública durante la transición». Archivado desde el original el 29 de septiembre de 2010. Consultado el 5 de agosto de 2011.
- ↑ Presidencia del Gobierno. «Decreto 245/1968, de 15 de febrero, sobre reorganización de la Presidencia del Gobierno.». www.boe.es. Consultado el 26 de julio de 2022.
- ↑ Jefatura del Estado. «Ley 14/1973, de 8 de junio, por la que se suspende la vinculación de la Presidencia del Gobierno a la Jefatura del Estado.». www.boe.es. Consultado el 26 de julio de 2022.
- ↑ Jefatura del Estado. «Ley 1/1974, de 2 de enero, de Reorganización Administrativa.». www.boe.es. Consultado el 26 de julio de 2022.
- ↑ Presidencia del Gobierno. «Real Decreto 2213/1976, de 16 de septiembre, por el que se efectúan determinados ajustes orgánicos en la Presidencia del Gobierno.». www.boe.es. Consultado el 26 de julio de 2022.
- ↑ Presidencia del Gobierno. «Real Decreto 2761/1977, de 28 de octubre, por el que se reorganiza la Presidencia del Gobierno.». www.boe.es. Consultado el 26 de julio de 2022.
- ↑ a b Presidencia del Gobierno (29 de julio de 2025). «Real Decreto 676/2025, de 28 de julio, por el que se aprueba la estructura de la Presidencia del Gobierno.». www.boe.es. Consultado el 29 de julio de 2025.
- ↑ Jefatura del Estado. «Ley 23/1982, de 16 de junio, reguladora del Patrimonio Nacional.». www.boe.es. Consultado el 1 de agosto de 2022.
- ↑ Ministerio de Política Territorial y Función Pública. «Real Decreto 373/2020, de 18 de febrero, por el que se desarrolla la estructura orgánica básica del Ministerio de la Presidencia, Relaciones con las Cortes y Memoria Democrática.». www.boe.es. Consultado el 1 de agosto de 2022.
- ↑ Ministerio de Hacienda. «Real decreto cediendo al Ministerio de Instrucción Pública y Bellas Artes el edificio en que estuvo instalada la Presidencia del Consejo de Ministros, en la calle de Alcalá, para la construcción de un edificio destinado al propio Ministerio.».
- ↑ Ministerio de Hacienda (30 de junio de 1914). «Ley autorizando al Gobierno para adquirir, sin las formalidades de subasta, la casa palacio de S. A. R. el Infante D. Carlos de Borbón, con destino a Presidencia del Consejo de Ministros.». www.boe.es. Madrid.
- ↑ Contel Barea, María Concepción (1988). «El Archivo de la Presidencia del Gobierno». Studia historica. Historia contemporánea (6): 169-195. ISSN 0213-2087. Consultado el 16 de abril de 2025.
- ↑ País, El (1 de marzo de 1977). «Se completa el traslado de la Presidencia a la Moncloa». El País. ISSN 1134-6582. Consultado el 26 de julio de 2022.
- ↑ País, El (27 de diciembre de 1976). «Comienza el traslado de la sede de Presidencia al palacio de la Moncloa». El País. ISSN 1134-6582. Consultado el 26 de julio de 2022.
- ↑ «Así fue la mudanza de Adolfo Suárez: de Castellana 3 al Palacio de La Moncloa». abc. 18 de junio de 2017. Consultado el 26 de julio de 2022.
- ↑ Rodríguez, Jesús (15 de abril de 2018). «Fotos: Las tripas de La Moncloa». El País. ISSN 1134-6582. Consultado el 26 de julio de 2022.
- ↑ Casqueiro, Javier (12 de octubre de 1996). «La Moncloa vale 35.000 millones». El País. ISSN 1134-6582. Consultado el 26 de julio de 2022.
- ↑ a b Ministerio de Hacienda. «Presupuestos Generales del Estado para el año 2023, prorrogado para 2024 - Ministerio de la Presidencia.».
Notas
- ↑ Es una cifra aproximada de personas que trabajan en La Moncloa. No es posible precisar cuáles sirven en el Ministerio de la Presidencia y cuáles en la Presiencia del Gobierno.
- ↑ El aumento presupuestario de 1860 se debió a diversos factores, entre ellos, la mayor implantación territorial de los servicios territoriales estadísticos, nuevos proyectos de trabajos geográficos y planos parcelarios, así como la elaboración del censo de 1860.
- ↑ En 1865 se estableció en la Presidencia: una Subsecretaría, una Dirección General de Operaciones Geográficas y otra de Estadística y una Junta de Estadística.
- ↑ Si bien las actuales normas no lo recogen, el hecho de que gran parte de sus funciones sean de apoyo a la Presidencia y que numerosos órganos tanto de la Presidencia como del Ministerio (Comunicación, Subsecretaría, Protocolo, Seguridad, etc.) presten servicios a ambos departamentos hace que, de facto, forme parte de esta.

%252C_palacio_Moncloa.jpg)