PrimPol
La PrimPol es una enzima capaz de reconocer lesiones del ADN y que facilita así su reparación durante el proceso de replicación de este. Por tanto podemos hablar de una nueva ADN polimerasa que ha sido denominada Primpol.[1]
Esta enzima, la cual se encuentra tanto en el núcleo como en las mitocondrias de nuestras células, tuvo su origen en la evolución. Por eso se cree que surgió como una solución a la necesidad de replicar el ADN en entornos de daño metabólico. Así pues, ha desempeñado un importante papel en la evolución de los genomas y en la diversificación de la vida en la Tierra.[2]
Etimología
Primero se creía que la única función que desempeñaba está encima era como primasa, pero más tarde, tras una experiencia en la cual un ratón fue genéticamente modificado deficiente del centro activo del gen CCDC11 se demostró su doble función como primasa y como ADN polimerasa en presencia de magnesio. Por eso se le otorgó el nombre de Primpol.[3]
Función
La encima PrimPol tiene gran importancia en la replicación de una secuencia de ADN. Este proceso es llevado a cabo por las ADN polimerasas, las cuales unen los nucleótidos a sus correspondientes. De las 17 ADN polimerasas conocidas ninguna de ellas puede comenzar a duplicar una secuencia. Esto se debe a que tan solo las primasas, también llamadas ARN polimerasas, son capaces de insertar los ribonucleótidos adecuados a un trifosfato 5’. En cambio, el PrimPol puede empezar a replicar una cadena de ADN sin que la primasa haya realizado su función. Así está encima ejerce como primasa y ADN polimerasa. A diferencia de las primasas de las células eucarióticas, la encima primpol emplea desoxinucleotidos en vez de ribonucleótidos a la hora de realizar copias de ADN. Este caso también se da en determinadas bacterias.[4]

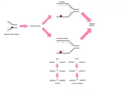
Tolerancia al ADN dañado
Las mutaciones son fenómenos frecuentes en el proceso de síntesis de ADN. A pesar de ello, los organismos cuentan con mecanismos capaces de detectar y reparar estos errores en la mayoría de los casos. La enzima PrimPol, tiene la capacidad de mediar en la progresión de la horquilla de replicación ya que detecta lesiones y alteraciones en la secuencia de nucleótidos u obstáculos en el ADN, evitando posibles daños irreversibles a las células y al organismo.
Gracias a la acción de la encima, el replisoma salta el ADN dañado, dejando un hueco sin replicar para que el error sea reparado una vez finalizada la duplicación. Esta capacidad de eludir las lesiones es la que refleja su característica como primasa. Además intervienen en este proceso propiedades de las TLS polimerasas('translesion synthesis).
Durante la investigación de esta función de la enzima, se utilizó radiación ultravioleta para incrementar el riesgo de colapso de la horquilla de replicación. Esta radiación electromagnética posee mayor energía que la onda de luz visible. Ello provoca la formación de dímeros entre las bases pririmidínicas (T,C) adyacentes, lo que aumenta la probabilidad de que en la replicación, la ADN polimerasa inserte un nucleótido incorrecto en esa posición, aumentando el riesgo de colapso en la horquilla de replicación.[1]De este modo se pudo comprobar como, aun habiendo alteraciones en la secuencia de ADN provocadas por esta radiación, ante la presencia de la enzima PrimPol, la duplicación continuaba, dejando sin replicar las zonas dañadas. Una vez finalizada la copia, se reparaban dichas zonas.
Este descubrimiento, según los propios investigadores, tiene una repercusión directa en el campo de aplicaciones de la biología molecular, pues durante una replicación común, si la ADN polimerasa I (ADNpol I) detecta un nucleótido emparejado incorrectamente, se detiene la adición del siguiente y la exonucleasa tiene tiempo de retirarlo. Después, la ADNpol III busca de nuevo la pareja adecuada. Esta interrupción del proceso de duplicación puede causar roturas en el ADN, translocaciones de fragmentos de cromosomas o incluso transformaciones tumorales. De ahí que en oncología esta nueva encima haya causado también gran expectación.
Estructura
La organización modular de numerosas enzimas está formada por un dominio principal, representado por la barra verde, que contiene tres regiones diferenciadas; A, B y C, las cuales forman el lado activo de la primasa. El PrimPol, además de estas tres regiones, contiene una cuarta región Z (color rojo), también en el lado activo de la estructura. Dicha zona también la podemos encontrar en los organismos virales, plasmáticos y bacteriófagos. Finalmente, la mayor parte de las enzimas PrimPol también poseen actividades y dominios adicionales como las helicasa (barra amarilla) o una combinación de ligasa y nucleasa.[5]

Localización
Dado que el PrimPol es una primasa/polimerasa del ADN, por lógica debería llevar a cabo su actividad en el núcleo y/o en las mitocondrias. No obstante, el fraccionamiento bioquímico de las células hepáticas reveló que el PrimPol se encuentra distribuido entre el citosol (47%), las mitocondrias (34%) y los compartimentos nucleares (19%). Para poder determinar con seguridad la posición del PrimPol asociado a las mitocondrias dentro de dichos orgánulos, células humanas embrionarias fueron tratadas con tripsina y expuestas a una disolución hipotónica. Tal y como se esperaba, una proteína mitocondrial localizada en la membrana externa (TOM20) resultó ser sensible a la tripsina, así como una fracción de una segunda proteína de la membrana interna orientada hacia el espacio intermembranal (TIM23) tras la ruptura de la membrana externa. Por otro lado, las proteínas de la matriz (TFAM y Hsp60) y el PrimPol fueron resistentes a la tripsina en todos los casos. Por lo tanto, se determinó que la fracción de dicha enzima asociada con las mitocondrias se encuentra en la matriz.[5]
Gen mutado
Existe la posibilidad de que está encima este mutada en algunos casos y produzca ciertas alteraciones, como es el caso de la miopía. Cuando la tiroxina 89 es reemplazada por un ácido aspártico (PrimPolY89D) la encima rebaja su actividad como primasa y ADN polimerasa y reduce su capacidad de ignorar las mutaciones de la cadena. A pesar de que la miopía este normalmente causada por defectos oculares, también puede ser fruto de una perturbación en el gen CCDC111.[6][7]
Importancia biológica
El ADN contenido en el interior de las células codifica nuestros genes y simultáneamente actúa como un manual de instrucciones definiendo las alternativas de expresión asociadas con la diferenciación de los caracteres. La copia de cadenas dañadas de ADN puede tener un grave impacto en cuanto al envejecimiento de las células, pero a la vez es el motor que explica la evolución de los genomas y la diversificación de especies en el planeta. Numerosos estudios han propuesto que el PrimPol surgió ante la necesidad de replicar cadenas de ADN en ambientes de frecuente daño metabólico como el interior mitocondrial. A su vez, los investigadores determinaron que la eliminación o silenciamiento de esta enzima provoca problemas en la replicación del ADN mitocondrial, así que su ausencia bien podría estar relacionada con algunas mitocondriopatías humanas.[8]
Referencias
- ↑ Mourón, Silvana (2013). «Repriming of DNA synthesis at stalled replication forks by human PrimPol». Nature Structural & Molecular. doi:10.1038/nsmb.2719.
- ↑ García-Gómez, Sara; Reyes (noviembre de 2013). «Aurelio». Molecular Cell 52: 541-553. doi:10.1016/j.molcel.2013.09.025.
- ↑ http://cebedu.es/wordpress/primpol-polimerasa-capaz-de-tolerar-el-dano-en-el-adn/
- ↑ Garcia, Sara; Aurelio Reyes, María I. Martínez-Jiménez, E. Sandra Chocrón, Silvana Mourón, Gloria Terrados, Christopher Powell,Eduardo Salido,Juan Méndez,Ian J. Holt y Luis Blanco (noviembre de 2013). PrimPol, an Archaic Primase/Polymerase Operating in Human Cells 52 (4). pp. 541-553. Consultado el 26 de octubre de 2014.
- ↑ a b Sánchez-Berrondo J., Mesa P., Ibarra A., Martínez-Jiménez M.I., Blanco L., Méndez J., Boskovic J., Montoya G. Molecular architecture of a multifunctional MCM complex. Nucleic Acids Res. 2012;40:1366–1380. [PubMed]
- ↑ Zhao, F; Wu J; Xue A; Su Y; Wang X; Lu X; Zhou Z; Qu J et al. (abril de 2013). Exome sequencing reveals CCDC111 mutation associated with high myopia 132 (8). pp. 913-921. Consultado el 26 de octubre de 2014.
- ↑ Keen, BA; Bailey LJ; Jozwiakowski SK; Doherty AJ (Septiemre de 2014). Human PrimPol mutation associated with high myopia has a DNA replication defect.. Consultado el 26 de octubre de 2014.
- ↑ Sara García‐Gómez, Aurelio Reyes, María I. Martínez‐Jiménez, E. Sandra Chocrón, Silvana Mourón, Gloria Terrados, Christopher Powell, Eduardo Salido, Juan Méndez, Ian J. Holt, Luis Blanco. PrimPol, an Archaic Primase/Polymerase Operating in Human Cells. Molecular Cell. DOI: 10.1016/j.molcel.2013.09.025