Rectificador de precisión
Un rectificador de precisión, también conocido como superdiodo, es un circuito electrónico configurado con uno o más amplificadores operacionales que permiten que se comporte como un diodo ideal y rectificador. A diferencia de un rectificador convencional, en donde la señal rectificada pierde tensión debido a la tensión necesaria para la polarización directa, un rectificador de precisión es capaz de rectificar con caídas de tensión muy bajas, en el orden de los milivolts, lo que se aproxima casi a un interruptor ideal.[1]
Configuraciones
Rectificador de precisión de media onda

Un rectificador de precisión de media onda se muestra en la figura 1. Si el voltaje de entrada es negativo, el voltaje a la salida del amplificador operacional es negativo, lo que ocasiona que el diodo se polarice inversamente y se comporte como un circuito abierto. Al no circular corriente, es igual a cero. En cambio, si la entrada es positiva, la salida del amplificador operacional se vuelve positiva y el diodo es polarizado directamente. En este caso existe una corriente en la carga y, debido a la realimentación, la tensión de salida es igual a la tensión de entrada.[2]
Este tipo de circuito se comporta como un diodo ideal, pues el efecto de la caída de tensión en el diodo colocado en esta configuración es casi nulo. En efecto, para que el diodo comience a conducir se requiere una caída de tensión muy pequeña, que es igual a la caída de voltaje del diodo dividida entre la ganancia de lazo abierto del amplificador operacional.[3]
El circuito exhibe el inconveniente de que la salida del amplificador oscila hacia su límite negativo de saturación cuando la entrada es negativa. Si la entrada se vuelve positiva, el op-amp debe transicionar de su estado de saturación hacia el de realimentación antes de que ocurra de nuevo una amplificación positiva. Esta situación causa que la velocidad de operación del amplificador se disminuya.[4]
.svg.png)
Una alternativa a la versión simple se muestra en la figura 2. En dicho caso, cuando la entrada es mayor a cero, el diodo es polarizado en inversa pero el diodo es polarizado en directa, por lo que la salida es igual a cero. Por otra parte, cuando la entrada es negativa los diodos cambian de roles y la salida posee la misma forma que la entrada pero con una amplificación de .[5] La característica de transferencia de la entrada y salida se muestra en la siguiente gráfica.[4]

Este rectificador de media onda posee el beneficio de que el amplificador nunca entra en saturación, pero su salida debe igualar la caída de tensión de un diodo (0,7 V en diodos de silicio) cada vez que la señal de entrada cruza por cero.[4]
Rectificador de onda completa


La configuración de un rectificador de onda completa se muestra en la figura 3. Este tipo de circuito está constituido por un rectificador de precisión de media onda y un amplificador sumador. Cuando la señal de entrada es positiva, la salida del primer amplificador operacional es negativa; en consecuencia, el diodo se polariza directamente. Cuando la señal de entrada es negativa, el mismo diodo se polariza inversamente por lo que a la salida del amplificador la tensión es cero.[6]
El propósito del segundo amplificador es sumar dos señales. La primera de estas es la tensión de entrada, que a través de uno de los resistores interviene en la terminal inversora del op-amp y se amplifica en una relación unitaria. La segunda señal involucrada es la proveniente de la salida del primer amplificador.[6]
El uso de op-amps y realimentaciones elimina las caídas de tensión de los diodos en la rectificación de onda completa.[1]
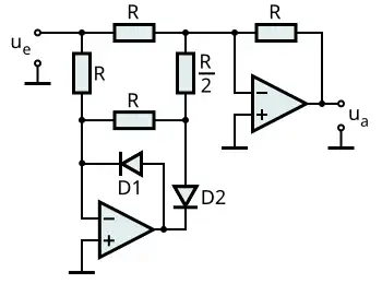
El circuito de la figura 3B es un rectificador de onda completa de uso profesional. Durante los ciclos positivos (+V) la salida del primer amplificador es negativa con ganancia 1. El segundo amplificador trabaja como un amplificador inversor de ganancia 1 también, por lo que a la salida obtendremos +V.
Durante los ciclos negativos (-V) la salida del primer amplificador será +2/3V en el cátodo del diodo inferior (esto es así porque la corriente de entrada de primer amplificador se reparte entre la salida de este y la salida del segundo amplificador), que activa la entrada positiva del segundo amplificador, mientras que en la entrada negativa la ganancia se fija en 1+1/2 (1+R/[R+R]=1+1/2) puesto que actúa como un amplificador no inversor, siendo esta de 3/2. Esta ganancia multiplicada por 2/3V hace que se obtenga a la salida +V.
Hay más configuraciones de rectificadores de media onda y onda completa de precisión posibles, que no se muestran en esta página.
Detector de voltaje pico

Una variación del circuito del rectificador de media onda básico suele emplearse para detectar niveles de voltaje pico. De la figura 4, un condensador retiene el nivel de voltaje pico de la señal, y un interruptor recompone el nivel detectado. Cuando una entrada excede la caída de tensión del condensador, el diodo se polariza y el circuito se convierte en un seguidor de voltaje. Como consecuencia, el voltaje de salida es igual a la señal de entrada siempre y cuando esta última sea mayor a la tensión en el condensador; en caso contrario, el diodo se polariza en inversa y el condensador permanece cargado hasta que su caída de tensión sea menor a la que adquiere la entrada.[7]
Referencias
- ↑ a b Horowits y Hill, p. 222.
- ↑ Rashid, p. 304.
- ↑ Rashid, p. 305.
- ↑ a b c «Precision rectifiers explained». CircuitLib (en inglés). Consultado el 9 de agosto de 2018.
- ↑ Rashid, p. 307.
- ↑ a b «Rectificadores de precisión». Scuolla elettrica (en italiano). Consultado el 9 de agosto de 2018.
- ↑ Rashid, p. 305-306.
Bibliografía
- Rashid, Muhammad H. (2000). Circuitos microelectrónicos. Análisis y diseño. International Thomson Editores. ISBN 968-7529-79-2.
- Horowitz, Paul; Hill, Winfield (1989). The Art of Electronics (2da edición). Cambridge: Cambridge University Press. ISBN 0-521-37095-7.
.