Jerarquía digital síncrona
La jerarquía digital síncrona[1] —abreviado como SDH, del inglés Synchronous Digital Hierarchy—[1] es un conjunto de protocolos de transmisión de datos. Se puede considerar como la revolución de los sistemas de transmisión, como consecuencia de la utilización de la fibra óptica como medio de transmisión, así como de la necesidad de sistemas más flexibles y que soporten anchos de banda elevados. La jerarquía SDH se desarrolló en EE. UU. bajo el nombre de SONET o ANSI T1X1 y posteriormente el CCITT (Hoy UIT-T) en 1989 publicó una serie de recomendaciones donde quedaba definida con el nombre de SDH.
Uno de los objetivos de esta jerarquía estaba en el proceso de adaptación del sistema PDH (Plesiochronous Digital Hierarchy), ya que el nuevo sistema jerárquico se implantaría paulatinamente y debía convivir con la jerarquía plesiócrona instalada. Ésta es la razón por la que la ITU-T normalizó el proceso de transportar las antiguas tramas en la nueva. La trama básica de SDH es el STM-1 (Synchronous Transport Module level 1), con una velocidad de 155 Mbit/s.
Cada trama va encapsulada en un tipo especial de estructura denominado contenedor. Una vez encapsulados se añaden cabeceras de control que identifican el contenido de la estructura (el contenedor) y el conjunto, después de un proceso de multiplexación, se integra dentro de la estructura STM-1. Los niveles superiores se forman a partir de multiplexar a nivel de byte varias estructuras STM-1, dando lugar a los niveles STM-4, STM-16, STM-64 y STM-256.
Estructura de la trama STM-1
Las tramas contienen información de cada uno de los componentes de la red: trayecto, línea y sección, además de la información de usuario. Los datos son encapsulados en contenedores específicos para cada tipo de señal tributaria.
A estos contenedores se les añade una información adicional denominada "tara de trayecto" (Path overhead), que consiste en una serie de bytes utilizados con fines de mantenimiento de red, y que dan lugar a la formación de los denominados contenedores virtuales (VC).
El resultado de la multiplexación es una trama formada por 9 filas de 270 octetos cada una (270 columnas de 9 octetos). La transmisión se realiza bit a bit en el sentido de izquierda a derecha y de arriba abajo. La trama se transmite a razón de 8000 veces por segundo (cada trama se transmite en 125 μs). Por lo tanto, el régimen binario (Rb) para cada uno de los niveles es:
STM-1 = 8000 * (270 columnas * 9 filas * 8 bits)= 155 Mbit/s
STM-4 = 4 * 8000 * (270 columnas * 9 filas * 8 bits)= 622 Mbit/s
STM-16 = 16 * 8000 * (270 columnas * 9 filas * 8 bits)= 2.5 Gbit/s
STM-64 = 64 * 8000 * (270 columnas * 9 filas * 8 bits)= 10 Gbit/s
STM-256 = 256 * 8000 * (270 columnas * 9 filas * 8 bits)= 40 Gbit/s
De las 270 columnas que forman la trama STM-1, las 9 primeras forman la denominada "tara o cabecera" (overhead), independiente de la tara de trayecto de los contenedores virtuales antes mencionados, mientras que las 261 restantes constituyen la carga útil (Payload).
SOH (Section Overhead)
El SOH (Section Overhead) se divide en dos partes: El R-SOH y el M-SOH. El primero de ellos(R-SOH) es utilizado para aplicaciones entre repetidores, los cuales están comprendidos por los bytes de las filas 1 a 3, en tanto que para el uso entre terminales de multiplexación (M-SOH) corresponden a los bytes de las filas 5 a 9. A continuación se detalla las funciones de cada uno de los bytes que componen el SOH.

a) Señal de alineamiento de trama A1, A2:
A1 y A2 son patrones fijos de sincronización de trama. A1 está dispuesto en 11110110 y A2 en 00101000.
b) Traza de sección de regenerador J0:
El uso de J0 está aún bajo estudio.
c) Monitoreo de errores B1, B2:'
Los errores de transmisión son monitoreados en las secciones de regenerador y multiplexor. B1 es para la sección de regenerador y B2 para la de multiplexor.
d) Canal de servicio para Ingeniería E1, E2:
El E1 es accesible en regeneradores y multiplexores, el E2 sólo en multiplexores. Cada circuito posee una capacidad de 64Kb/s.
e) Canal de usuario F1:
Este es un canal de datos de 64 Kb/s que puede utilizar cualquier operador de red para sus propósitos.
f) Canal de comunicación de datos D1-3, D4-12:
Estos bytes son asignados como canales de comunicación de datos para transmitir información hacia multiplexores y regeneradores y viceversa.
g) Señalización de conmutación de protección automática K1, K2:
El intercambio de información entre dos extremos en una sección de multiplexor se lleva a cabo a través de los bytes K1 y K2. Parte de K2 también se utiliza para enviar MS-RDI (indicación de defectos remotos en la sección de multiplexor) y MS-AIS (señal de indicación de alarmas en la sección de multiplexor).
h) Estado de sincronización S1:
El byte S1 comunica a la siguiente estación la calidad de la fuente de referencia de sincronización utilizada por el equipo.
Los bits 1 al 4 del byte S1 están reservados para la calidad usada por operadores individuales. Los bits 5 al 8 pueden tomar los siguientes valores:
0000 Calidad desconocida (red de sincronización existente)
0001 Reservados
0010 Señal generada por un equipo que está sincronizado a un reloj según la Rec. ITU-T G.811
0011 Reservados
0100 Señal generada por un equipo que está sincronizado a un reloj del tipo SSU-A
0101 Reservados
0110 Reservados
0111 Reservados
1000 Señal generada por un equipo que está sincronizado a un reloj del tipo SSU-B
1001 Reservados
1010 Reservados
1011 Señal generada por un equipo que está sincronizado a un reloj según la Rec. ITU-T G.813 Option I (SEC)
1100 Reservados
1101 Reservados
1110 Reservados
1111 No utilizar la sincronización de esta señal
i) Z1 y Z2 son bytes de reserva.
j) M1 Byte de indicación de Error en la Sección de multiplexación Remota.
POH (Path Overhead)
El POH (Path OverHead) tiene como misión monitorizar la calidad e indicar el tipo de contenedor virtual que se tiene. Está compuesto por el VC (Contenedor Virtual) que es la entidad de carga útil que viaja sin cambios a lo largo de la red, además de algunos bytes que se agregan y se desempaquetan en los distintos puntos terminación del servicio de transporte. Los bytes que se agregan dependerán del tipo de contenedor virtual y se dividen en dos tipos Higher-order Path Layer y Lower-order Path Layer. En la siguiente tabla se muestra los bytes correspondientes al Higher-order Path Layer.
| Byte | Función |
|---|---|
| J1 | Usado para transmitir un Higher Order Path Access Point Identifier |
| B3 | Para monitoreo de errores en el VC-4 dentro de la trama STM-N |
| C2 | Para definir la estructura y clase de información que se lleva en el payload |
| G1 | Estatus y performance del camino utilizado por el payload. |
| F2-3 | Para canales de voz de uso del usuario |
| H4 | Provee un indicador del tipo de multi-trama |
| K3 | Señalización APS de protección |
| N1 | Para propósitos específicos de administración |
El segundo tipo de bytes que se agregan son los del tipo Lower-order Path Layer que corresponden a los VC-12. En la siguiente tabla se muestra el funcionamiento de cada uno de ellos.
| Byte | Función |
|---|---|
| V5 | Corrección de errores, etiquetado de señal y estatus de ruta de los VC12 (BIP-2, REI, RDI) |
| J2 | Usado para transmitir repetidamente un Lower Order Path Access Point Identifier |
| N2 | Para propósitos específicos de managment |
| K4 | Reservado para un uso futuro |
Multiplexación SDH
Para considerarse un estándar internacional, las diversas interfaces de tasas de bit PDH existentes deben ser acomodadas en la estructura SDH. Esto se hace permitiendo diferentes interfaces para ser mapeadas en la trama SDH.

Multiplexación SDH - 2Mbps (E1)
Esta multiplexación parte de la unidad básica de PDH que es el E1 (2 Mbit/s) para formar un STM-1. Se pueden transportar 63 señales PDH de 2 Mbit/s. A continuación se detallan los pasos para el mapeo de un STM-1 mediante un E1.
- Se considera el mapeo de una señal de 2 Mbit/s en la trama SDH, la señal original PDH será 2048 kbit/s, con una variación de 50 ppm. Esto es insertado en un contenedor (C-12), donde la justificación se lleva a cabo utilizando técnicas tradicionales de stuffing (relleno de bits). Esto se hace para compensar las variaciones de frecuencia permitidas en tasas de bits para PDH y SDH.
- El contenedor se coloca en un contenedor virtual (VC-12) donde el path overhead se añade. Este overhead es llevado con la señal a lo largo de la red, incluso cuando se conectan en forma cruzada en diferentes tramas SDH. Esto permite el mantenimiento y la supervisión de la señal a través de la red. Incluye la detección de errores, indicaciones de alarma, y una etiqueta de señal.
- Un puntero se agrega al contenedor virtual para formar una unidad tributaria (TU-12). Esto permite que el sistema SDH compense las diferencias de fase a través de la red o entre las redes.
- Tres TU-12 son multiplexados en un grupo de unidad tributaria (TUG-2).
- Siete TUG-2 están multiplexados en un TUG-3. Esta es la unidad del mismo tamaño que sería usada para el mapeo, por ejemplo, una señal E3 en una trama SDH.
- Tres TUG-3 son multiplexados a través de una unidad administrativa (AU-4) y en un grupo de unidad administrativa (AUG) para formar una trama STM-1.
Multiplexación SDH - 34Mbps (E3)
Para realizar esta multiplexación se ejecutan los pasos anteriores de forma similar. Se pueden transmitir hasta 3 señales de 34Mbit/s.
- Se adapta la frecuencia mediante byte interleaving (C-3).
- Se añaden 9 bytes overhead (VC-3).
- Se agrega el puntero (TUG-3).
- Tres (TUG-3) son multiplexados a través de (AU-4) y (AUG) para formar una trama STM-1.
Multiplexación SDH - 140Mbps (E4)
Para multiplexar señales PDH es necesario primero adaptarlas a la velocidad SDH. Los pasos para realizar dicha multiplexación se dan en forma similar a los desarrollados en los puntos anteriores.
- Se debe incrementar la frecuencia de 140 Mbit/s a 149.76 Mbit/s mediante justificación de bits (C- 4).
- Añadir una columna de 9 overhead bytes (VC-4).
- Agregar el puntero (AU-4).
Punteros SDH
Un sistema síncrono se basa en el hecho de que cada reloj está en fase y frecuencia de sincronismo con el siguiente. En la práctica esto es imposible de lograr, por lo tanto, las desviaciones de fase y frecuencia ocurrirán. Dentro de una red la frecuencia del reloj se extrae de la señal de línea, sin embargo, las variaciones de fase pueden ocurrir a partir de la acumulación del jitter sobre la red. Las variaciones de interfaz de frecuencia en la red pueden ocurrir. La forma en que SDH supera este problema es usando punteros para apuntar a la dirección del principio del contenedor virtual dentro de la trama. El valor del puntero inicial corresponde a la diferencia de fase entre llegada de la unidad tributaria y la unidad tributaria vacía dentro de la trama en el momento que el tributario es mapeado en el contenedor virtual. Si la fase varía entre los relojes de lectura y escritura de tal manera que los buffers de entrada de flujo de terminación digital muestran una tendencia de desbordamiento o de ejecutar vacío, un puntero de ajuste se producirá. En la siguiente tabla se hace una breve descripción de los punteros utilizados para el mapeo de tramas STM-N.
| Puntero | Descripción | Localización | Valor del puntero |
|---|---|---|---|
| - El valor del puntero real está contenido dentro de H1. H2 y H3 se reservan para la justificación negativa. - El valor del puntero AU-4 es un número binario con un rango de 0 a 782 que indica el desplazamiento, en incrementos de tres bytes, entre el puntero y el primer byte del VC-4. | |||
| - El valor del puntero AU-3 es un número binario con un rango de 0 a 782. - Existen tres AU-3s en un AUG-1, cada AU-3 tiene sus propios bytes asociados H1, H2 y H3. | |||
| - Designa la ubicación del byte donde el VC-3 comienza. Los dos bytes asignados a la función de puntero pueden ser vistos como una palabra. - Los últimos diez bits (bits 7-16) de la palabra del puntero llevan el valor del puntero. | |||
| - El valor del puntero (bits 7-16) es un número binario que indica el desplazamiento de V2 al primer byte del VC-2, VC-12 o VC-11. - El rango de desplazamiento es diferente para cada uno de los tamaños de las unidades tributarias. |
Justificación positiva del puntero
Una justificación positiva del puntero se da cuando la frecuencia de entrada es menor que la de salida, por lo tanto se insertan bytes de relleno que no afectan a los datos. Los bytes de justificación siempre se insertan en la misma ubicación dentro de la trama.
Justificación negativa del puntero
Una justificación negativa del puntero se da cuando la frecuencia de entrada es mayor que la de salida, los bytes H# pueden llevar información real del VC4 sin afectar a los datos de la carga útil. Demasiado ajuste de punteros puede llegar a ocasionar jitter.
Mapeo de tributarios SDH
Mapeo de celdas ATM
Las celdas ATM se asignan a los contenedores en diferentes velocidades de bits. Estas celdas ATM son mapeadas mediante la alineación de cada celda con la estructura de los contenedores virtuales o concatenados. Dado que la capacidad no pueda ser un múltiple integrador del largo de las celdas ATM (53 bytes), una celda se le permite cruzar el límite del contenedor de la trama. El campo de información de la celda ATM (48 bytes) está codificada antes de ser mapeada, para garantizar la delineación. Un flujo de celdas ATM con una velocidad de datos que puede ser mapeado es igual a la capacidad del payload del VC. Desafortunadamente ATM no fue aceptado por el mercado como la solución para llevar a datos sobre los protocolos de SDH / SONET. Su inherente ineficiencia de ancho de banda, altos costos y la complejidad empujó a ATM a nichos de mercado específicos, tales como el transporte Frame Relay, acceso xDSL y a algunas aplicaciones militares y científicas.
Mapeo de señales en tramas HDLC
Señales en tramas HDLC son mapeadas mediante la alineación de la estructura de los bytes de cada trama con la estructura byte del VC. El rango va desde 1,5 Mbit/s hasta varios Gbit/s utilizando las técnicas de concatenación. Las banderas (flags) 7EX HDLC se utilizan entre tramas para llenar el buffer, debido a la llegada discontinua de las señales de tramas HDLC. Las tramas HDLC son de longitud variable, una trama puede cruzar el límite del contenedor.
Sincronización en SDH
Para la sincronización en SDH se toman en cuenta las normas G.803 (Arquitectura de redes de transporte basadas en la jerarquía digital síncrona) y G.811 (Características de temporización de los relojes de referencia primarios) entre otras como la G.822, G.812, etc. Sincronizar se refiere a que dos o más elementos, eventos u operaciones sean programados para que ocurran en un momento predefinido de tiempo o lugar. En ingeniería electrónica, en lógica digital y en transferencia de datos, la sincronización implica que el dispositivo utiliza una señal de reloj.
Redes de Sincronización
La red de sincronización es la red que es responsable de distribuir la información de
sincronización a elementos de red que tiene que funcionar síncronamente para satisfacer los requisitos de característica de deslizamiento de octetos de la Recomendación UIT-T G.822.
El funcionamiento síncrono de los tipos de elementos de red, suele estar ordenado en una determinada zona geográfica, en la cual todos estos elementos están sincronizados con un "reloj maestro". La zona en la cual todos los elementos de red pertinentes (en funcionamiento normal) están sincronizados con un reloj maestro se denomina una "zona de sincronización”.
El reloj maestro de una zona de sincronización debe cumplir los requisitos descritos en la Recomendación UIT-T G.811.
Relojes nodales
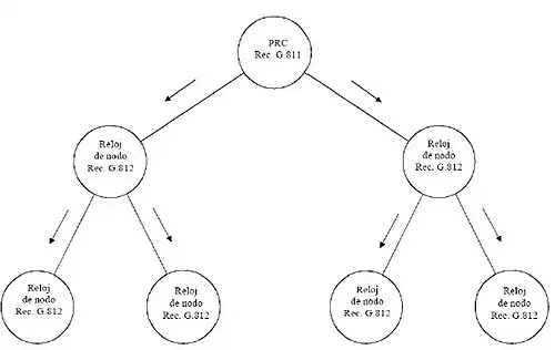
En la Recomendación UIT-T G.810 se identifican dos métodos fundamentales de sincronización de relojes nodales, a saber: sincronización principal-subordinado y sincronización mutua. La sincronización principal-subordinado: Es un método adecuado para la sincronización de redes SDH; donde se utiliza una jerarquía de relojes en la que cada nivel jerárquico está sincronizado con referencia a un nivel superior. El nivel más alto de la jerarquía es el PRC. Las señales de referencia de reloj se distribuyen entre los niveles de la jerarquía por medio de una red de distribución que puede utilizar la infraestructura de la red de transporte. Los niveles jerárquicos son los siguientes:

- PRC G.811
- Reloj subordinado (nodo de tránsito) Rec. G.812.
- Reloj subordinado (nodo local) Rec. G.812.
- Reloj de elemento de red SDH Rec. G.813.
La viabilidad de la sincronización mutua queda en estudio.
La distribución de la temporización entre relojes de nodo jerárquico debe efectuarse empleando un método que evite el procesamiento de puntero intermedio.
Todos los elementos en la red SDH se operan bajo un mismo reloj de frecuencia, suministrado por una fuente de señal llamada reloj de referencia primario (PRC). En la recomendación ITU-T G.811, se encuentran las especificaciones de rendimiento del PRC, cuya estabilidad y exactitud en frecuencia se hallan en el orden de ±10-11, posible gracias a un oscilador de cesio.
Características de los relojes en SDH
En la norma ITU-T G.803, se hace hincapié en la necesidad de que los relojes de SDH se ajusten al reloj de referencia primario (PRC, primary reference clock) y posean una buena característica de estabilidad a corto plazo, a fin de ajustarse a los objetivos de tasa genérica de deslizamientos de la Recomendación UIT-T G.822.
Se señala además que, siempre que el reloj de SDH cumpla la plantilla de estabilidad a corto plazo, no existen limitaciones prácticas al número de elementos de tratamiento de punteros que pueden conectarse en cascada en una red SDH, para cumplir los requisitos de fluctuación de fase de salida de la cabida útil en una frontera SDH/PDH.
“Los relojes de referencia primarios necesitan una fiabilidad muy alta y es probable que incluyan equipo repetido, a fin de asegurar la continuidad de salida. Sin embargo, toda discontinuidad de fase debida a operaciones internas en el reloj, no deberá producir más que un alargamiento o acortamiento de la anchura del intervalo de la señal de temporización y no provocar, en la salida del reloj, una discontinuidad de fase superior a 1/8 de UI a la salida del reloj”. ello se señala en ITU-T G.811.
La calidad de funcionamiento del PRC no se especifica, por tanto, en puntos de referencia internos sino más bien en la interfaz externa del equipo. Las interfaces de salida especificadas para el equipo en el que puede estar contenido el PRC son:
- Interfaces a 2048 kHz de acuerdo con la cláusula 10/G.703 con los requisitos adicionales de fluctuación de fase y fluctuación lenta de fase.
- Interfaces a 1544 kbit/s de acuerdo con la cláusula 2/G.703 con los requisitos adicionales de fluctuación de fase y fluctuación lenta de fase.
- Interfaces a 2048 kbit/s de acuerdo con la cláusula 6/G.703 con los requisitos adicionales de fluctuación de fase y fluctuación lenta de fase.
- Otras interfaces (tales como las de 8 kHz a 5 MHz de ondas sinusoidales)quedan en estudio.
La distribución de la señal de reloj se manifiesta a través de líneas de transmisión ordinarias como, en este caso, un sistema de transmisión SDH. Los elementos de red “intermedios”, tales como regeneradores, multiplexores de inserción y extracción, etc., son operados por medio de un “modo esclavo”, el cual utiliza un componente de señal de reloj extraído de la señal STM-N recibida.
El deterioro en la señal de reloj, como la fluctuación acumulada durante la transmisión a través de una cadena de elementos de red y línea de transporte, se reduce con un equipo de reloj esclavo de alto rendimiento según específica la recomendación G.812 para nodo de tránsito y para nodo local.
Un elemento de red SDH tiene la capacidad de enviar una señal de reloj externa dirigida hacia el BITS (fuente integrada de temporización de construcción) para reducir el deterioro en la señal de reloj. El elemento de red intermedio utiliza directamente la señal de reloj extraída por sí mismo.
Las señales de reloj necesarias para la operación del NE (Elemento de red) son producidas por un circuito de reloj que corre principalmente bajo el modo esclavo. Las fuentes de referencia disponibles son:
- Entrada externa
En este puerto normalmente se conecta o una señal de reloj externa proveniente de un reloj de referencia primario (G.811), o BITS (G.812 tránsito o local), o el reloj de un sistema de conmutación.
- Señal de línea STM-N
El componente de la señal de reloj extraída de una señal de línea puede ser utilizado como fuente de referencia, estando éste conectado hacia el este, hacia el oeste o hacia una dirección tributaria. Entonces, el byte S1 del SOH muestra el nivel de calidad del componente de reloj. Este, en cambio, muestra la señal de reloj que originalmente generó la señal de línea STM- N, siempre y cuando la señal STM-N pueda ser encontrada desde G.811 o G.812 T, L, u otro.
- Señal PDH de 2 Mb/s en el tributario
Dos de las señales tributarias de 2 Mbit/s pueden ser seleccionadas como fuentes de referencia. Este sería el caso si, por ejemplo, el sistema SDH fuese instalado en un área aislada con el reloj síncrono comunicado a través de una señal de 2 Mbit/s generada por un PRC, o cuando el sistema SDH es sincronizado a un reloj ESS (sistema de conmutación) en vez de PRC.
Aparte de ser utilizado en modo de operación esclavo, el circuito de reloj del NE también puede funcionar como una fuente de reloj independiente, para la cual existen dos modos de operación:
- Modo de retención
Mientras el circuito de reloj opera en modo esclavo, todos los parámetros como frecuencia,
fase, etc. son memorizados. Cuando el circuito pierde contacto con la fuente de referencia, por alguna falla en la línea por ejemplo, esta información almacenada facilita el flujo de operación continua ininterrumpidamente. De este modo, se pueden evitar perturbaciones de transmisión causadas por cambios abruptos de frecuencia y de fase.
- Modo de operación libre
El circuito de reloj que es básicamente un VCXO (oscilador controlado por voltaje), opera
libremente sin fuente de referencia. Este es una excelente opción para un área donde no haya una fuente de referencia de reloj disponible, y donde el sistema SDH se utilice de manera semejante al PDH.
Interfaces ópticas para equipos y sistemas relacionados con SDH
Esta Recomendación específica los parámetros de las interfaces ópticas para equipos y sistemas basados en la jerarquía digital síncrona para permitir la compatibilidad transversal (multivendedor) en secciones de cable elementales.
También se pretende que estas especificaciones estén conformes con la Rec. UIT-T G.955 compatibilidad longitudinal de equipos de nivel jerárquico y aplicación comparables. La Recomendación se basa en el uso de una fibra óptica para cada dirección.
Clasificación de las interfaces ópticas
Mediante la adecuada combinación de transmisores y receptores pueden obtenerse balances de potencia para los sistemas de línea de fibra óptica optimizados, en términos de atenuación/dispersión y costes con respecto a las diversas aplicaciones. Sin embargo, para simplificar el desarrollo de los sistemas con compatibilidad transversal, conviene limitar el número de categorías de aplicaciones y los correspondientes conjuntos de especificaciones de interfaces ópticas para la normalización. Se contemplan tres amplias categorías de aplicación:

Intracentrales: Correspondiente a distancias de interconexiones inferiores a 2 km aproximadamente.
Intercentrales: A corta distancia, correspondiente a distancias de interconexión de 15 km aproximadamente.
Intercentrales: A larga distancia, correspondiente a distancias de interconexión de 40 km aproximadamente en la ventana de 1310 nm y de 80 km aproximadamente en la ventana de 1550 nm.
Longitudes de onda de funcionamiento
Para proporcionar flexibilidad en la implementación de sistemas con compatibilidad transversal y hacer posible una futura utilización de multiplexación por división en longitud de onda (WDM, wavelength-division multiplexing), conviene admitir una gama lo más amplia posible de longitudes de onda de funcionamiento del sistema. La especificación de las gamas de longitud de onda de funcionamiento es afectada por las siguientes consideraciones generales: Tipo de fibra, las características de la fuente, la gama de atenuación del sistema y la dispersión del trayecto óptico.
La gama de longitudes de onda de funcionamiento es la gama admisible máxima de longitudes de onda de la fuente. En esta gama, las longitudes de onda de la fuente pueden seleccionarse para diferentes degradaciones relacionadas con la fibra. El receptor debe tener la gama mínima de longitudes de onda de funcionamiento que corresponda a la gama máxima admisible de longitudes de onda de la fuente. Para las redes SDH que utilizan amplificadores de fibra óptica, podría ser necesario limitar la gama de longitudes de onda de funcionamiento.
Las regiones de longitud de onda que permiten el funcionamiento del sistema son
parcialmente determinadas por los valores de longitud de onda de corte de la fibra o del cable de fibra. Para las fibras G.652 y G.653 estos valores se han elegido de tal forma que permitan el funcionamiento monomodo del cable de fibra para longitudes de onda de 1270 nm y superiores, si bien algunas administraciones permiten valores tan bajos como 1260 nm. Para los cables de fibra G.654, se han aceptado los valores de longitud de onda de corte para el funcionamiento monomodo en 1530 nm y superior.
Las regiones de longitud de onda admisibles vienen definidas además por la atenuación de la fibra.
Si bien la atenuación por dispersión intrínseca disminuye normalmente al aumentar la longitud de onda, puede aparecer la absorción OH-iónica alrededor de 1385 nm y, en menor medida, alrededor de 1245 nm. Por consiguiente, estas crestas de absorción y la longitud de onda de corte definen una región de longitudes de onda centrada alrededor de 1310 nm.
Las fibras con dispersión no desplazada conformes a la Rec. UIT-T G.652 están optimizadas para su utilización en esta región de longitudes de onda. Para longitudes de onda mayores, la atenuación por flexión aparece para valores de 1600 nm o superiores y la absorción infrarroja aparece más allá de 1600 m.
Por consiguiente, estas atenuaciones y la cresta de absorción de vapor de agua que aparece a 1385 nm definen una segunda región de longitudes de onda de funcionamiento alrededor de 1550 nm. La Rec. UIT-T G.654 para fibras con corte desplazado se limita únicamente a esta región. Sin embargo, las fibras G.652 y las fibras con dispersión desplazada G.653 pueden utilizarse en esta región.
Transmisores
Los dispositivos transmisores son:
- Los diodos fotoemisores (LED, light emitting diode)
- Los láseres de modo multilongitudinal (MLM, multi-longitudinal mode)
- Los láseres de modo monolongitudinal (SLM, single-longitudinal mode).
Características Espectrales
- Para los LED y los láseres MLM, la anchura espectral viene especificada por el valor cuadrático medio (RMS, root-mean-square) máximo de la anchura en condiciones de funcionamiento normalizado.
- Para láseres SLM, la anchura espectral máxima viene especificada por la anchura total máxima de la cresta de la longitud de onda central, medida 20 dB por debajo de la amplitud máxima de la longitud de onda central en condiciones de funcionamiento normalizado. En el caso de redes de SDH que utilizan amplificadores ópticos, es necesario disponer de un transmisor con características espectrales apropiadas para alcanzar distancias objetivas que superen las definidas para aplicaciones de larga distancia.
Potencia inyectada media
La potencia inyectada media en el punto de referencia S es la potencia media de una secuencia de datos seudoaleatorios acoplada a la fibra mediante el transmisor. Se expresa como una gama para permitir una cierta optimización de los costes y tener en cuenta los márgenes de explotación en condiciones de funcionamiento normalizadas, las degradaciones del conector del transmisor, las tolerancias en las mediciones y los efectos de envejecimiento. Estos valores permiten determinar los valores de sensibilidad y el punto de sobrecarga para el receptor en el punto de referencia R.
El convenio adoptado para el nivel lógico óptico es el siguiente:
- La emisión de luz se representa por un "1" lógico.
- La ausencia de emisión se representa por un "0" lógico.
Receptor
El funcionamiento adecuado del sistema requiere la especificación de la sensibilidad mínima del receptor y del nivel de potencia de sobrecarga mínimo.
Consideraciones para potenciar el sistema
Para potenciar el sistema existen dos posibilidades:
- Puede ser conveniente potenciar el sistema del método plesiócrono existente al método de SDH (por ejemplo, pasar de un sistema a 139 264 kbit/s compatible con las especificaciones de la Rec. UIT-T G.955 a un sistema STM-1 basado en la presente Recomendación).
- Puede ser conveniente potenciar el sistema de un nivel de la SDH a otro (por ejemplo, de STM-1 a STM-4).
Arquitectura de las Redes de Transporte basada en SDH
Las funciones principales de las redes SDH las podemos integrar en dos grandes grupos:
- Transporte de la información entre 2 puntos de forma eficiente y segura.
- Gestión total de los servicios. (configuración, mantenimiento, evaluación de la performance, etc.).
Una red de transporte basada en la tecnología SDH puede descomponerse en redes de capa de transporte independientes con una asociación cliente servidor.
- Las capas de circuitos son las portadoras del servicio.
- Las capas de trayecto brindan la conexión entre nodos de red.
- Las capas de transmisión brindan soporte físico.
La arquitectura de la red de transporte estaba basada en los conceptos de estratificación y subdivisión dentro de cada capa.
La arquitectura de las redes SDH está definida por la Recomendación G.803, en esta recomendación se define un modelo tridimensional.
La capa de red son un conjunto de puntos de acceso similares y que pueden estar asociados para transferir información.
La función de adaptación es el proceso mediante el cual se adapta una información de capa para ser transportada por la red de la capa servidora. La adaptación intercapas cuenta con los siguientes procesos:
- Codificación
- Modificación de la velocidad
- Alineación
- Justificación
- Multiplexación
La supervisión de la conexión se realiza a través de:
Supervisión Intrínseca:
Las conexiones de capa de trayecto pueden supervisarse de forma indirecta utilizando los datos disponibles intrínsecamente de la sección múltiplex o las capas del servidor del trayecto de orden superior, y calculando el estado aproximado de la conexión de trayecto del cliente a partir de los datos disponibles.
Supervisión no intrusiva:
La conexión puede supervisarse directamente mediante la información de tara pertinente en la sección de regeneración, la sección múltiplex, el trayecto de orden superior o el trayecto de orden inferior, calculándose a continuación el estado aproximado de la conexión a partir de la diferencia entre los estados supervisados en cada extremo de la conexión.
Supervisión de Subcapa:
Las conexiones pueden supervisarse de manera directa sobrescribiendo alguna parte de la capacidad de tara del camino original al comienzo de la conexión. En el caso de la SDH, la tara se ha definido a esos efect os en la capas de trayectos de orden superior e inferior. Cuando se aplica una conexión en cascada de la SDH, este método de supervisión se conoce como supervisión de la conexión en cascada.
Técnicas para mejorar la disponibilidad en la Red de Transporte
Protección de la sección múltiplex SDH
Los eventos de fallos se detectan mediante la función de terminación de sección múltiplex (MST, Multiplex Section Termination) y la reconfiguración utiliza las funciones de conmutación de protección que se encuentran en la subcapa de protección de sección múltiplex. La reconfiguración resultante puede contemplar la conmutación de protección en elementos múltiples de la red SDH. La coordinación de esta conmutación en elementos múltiples de la red SDH se realiza mediante un protocolo de conmutación automática de protección (APS, Automatic Protection Switching).
Anillos de Protección SDH

MS-SP Ring (Multiplex Section-Shared Protection Ring):
Se emplea solo la mitad de la capacidad en cada sección de multiplexación para cursar tráfico. Máximo 16 nodos. Distancia máxima total de la estructura de 1200 km. Tiempos de conmutación inferiores a 50ms.
Ante un fallo:
– Los Nodos adyacentes detectan el fallo realizan una operación de Bridge&Switch.
– El resto de nodos realizan una operación de Full Pass-Through.
– En situación de conmutación el tráfico circula siempre pasando por todos los nodos del anillo MS-SPRING.
MS-DP Ring (Multiplex Section-Dedicated Protection Ring) :
Cada sentido de una conexión bidireccional emplea un camino distinto siguiendo un sentido del anillo. El sentido contrario sería el backup. Un inconveniente es que cada conexión bidireccional consume BW en todo el anillo. Máximo 16 nodos (por limitaciones en señalización).
Ring (Subnetwork Connection Protection Ring) :
Empleada en un anillo. Cada conexión unidireccional emplea ambos caminos en el anillo (es un 1+1). No tiene la limitación de 16 nodos. Soporta el fallo de un nodo.
Aspectos de gestión de los elementos de red de transporte en SDH
Las redes SDH actuales están construidas, básicamente, a partir de cuatro tipos distintos de equipos o elementos de red (ITU-T G.782): Regeneradores, Multiplexores Terminales, Multiplexores de Inserción y Extracción, y Distribuidores Multiplexores. Estos equipos pueden soportar una gran variedad de configuraciones en la red, incluso, un mismo equipo puede funcionar indistintamente en diversos modos, dependiendo de la funcionalidad requerida en el nodo donde se ubica. En la Figura 6 se muestra un diagrama de bloques de un elemento SDH genérico, sin considerar amplificadores o boosters opcionales.
Regeneradores intermedios o IR (Intermediate Regenerators)
Como su propio nombre indica regeneran la señal de reloj y la relación de amplitud de las señales digitales a su entrada, que han sido atenuadas y distorsionadas por la dispersión de la fibra óptica por la que viajan. Los regeneradores obtienen la señal de reloj a partir de la ristra de bits entrante.
Multiplexores terminales o TM (Terminal Multiplexers)
Es un elemento que se utiliza en un enlace punto a punto. Implementara únicamente la terminación de línea y la función de multiplexar o desmutiplexar varios tributarios en una línea STM-N. En el elemento genérico de la Figura 8, el TM STM-4 dispondría de una única interfaz agregada óptica STM-4 (con transmisión y recepción) y, dependiendo de la configuración, de varias interfaces tributarias eléctricas (1,5 Mbit/s, 2 Mbit/s, 34 Mbit/s, 45 Mbit/s, 140 Mbit/s, STM-1) u ópticas (STM-1).
Multiplexores de inserción y extracción o ADM (Add and Drop Multiplexers)
Se encargan de extraer o insertar señales tributarias plesiócronas o síncronas de cualquiera de las dos señales agregadas STM-N que recibe (una en cada sentido de transmisión), así como dejar paso a aquellas que se desee. Aporta la flexibilidad a la red SDH
Distribuidores multiplexores o DXC (Digital Cross-Connect)
Permiten la interconexión sin bloqueo de señales a un nivel igual o inferior, entre cualquiera de sus puertos de entrada y de salida. Los DXCs admiten señales de acceso, tanto plesiócronas como sícronas, en diversos niveles.
Velocidades SONET/SDH
Las señales de niveles más altos están formadas por la multiplexación de diversas señales de nivel 1 (STM-1), creando una familia de señales STM-N, donde la N indica el número de señales de nivel 1 que la componen. En la Tabla 1 se indican las denominaciones de las señales eléctricas y portadoras ópticas, así como sus velocidades y los puntos de coincidencia con los de SONET.
| Señal eléctrica | Portadora óptica | Velocidad binaria (Mbit/s) | Equivalencia SDH |
|---|---|---|---|
| STS-1 | OC-1 | 51,84 | STM-0 |
| STS-3 | OC-3 | 155,52 | STM-1 |
| STS-9 | OC-9 | 466,56 | - |
| STS-12 | OC-12 | 622,08 | STM-4 |
| STS-18 | OC-18 | 933,12 | - |
| STS-24 | OC-24 | 1.244,16 | - |
| STS-36 | OC-36 | 1.866,24 | - |
| STS-48 | OC-48 | 2.488,32 | STM-16 |
| STS-96 | OC-96 | 4.976,64 | - |
| STS-192 | OC-192 | 9.953,28 | STM-64 |
| STS-256 | OC-256 | 13.271,04 | - |
| STS-384 | OC-384 | 19.906,56 | - |
| STS-768 | OC-768 | 39.813,12 | STM-256 |
| STS-1536 | OC-1536 | 79.626,24 | - |
| STS-3072 | OC-3072 | 159.252,48 | - |
| SONET Optical Carrier Level | SONET Formato de trama | SDH Nivel y formato de trama | Ancho de banda de carga (kbit/s) | Velocidad de línea (kbit/s) |
|---|---|---|---|---|
| OC-1 | STS-1 | STM-0 | 50.112 | 51.840 |
| OC-3 | STS-3 | STM-1 | 150.336 | 155.520 |
| OC-12 | STS-12 | STM-4 | 601.344 | 622.080 |
| OC-24 | STS-24 | – | 1.202.688 | 1.244.160 |
| OC-48 | STS-48 | STM-16 | 2.405.376 | 2.488.320 |
| OC-192 | STS-192 | STM-64 | 9.621.504 | 9.953.280 |
| OC-768 | STS-768 | STM-256 | 38.486.016 | 39.813.120 |
| OC-3072 | STS-3072 | STM-1024 | 153.944.064 | 159.252.480 |
En la tabla anterior, el ancho de banda de carga es la velocidad de línea menos el ancho de banda de las líneas y de sección.
Hay que resaltar que la progresión de velocidad de datos comienza en 155 Mbit/s y aumenta en múltiplos de 4. La única excepción es OC-24, que está normalizado en ANSI T1.105, pero no es una velocidad SDH estándar de la ITU-T G.707. A veces se describen otras tasas como OC-9, OC-18, OC-36 y OC-96 y OC-1536, pero probablemente nunca han sido desplegados. Sin duda no son comunes y no son compatibles con las normas.
La siguiente velocidad de 160 GB/s OC-3072/STM-1024 no se ha normalizado todavía, debido al coste de transceptores de alta velocidad, al ser más baratos los múltiplex de longitudes de onda a 10 y 40 Gbit/s.
Ventajas y desventajas de SDH
La SDH presenta una serie de ventajas respecto a la jerarquía digital plesiócrona (PDH).
Algunas de estas ventajas son:
- El proceso de multiplexación es mucho más directo. La utilización de punteros permite una localización sencilla y rápida de las señales tributarias de la información.
- El procesamiento de la señal se lleva a cabo a nivel de STM-1. Las señales de velocidades superiores son síncronas entre sí y están en fase por ser generadas localmente por cada nodo de la red.
- Las tramas tributarias de las señales de línea pueden ser subdivididas para acomodar cargas plesiócronas, tráfico ATM o unidades de menor orden. Esto supone mezclar tráfico de distinto tipo dando lugar a redes flexibles.
- Compatibilidad eléctrica y óptica entre los equipos de los distintos proveedores gracias a los estándares internacionales sobre interfaces eléctricos y ópticos.
- Un STM1 tiene la capacidad de agrupar varios E1 y T1 de forma multiplexada, es decir, se universaliza las velocidades ocupando los VC correspondientes, la capacidad del STM1 es suficiente.
En cuanto a las desventajas tenemos que:
- Algunas redes PDH actuales presentan ya cierta flexibilidad y no son compatibles con SDH.
- Necesidad de sincronismo entre los nodos de la red SDH, se requiere que todos los servicios trabajen bajo una misma referencia de temporización.
- El principio de compatibilidad ha estado por encima de la optimización de ancho de banda. El número de Bytes destinados a la cabecera de sección es demasiado grande, lo que lleva a perder eficiencia.
Véase también
Referencias
- ↑ a b «jerarquía digital síncrona». Diccionario Español de Ingeniería (1.0 edición). Real Academia de Ingeniería de España. 2014. Consultado el 21 de mayo de 2014.
Enlaces externos
Estándares ITU relacionados con SDH: