Corte Suprema de los Estados Unidos
| Corte Suprema de los Estados Unidos | ||
|---|---|---|
| 'Supreme Court of the United States' | ||
![]() Sello de la Corte Suprema. | ||
|
Fachada del Palacio de la Corte Suprema de Justicia, con el lema de la corte: Equal justice under law (Igual justicia bajo la Ley). | ||
| Localización | ||
| País | Estados Unidos | |
| Municipio | Edificio de la Corte Suprema de Estados Unidos | |
| Localidad | Washington D. C. | |
| Coordenadas | 38°53′26″N 77°00′16″O / 38.890555555556, -77.004444444444 | |
| Información general | ||
| Sigla | SCOTUS | |
| Jurisdicción |
| |
| Tipo | Tribunal supremo | |
| Sede | Edificio de la Corte Suprema de los Estados Unidos, Washington D. C. | |
| Organización | ||
| Presidente | John G. Roberts, Jr. | |
| Composición | Véase Composición actual | |
| Depende de | poder judicial federal de los Estados Unidos | |
| Entidad superior | Universidad | |
| Historia | ||
| Fundación | 1789 | |
| www.supremecourt.gov | ||
La Corte Suprema o el Tribunal Supremo de los Estados Unidos[1] (en inglés, Supreme Court of the United States) es el tribunal federal que ostenta el máximo poder judicial en los Estados Unidos. Se trata de la cabeza del Poder Judicial Federal de los Estados Unidos.[2]
El tribunal se compone de un presidente (Chief Justice) y ocho jueces asociados (Associate Justices), que son nombrados por el presidente de los Estados Unidos y confirmados mediante el «consejo y consentimiento» del Senado de los Estados Unidos. Los jueces nombrados del tribunal sirven de por vida y sólo pueden ser destituidos por el Congreso mediante un proceso de impugnación (impeachment). Los jueces pueden renunciar a su cargo por voluntad propia. Ningún juez ha sido destituido de su cargo, aunque muchos se han retirado o renunciado.
El Tribunal Supremo es la única corte establecida por la Constitución de los Estados Unidos; todos los demás tribunales han sido creados por el Congreso. La Corte posee la facultad de revisión judicial y la facultad de declarar inconstitucionales leyes federales o estatales y actos de los poderes ejecutivos federal y estatales. Sus decisiones no pueden ser apeladas.
La Corte Suprema se reúne en Washington D. C. En ocasiones se hace referencia a ella por los acrónimos en inglés SCOTUS (por Supreme Court of the United States) y USSC (United States Supreme Court).
Composición
Número de miembros

Fila inferior, de izquierda a derecha: Sonia Sotomayor, Clarence Thomas, John Roberts, Samuel Alito y Elena Kagan. Fila superior, de izquierda a derecha: Amy Coney Barrett, Neil Gorsuch, Brett Kavanaugh y Ketanji Brown Jackson

La Constitución no especifica el número de miembros que debe tener la Corte Suprema. Es el Congreso el que tiene la facultad de fijar el número de jueces. Originalmente, el número total de jueces fue fijado en seis por la Ley Judicial (Judiciary Act) de 1789. Cuando el país creció geográficamente, el número de jueces aumentó. La Corte fue ampliada a siete miembros en 1807, a nueve en 1837 y a diez de 1863.
Por la Ley de Jueces de Circuito (Circuit Judges Act) de 1869, el número de jueces fue fijado otra vez en nueve (un juez presidente y ocho jueces asociados), composición que se ha mantenido desde entonces.
Nombramiento

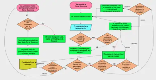
La atribución del nombramiento de sus miembros le corresponde al presidente de Estados Unidos. Como regla general, el presidente nombra a una persona que comparta sus ideales político-judiciales. Sin embargo, regularmente el presidente trata de buscar un candidato que sea aceptado tanto por liberales como por conservadores, ya que un candidato cuyos pensamientos sean considerados demasiado extremos pueden ser rechazados por el Senado.
En algunos casos, las decisiones de los jueces pueden ser lo opuesto a lo que el presidente esperaba de él cuando lo nominó. Un ejemplo de esto es el caso del juez presidente Earl Warren quien fue nominado por el presidente Dwight D. Eisenhower anticipando que sería un juez conservador. No obstante, durante la presidencia de Warren, se emitieron decisiones que fueron consideradas entre las más «liberales» (progresistas en el sentido estadounidense del término) de toda su historia.
El «consejo y consentimiento» del Senado es requerido para todos los nominados a la Corte Suprema. El proceso de confirmación regularmente atrae a un gran número de grupos activistas quienes hacen campaña en pro o en contra del nominado. El Comité de Asuntos Judiciales lleva a cabo las audiciones para examinar la calidad del nominado. Posteriormente, el pleno del Senado considera la nominación. Se requiere de mayoría simple para confirmar o rechazar al nominado. Doce nominados han sido explícitamente rechazados por el Senado. El más reciente fue en 1987, cuando el Senado rechazó a Robert Bork. En 1991, la nominación del juez Clarence Thomas fue casi rechazada debido a imputaciones de índole sexual, pero el nominado finalmente fue aprobado con una votación de 52 a 48.
En algunos casos, el Senado puede rechazar a un nominado al no votar por él. Por ejemplo, la minoría puede utilizar la técnica del «filibusterismo» (alargamiento del debate por varios días). Además, el presidente puede retirar un nombramiento si ve claramente que el nominado no será confirmado. Por ejemplo, el presidente George W. Bush retiró la nominación de Harriet Miers luego de críticas por parte de sectores republicanos.
Hasta la década de los ochenta, el proceso de confirmación de los nominados era relativamente corto, en alrededor de un mes se decidía si el nominado integraría la corte o no. Sin embargo, a partir de la presidencia de Ronald Reagan, el tiempo del proceso de confirmación se ha extendido. Se ha estimado que ello puede deberse a la percepción pública de que los jueces de la Corte Suprema tienen mucho poder.
El promedio de tiempo entre el surgimiento de una vacante en el Tribunal y su sustitución es de aproximadamente dos años. No obstante, hay períodos donde no han surgido vacantes por un largo tiempo. Por ejemplo, no hubo vacantes desde el nombramiento del juez Stephen Breyer en 1994 hasta que la jueza Sandra Day O'Connor anunció su retiro en el verano de 2005.
Los períodos de jurisprudencia de la Corte se designan coloquialmente por el nombre del juez presidente de turno. Por ejemplo, el Tribunal durante 1969-1986 se le conoce como la «Corte Burger» (por el nombre del juez presidente Warren Burger) y durante 1986 a 2005 se le conoce como la «Corte Rehnquist» (por el nombre del juez presidente William Rehnquist).
En el idioma inglés, el título oficial de un miembro de la Corte Suprema es justice, lo cual se traduce literalmente como justicia, mientras el término judge se traduce literalmente como «juez». Sin embargo, ese no es el título utilizado para los miembros de la Corte Suprema, pero comúnmente se llama en español «jueces» a los miembros del Corte Suprema y, ocasionalmente, «magistrados».
Tabla resumen de los jueces del Tribunal Supremo
| Retrato | Juez | Estado | Nombrado por | Edad | Inicio del mandato |
|---|---|---|---|---|---|
|
John G. Roberts, Jr. (Presidente de la Corte Suprema) |
Nueva York | George W. Bush |
70 años | 29 de septiembre de 2005 |
|
Clarence Thomas | Georgia | George H. W. Bush |
77 años | 23 de octubre de 1991 |
|
Samuel A. Alito, Jr. | Nueva Jersey | George W. Bush |
75 años | 31 de enero de 2006 |
|
Sonia M. Sotomayor | Nueva York | Barack Obama |
71 años | 6 de agosto de 2009 |
|
Elena Kagan | Nueva York | Barack Obama |
65 años | 7 de agosto de 2010 |
|
Neil M. Gorsuch | Colorado | Donald Trump |
58 años | 7 de abril de 2017 |
|
Brett M. Kavanaugh | Washington D. C. | Donald Trump |
59 años | 6 de octubre de 2018 |
|
Amy C. Barrett | Luisiana | Donald Trump |
53 años | 26 de octubre de 2020 |
|
Ketanji Brown Jackson | Washington D. C. | Joe Biden |
54 años | 30 de junio de 2022 |
Requisitos para ser miembro
La Constitución no cita explícitamente los requisitos necesarios para ser juez de la Corte. De hecho, no establece parámetros como la nacionalidad o la edad necesaria, como lo hace en el caso del poder legislativo y ejecutivo. Sin embargo, el presidente comúnmente preselecciona individuos que hayan tenido experiencia judicial previa ya sea a nivel estatal o federal. De los actuales nueve jueces en el tribunal, ocho ocuparon puestos jurídicos en el gobierno federal.
Los nominados a la Corte Suprema son evaluados por la American Bar Association y reciben una de tres evaluaciones finales: «muy cualificado», «cualificado» o «no cualificado». Esta evaluación no representa obligación alguna ni para el Senado ni para el presidente, aunque generalmente es tomada en consideración.
Otras funciones
Cada juez de la Corte Suprema es asignado a uno o dos de los circuitos judiciales federales. El juez presidente regularmente es asignado al Circuito del Distrito de Columbia y al Circuito Federal. Los demás jueces son asignados a los demás circuitos. Cuando un caso quiere ser llevado a la Corte Suprema, se debe registrar en el despacho del juez que tiene competencia sobre el circuito en donde surgió la apelación.
Decisiones
Las decisiones del Tribunal Supremo constituyen precedente (binding precedent) que obliga a todas las demás cortes a respetarlas. Además, sus fallos tienen la capacidad de derogar leyes.
Dos casos que han marcado la historia de los Estados Unidos han sido Brown contra Consejo de Educación (1954) y Roe contra Wade (1973, derogada en 2022). En Brown contra Consejo de Educación, la Corte Suprema estableció que la segregación en las escuelas públicas era inconstitucional. A partir de esa decisión, la segregación en cualquier sitio público pasó a ser igualmente inconstitucional. En Roe contra Wade, la Corte determinó que el derecho al aborto no podía ser negado a las mujeres, ya que existe un derecho a la privacidad en la constitución que protege a las mujeres y sus decisiones. Aún hoy, esta decisión resulta controvertida por algunos y los jueces de la Corte Scalia y Thomas, han expresado su opinión de que Roe fue una decisión errónea. Finalmente, la sentencia Roe contra Wade sería revertida el 24 de junio de 2022.
Los jueces oyen los argumentos de los diferentes casos y luego se reúnen para discutirlo entre ellos; cada juez del Tribunal tiene un voto en cada caso. Cuando hay por lo menos cinco jueces a favor de alguna decisión, esa pasa a ser la opinión de la Corte que representa el precedente final. El juez de mayor veteranía entre los cinco votantes tiene el privilegio de escoger cual de ellos escribirá la opinión del Tribunal. Si el juez presidente se encuentra entre la mayoría, el privilegio pasa a él.
Todo juez tiene derecho a escribir una explicación de su voto. Si su voto se encuentra entre la mayoría, el juez escribe una opinión concurrente. Si el juez votó en contra de la mayoría, escribe entonces una opinión disidente. Ténganse en cuenta que sólo la decisión de la mayoría representa un precedente legal.
Las opiniones del Tribunal sobre algún caso se publican algún tiempo después de que este fue visto. Cuando se llega a una decisión, generalmente se informa el número de jueces que votó a favor de la opinión del Tribunal. Por ejemplo, se dice que «El Tribunal en Roe contra Wade votó 7-2 a favor de la legalización del aborto». Es decir, siete jueces votaron a favor de la decisión y dos en contra.
Emplazamiento
El edificio de la corte suprema es el lugar de trabajo y sede del tribunal. Está localizada en la ciudad de Washington D. C. enfrente del lado Este del Capitolio.
Historia


Antes del establecimiento de una ciudad Distrito Federal, el gobierno de los Estados Unidos tenía su sede en la ciudad de Nueva York (Nueva York), donde la Corte Suprema tuvo su primera reunión, en el edificio Merchants Exchange, y también iban a Filadelfia, Pensilvania donde se reunían en la Casa Estatal de Pensilvania, ahora llamada Salón de Independencia.1
Luego que el gobierno federal se trasladó a la ciudad de Washington, la corte fue instituida en una pieza bajo del Capitolio. La corte se mantuvo dentro del Capitolio hasta el año 1935, con la excepción de los años 1812 hasta 1817, durante la invasión de los Británicos a Washington en la guerra anglo-estadounidense de 1812.
Con la expansión del Congreso, el tribunal se movió de cuarto en cuarto del capitolio, en ocasiones ocupando recámaras con otros tribunales del gobierno, al final moviéndose a la recámara vieja del Senado, como hoy se le llama. En 1929, el juez mayor (y expresidente) William Howard Taft pidió, con éxito, que la corte tuviera su propio edificio, para distanciarse del Congreso, como rama que es independiente del Gobierno.
El edificio Templo de la Justicia

El edificio fue diseñado por el arquitecto Cass Gilbert,[3] y es de cuatro pisos (92 pies). El primer bloque fue puesto el día 13 de octubre de 1932 y completado en 1935 tras haber invertido 9 740 000 dólares.2
El edificio fue diseñado en la escala de dar la importancia y dignidad a la Corte y rama judicial como iguales e independientes respecto al Gobierno de Los Estados Unidos de América, «como símbolo nacional de justicia y la alta esfera de actividad».
La fachada de la Corte Suprema está hecha con mármol procedente del estado de Vermont, y a los lados de mármol del estado de Georgia. El mármol en los espacios del interior es del estado de Alabama, El Salón interior principal, está decorado con mármol de España. Para las 24 columnas de enfrente «El señor Gilbert expresó que solamente quería mármol fino de las canteras de Siena, Italia». De hecho, felicitó al primer ministro italiano Benito Mussolini «por su ayuda en garantizar que las canteras de Siena no mandaran nada inferior al mármol original».3
Varios de los miembros de la Corte al tiempo de su inauguración sintieron que el edificio parecía inapropiado para su función. Otros observaron que los jueces parecían «nueve escarabajos en el Templo de Karnak».
La fachada oeste que da vista al Capitolio, y corresponde esencialmente al frontis del mismo, tiene el lema Equal Justice Under Law («Igualdad de Justicia bajo la Ley») y la fachada trasera (del lado este) tiene el lema Justice, the Guardian of Liberty («Justicia, el Guardián de la Libertad»).
El edificio contiene:
- El sótano: Centro de mantenimiento, un garaje y un cuarto para correos.
- El primer piso: Oficina de Información Pública, Oficina, Unidad de Publicaciones, Salón de exhibiciones, cafetería, tienda de recuerdos y oficinas de administraciones.
- El segundo piso: El Gran Salón, La corte, Sala de conferencias, y despachos para los jueces.
- El tercer piso: El despachos, la oficina del encargado de editar y publicar las decisiones del tribunal, la oficina legal y las oficinas de los asistentes de los jueces. El comedor y la sala de lectura de los jueces también están en esta planta.
- El cuarto piso: La Gran Biblioteca de la Corte.
- El quinto piso: Un gimnasio, incluyendo una cancha de baloncesto, referida, en broma, como la «Cancha más alta de la tierra». (juego de palabras: en inglés court puede significar «corte» o «cancha»)4
El edificio está bajo la jurisdicción del arquitecto del capitolio, pero mantiene su propio departamento de policía, diferente entidad que la policía del capitolio, creada en 1935, para vigilar el edificio y sus trabajadores. La corte tuvo un presupuesto anual de 16.7 millones de dólares en el año 2006.
Véase también
Portal:Derecho. Contenido relacionado con Derecho.- Caso Marbury contra Madison.
- Caso Dred Scott contra Sandford.
- Constitución de los Estados Unidos.
- Cortes de Apelaciones de los Estados Unidos.
- Cortes de Distrito de los Estados Unidos.
Referencias
- ↑ «Corte Suprema de Estados Unidos». www.usa.gov. Consultado el 22 de septiembre de 2022.
- ↑ «The Constitution of the United States: A Transcription». National Archives (en inglés). 4 de noviembre de 2015. Consultado el 15 de agosto de 2020.
- ↑ «Estudio del proyecto para el Edificio Woolworth, Nueva York». World Digital Library. 10 de diciembre de 1910. Consultado el 25 de julio de 2013.
Notas
Bibliografía
Artículos
- Fassassi, Idris (Août 2009). «L’exigence continue de légitimité sociale de la Cour suprême» [La exigencia continua de legitimidad social de la Corte Suprema]. Les Cahiers du Conseil constitutionnel (en francés) (Paris: Dalloz) (26). Consultado el 21 de mayo de 2012.
- Garro, Alejandro M. (mayo/Agosto de 1992). «Algunas reflexiones sobre la Corte Suprema de los Estados Unidos en su actual composición y el rol institucional de la Corte». Revista Española de Derecho Constitucional (Madrid: Centro de Estudios Políticos y Constitucionales) (35): 85-95.
- Lenoir, Noëlle (Noviembre de 1998). «Entretien avec Mmes. Sandra Day O'Connor et Ruth Bader Ginsburg , Membres de la Cour suprême des États-Unis». Les Cahiers du Conseil constitutionnel (en francés) (Paris: Dalloz) (5). Consultado el 22 de mayo de 2012.
- Powell, Lewis F., Jr. (Mar., 1989). «Capital Punishment» [Pena de Muerte]. Harvard Law Review (en francés) (Buffalo: The Harvard Law Review Association) 102 (5): 1035-1046. doi:10.2307/1341469.
- Vírgala Foruria, Eduardo (mayo/Agosto de 2001). «Control abstracto y recurso directo de inconstitucionalidad en los Estados Unidos». Revista Española de Derecho Constitucional (Madrid: Centro de Estudios Políticos y Constitucionales) (62): 77-124.
- Zoller, Élisabeth (Noviembre de 1998). «Présentation de la Cour suprême des États-Unis». Les Cahiers du Conseil constitutionnel (en francés) (Paris: Dalloz) (5). Consultado el 22 de mayo de 2012.
- Zoller, Élisabeth (junio de 2006). «Les revirements de jurisprudence de la Cour suprême des États-Unis» [Las revocaciones de jurisprudencia de la Corte Suprema de los Estados Unidos]. Les Cahiers du Conseil constitutionnel (en francés) (Paris: Dalloz) (20). Consultado el 21 de mayo de 2012.
- Zoller, Élisabeth (junio de 2007). «Le réalisme dans la jurisprudence constitutionnelle de la Cour suprême des États-Unis». Les Cahiers du Conseil constitutionnel (en francés) (Paris: Dalloz) (22). Consultado el 21 de mayo de 2012.
- Zoller, Élisabeth (2011). «Considérations sur les causes de la puissance de la Cour suprême des États-Unis et de sa retenue» [Consideraciones sobre las causas de la potencia de la Corte Suprema de los Estados Unidos y de su retención]. Les Nouveaux Cahiers du Conseil constitutionnel (en francés) (Paris: Dalloz) (33): 231-251. Consultado el 21 de mayo de 2012.
Libros
- Bickel, Alexander M. (1978). The Supreme Court and the Idea of Progress (en inglés). New Haven: Yale University Press. ISBN 978-0-300-02239-1.
- Bickel, Alexander M. (1986). The Least Dangerous Branch: The Supreme Court at the Bar of Politics (en inglés). New Haven: Yale University Press. ISBN 978-0-300-03299-4.
- Black, Charles L. (1960). The People and The Court (en inglés). Nueva York: MacMillan.
- Hall, Kermit L., ed. (2005). The Oxford Companion to the Supreme Court of the United States (en inglés) (Second Edition). Oxford: Oxford University Press. ISBN 978-0-19-517661-2.
- Hall, Kermit L.; Ely, James W., Junior, eds. (2009). The Oxford Guide to United States Supreme Court Decisions (en inglés) (Second Edition). Oxford: Oxford University Press. ISBN 978-0-19-537939-6.
- Hughes, Charles Evans (1946). La Suprema Corte de los Estados Unidos. México: Fondo de Cultura Económica.
- Rehnquist, William H. (2002). The Supreme Court [La Suprema Corte] (en inglés). Nueva York: Vintage Books. ISBN 978-0-375-70861-9.
- Tocqueville, Alexis de (2002). La democracia en América (2 volúmenes). Ciencia política. Madrid: Alianza Editorial.
Enlaces externos
Portal:Estados Unidos. Contenido relacionado con Estados Unidos.
Wikimedia Commons alberga una galería multimedia sobre Corte Suprema de los Estados Unidos.- (en inglés) Sitio Oficial de la Corte Suprema.
- (en inglés) The Supreme Court Historical Society.
- (en inglés) Findlaw.com; Búsqueda de decisiones de la Corte.



.jpg)


.jpg)


