Ministerio de Transformación Digital
| Ministerio de Transformación Digital y Función Pública | ||||
|---|---|---|---|---|
![]() Logotipo del Ministerio | ||||
| Localización | ||||
| País |
| |||
| Información general | ||||
| Tipo | Ministerio | |||
| Sede |
Calle del Mármol 2 28005 Madrid | |||
| Organización | ||||
| Ministro | Óscar López Águeda | |||
| Dependencias |
Secretaría de Estado de Digitalización e Inteligencia Artificial Secretaría de Estado de Telecomunicaciones e Infraestructuras Digitales Secretaría de Estado de Función Pública | |||
| Empleados | 2695 (31 de diciembre de 2024)[1] | |||
| Presupuesto | 7498,4 millones de € (2024)[2] | |||
| Historia | ||||
| Fundación | 20 de noviembre de 2023 (1 años) | |||
| Sucesión | ||||
| ||||
| Notas | ||||
|
Denominaciones • Ministerio de Transformación Digital (2023)
• Ministerio para la Transformación Digital y de la Función Pública (2023-) | ||||
| Sitio web oficial | ||||
El Ministerio para la Transformación Digital y de la Función Pública de España es el departamento de la Administración General del Estado al que le corresponde la propuesta, coordinación y ejecución de la política del Gobierno de la Nación en materia de telecomunicaciones, sociedad de la información, transformación digital y el desarrollo y fomento de la inteligencia artificial.[3] Asimismo corresponde al Departamento la propuesta y ejecución de la política del Gobierno de la Nación en materia de administración pública, función pública y gobernanza pública.[3]
Desde septiembre de 2024, su titular es el político Óscar López Águeda, que anteriormente ejerció como director del Gabinete de la Presidencia del Gobierno.[4]
Historia
El Ministerio se creó en noviembre de 2023, siendo uno de los nuevos departamentos que compondrían el tercer Gobierno de Pedro Sánchez.[5] Nació tras desgajar del Ministerio de Asuntos Económicos y Transformación Digital el área de la transformación digital, que por aquel entonces estaba formada por dos secretarías de Estado: de Telecomunicaciones e Infraestructuras Digitales y de Digitalización e Inteligencia Artificial.[6] Completaban este ámbito la Secretaría General de Administración Digital, el INCIBE, la AESIA, y las empresas públicas Red.es y Sociedad Estatal de Microelectrónica y Semiconductores (SEMyS), esta última transformada en 2024 en la Sociedad Española para la Transformación Tecnológica (SETT).[7]
Un mes después de su fundación, el Departamento asumió las competencias en materia de función pública que hasta entonces tenía el Ministerio de Hacienda y Función Pública, renombrándose como «Ministerio para la Transformación Digital y de la Función Pública».[8][9] De este heredó la Secretaría de Estado de Función Pública, con sus direcciones generales y organismos.
Establecida su estructura definitiva por Real Decreto 2010/2024, de 27 de febrero, a los anteriores órganos se le añadieron la Dirección General del Dato y la Dirección General de Planificación Estratégica en Tecnologías Digitales Avanzadas y Nueva Economía de la Lengua, que reemplazaron a la Oficina del Dato y al Comisionado especial para la Alianza por la Nueva Economía de la Lengua, respectivamente.[3]
A finales de 2024 se reorganizó el Departamento, transformando la Secretaría General de Administración Digital en una agencia estatal e intercambiando competencias entre las dos secretarías de estado digitales, asumiendo la Secretaría de Estado de Digitalización e Inteligencia Artificial la política sobre la industria audiovisual y perdiendo en favor de la Secretaría de Estado de Telecomunicaciones e Infraestructuras Digitales las competencias sobre seguridad digital y ciberseguridad.[10] Asimismo, se suprimió la Dirección General de Planificación Estratégica en Tecnologías Digitales Avanzadas y Nueva Economía de la Lengua y se dividió en dos la Dirección General de Digitalización e Inteligencia Artificial.[10]
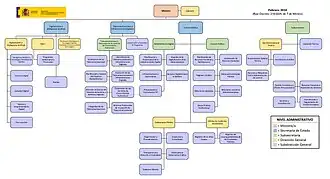
Estructura
.jpg)
El Ministerio para la Transformación Digital y de la Función Pública, bajo la superior dirección del ministro, se estructura a través de los órganos superiores y directivos siguientes:[3]
- La Secretaría de Estado de Digitalización e Inteligencia Artificial.
- La Dirección General de Ordenación de los Servicios de Digitalización y de Comunicación Audiovisual.
- La Dirección General de Inteligencia Artificial.
- La Dirección General del Dato.
- La Subdirección General de Ayudas.
- La Secretaría de Estado de Telecomunicaciones e Infraestructuras Digitales.
- La Secretaría General de Telecomunicaciones, Infraestructuras Digitales y Seguridad Digital, con rango de Subsecretaría.
- La Subdirección General de Coordinación y Ejecución de Programas.
- La Secretaría de Estado de Función Pública.
- La Dirección General de la Función Pública, con rango de Subsecretaría.
- La Dirección General de Gobernanza Pública.
- La Oficina de Conflictos de Intereses, con rango de Dirección General.
- La Subsecretaría para la Transformación Digital y de la Función Pública.
- La Secretaría General Técnica.
- La Subdirección General de Gestión Económica y Oficina Presupuestaria.
- La Subdirección General de Recursos Humanos e Inspección de Servicios.
- La Subdirección General de Servicios y Coordinación.
- La Subdirección General de Coordinación y Seguimiento de Fondos Europeos.
Adscripciones
- La entidad pública empresarial Red.es.
- El Instituto Nacional de Ciberseguridad (INCIBE).
- La Agencia Española de Supervisión de la Inteligencia Artificial (AESIA).
- La Mutualidad General de Funcionarios Civiles del Estado (MUFACE).
- El Instituto Nacional de Administración Pública (INAP).
- La Sociedad Española para la Transformación Tecnológica (SETT).
- La Agencia Estatal de Administración Digital (AEAD).
Además, la autoridad administrativa independiente Consejo de Transparencia y Buen Gobierno (CTBG), se relaciona con el Gobierno a través de este Departamento.
Consejo Consultivo para la Transformación Digital
El 1 de octubre de 2020 se creó el Consejo Consultivo para la Transformación Digital, un órgano responsable de asesorar al Ministerio competente en el diseño de la propuesta de las políticas del Gobierno en materia de transformación digital, en particular, en los ámbitos de las telecomunicaciones, las infraestructuras digitales, el despliegue de redes y servicios de comunicaciones electrónicas para garantizar la conectividad digital de los ciudadanos y empresas, los servicios de comunicación audiovisual, la digitalización de la economía, la Administración y la ciudadanía y el fomento y regulación de los servicios digitales y de la economía y sociedad digitales.[11]
Forman parte de este consejo el titular del Ministerio, que ejerce la presidencia, los titulares de las secretarías de estado de Telecomunicaciones e Infraestructuras Digitales (vicepresidencia primera) y de Digitalización e Inteligencia Artificial (vicepresidencia segunda), el titular de la Subdirección General de Ordenación de las Telecomunicaciones o un funcionario de esta (secretaría) y más de setenta vocales, principalmente de organizaciones y asociaciones del sector.[11]
Empleo público
De acuerdo al Boletín Estadístico del Personal al servicio de las Administraciones Públicas, realizado por el Ministerio para la Transformación Digital y de la Función Pública, a 1 de enero de 2025 había los siguientes empleados públicos:[13]
| Administración | Personal funcionario de carrera | Personal laboral | Otros | Total |
|---|---|---|---|---|
| Estado | 421 142 | 82 497 | 35 618 | 539 257 |
| Comunidades Autónomas | 988 712 | 252 422 | 662 107 | 1 903 241 |
| Administración Local | 224 656 | 275 507 | 94 771 | 594 934 |
| Total | 1 634 510 | 610 426 | 792 496 | 3 037 432 |
Sede
La sede central del Ministerio se encuentra en la ciudad de Madrid. En concreto, los principales órganos del Departamento —despacho del ministro y Subsecretaría— se encuentran alojados en la Torre del Complejo Cuzco (Paseo de la Castellana 162), un complejo gubernamental que comparte con el Ministerio de Economía, Comercio y Empresa, el Ministerio de Industria y Turismo, el Ministerio de Ciencia, Innovación y Universidades y algunos servicios del Ministerio para la Transición Ecológica y el Reto Demográfico.[14]

Sin embargo, el grueso del personal del Ministerio está destinado en las secretarías de estado, que están repartidas por dos edificios. Las dos secretarías de estado responsables de los temas tecnológicos —telecomunicaciones, inteligencia artificial, digitalización, etc— y sus servicios se ubican en la Calle del Poeta Joan Maragall n.º 41, compartiendo espacio con la Secretaría de Estado de Turismo del Ministerio de Industria. Por su parte, la Secretaría de Estado de Función Pública se mantiene en su sede tradicional, el Palacio de Adanero.
Cabe destacar que está previsto el traslado de todos los órganos centrales a una sede conjunta, ubicada en el parque empresarial Río 55 de Madrid, en la calle del Mármol 2.[15]
Otras
En cuanto a los organismos y empresas públicas de este Departamento, la mayoría de ellos tienen sedes propias en la Comunidad de Madrid, salvo dos excepciones: el Instituto Nacional de Ciberseguridad, que se encuentra en la ciudad de León (Castilla y León),[16] y la Agencia Española de Supervisión de la Inteligencia Artificial, ubicada en La Coruña (Galicia).[17]
Por último, el Ministerio de Transformación Digital y Función Pública cuenta con una gran implantación territorial, gracias a las Jefaturas Provinciales de Inspección de las Telecomunicaciones, presentes en todas las capitales de provincia.
Titulares
| Imagen | Nombre | Mandato | Partido | Presidente del Gobierno | Monarca | Ref. | ||||
|---|---|---|---|---|---|---|---|---|---|---|
| Nombramiento | Cese | Duración | ||||||||
|
José Luis Escrivá (n. 1960) |
21 de noviembre de 2023 | 6 de septiembre de 2024 | 290 días | Independiente | Pedro Sánchez![]() (2018-presente) |
Felipe VI ![]() (2014-presente) |
[18] | ||
|
Óscar López Águeda (n. 1973) |
6 de septiembre de 2024 | En el cargo | 362 días | PSOE | [19] | ||||
Presupuesto
De acuerdo con los presupuestos del año 2023, prorrogados para el ejercicio 2024, el Departamento para la Transformación Digital y de la Función Pública tiene un presupuesto total consolidado de 7498,4 millones de euros.[2]
En su presupuesto ordinario, el Ministerio cuenta con 2440 millones de euros, correspondiéndose el grueso de este presupuesto con las partidas presupuestarias destinadas a financiar las prestaciones de la Mutualidad General de Funcionarios Civiles del Estado (unos 2000 millones).[2] En lo referente a las competencias digitales, estas tienen un presupuesto aproximado de 324 millones de euros.[2]
Al presupuesto ordinario del Departamento hay que añadir más de 5000 millones de euros de fondos europeos destinados a financiar asuntos del ámbito de la digitalización y la I+D+i. En este aspecto destacan, por los fondos destinados, el Programa 46OE «C15.I05 Despliegue de infraestructuras digitales transfronterizas. I+D+i+Digitalización», dotado con 1350 millones, y el Programa 46MC «C13.I03 Digitalización e Innovación I. I+D+i+Digitalización», con 1322 millones.[2]
Auditoría
Las cuentas del Ministerio, así como de sus organismos adscritos, son auditadas de forma interna por la Intervención General de la Administración del Estado (IGAE), a través de una Intervención Delegada en el propio Departamento. De forma externa, es el Tribunal de Cuentas el responsable de auditar el gasto.
Lista de Secretarios de Estado
- María Teresa Ledo Turiel (Digitalización e Inteligencia Artificial, 2024- ).
- Clara Mapelli Marchena (Función Pública, 2024- )
Lista de subsecretarios
| Nombre | Cuerpo de funcionarios | Fecha de nombramiento |
|---|---|---|
| Iria Álvarez Besteiro | Cuerpo de Técnicos Comerciales y Economistas del Estado | 9 de enero de 2024 |
| Consuelo Sánchez Naranjo | Cuerpo Superior de Administradores Civiles del Estado | 28 de noviembre de 2024 |
Véase también
- Transformación digital en España
- Administración electrónica en España
- Orden Civil del Mérito de Telecomunicaciones y de la Sociedad de la Información
- Ministerio de Energía, Turismo y Agenda Digital
- Ministerio de Comunicaciones (1931-1939)
- Consejo Asesor de Inteligencia Artificial
Referencias
- ↑ Intervención General de la Administración del Estado (2024). «Personal al servicio del Sector Público Estatal». www.igae.pap.hacienda.gob.es. Consultado el 6 de julio de 2025.
- ↑ a b c d e «PGE 2023, prorrogados para 2024 - Sección 33. Ministerio para la Transformación Digital y de la Función Pública».
- ↑ a b c d Ministerio para la Transformación Digital y de la Función Pública (28 de febrero de 2024). «Real Decreto 210/2024, de 27 de febrero, por el que se establece la estructura orgánica básica del Ministerio para la Transformación Digital y de la Función Pública.». www.boe.es. Consultado el 28 de febrero de 2024.
- ↑ Lerma, Guillermo (4 de septiembre de 2024). «Óscar López sustituirá a Escrivá al frente del Ministerio de Transformación Digital y de la Función Pública». Cadena SER. Consultado el 6 de septiembre de 2024.
- ↑ Press, Europa (20 de noviembre de 2023). «Sánchez refuerza el ala económica del Gobierno, con cuatro vicepresidentas y dos nuevos ministerios». www.europapress.es. Consultado el 31 de diciembre de 2023.
- ↑ Presidencia del Gobierno (21 de noviembre de 2023). «Real Decreto 829/2023, de 20 de noviembre, por el que se reestructuran los departamentos ministeriales.». www.boe.es. Consultado el 31 de diciembre de 2023.
- ↑ «El Gobierno impulsa la creación de la 'SEPI digital', que nacerá de la transformación de la SEMyS». La Vanguardia. 5 de marzo de 2024. Consultado el 6 de marzo de 2024.
- ↑ «José Luis Escrivá asume en su Ministerio la Secretaría de Estado de Función Pública | Onda Cero Radio». www.ondacero.es. 29 de diciembre de 2023. Consultado el 29 de diciembre de 2023.
- ↑ «Sánchez une Función Pública y Transformación Digital en un único ministerio, con Escrivá al frente». El Español. 29 de diciembre de 2023. Consultado el 31 de diciembre de 2023.
- ↑ a b Ministerio para la Transformación Digital y de la Función Pública (29 de noviembre de 2024), Real Decreto 1185/2024, de 28 de noviembre, por el que se modifican el Real Decreto 210/2024, de 27 de febrero, por el que se desarrolla la estructura orgánica básica del Ministerio para la Transformación Digital y de la Función Pública, y el Real Decreto 1009/2023, de 5 de diciembre, por el que se establece la estructura orgánica básica de los departamentos ministeriales (Real Decreto 1185/2024), pp. 160669-160691, consultado el 29 de noviembre de 2024.
- ↑ a b «Orden ETD/920/2020, de 28 de septiembre, por la que se crea y regula el Consejo Consultivo para la Transformación Digital.». boe.es. Consultado el 3 de octubre de 2020.
- ↑ «Real Decreto 682/2021, de 3 de agosto, por el que se desarrolla la estructura orgánica básica del Ministerio de Hacienda y Función Pública y se modifica el Real Decreto 139/2020, de 28 de enero, por el que se establece la estructura orgánica básica de los departamentos ministeriales.». boe.es. Consultado el 6 de noviembre de 2021.
- ↑ Ministerio para la Transformación Digital y de la Función Pública (Enero 2025). «Boletín estadístico del personal al servicio de las Administraciones Públicas». p. 8.
- ↑ «El complejo 'Cuzco', donde se concentran algunos de los Ministerios en Madrid, recibirá 54 millones para mejorar su eficiencia energética». El Periódico de la Energía. 5 de julio de 2019. Consultado el 13 de marzo de 2023.
- ↑ «Escrivá prepara una nueva Ley de Ciberseguridad y cambia la sede de su ministerio a Madrid Río». ELMUNDO. 29 de enero de 2024. Consultado el 19 de agosto de 2024.
- ↑ León, Diario de Castilla y (16 de junio de 2022). «El Incibe, oportunidad perdida de progreso y descentralización». Diario de Castilla y León. Consultado el 7 de marzo de 2024.
- ↑ Valdivieso, Rafael Troyano (18 de diciembre de 2023). «El Supremo ratifica para La Coruña para sede de la Agencia de la Inteligencia Artificial y desestima la protesta de Granada». cadena SER. Consultado el 7 de marzo de 2024.
- ↑ Jiménez, Santiago Millán Alonso, Marimar (20 de noviembre de 2023). «Escrivá dirigirá el nuevo Ministerio de Transformación Digital, en plena ebullición de las telecos». Cinco Días. Consultado el 22 de noviembre de 2023.
- ↑ CABALLERO, ÁLVARO (4 de septiembre de 2024). «Óscar López, un ministro del núcleo duro de Sánchez y pata negra del PSOE al frente de Transformación Digital». RTVE.es. Consultado el 6 de septiembre de 2024.
Notas
Enlaces externos
Wikimedia Commons alberga una categoría multimedia sobre Ministerio de Transformación Digital.

.jpg)
.jpg)
.jpg)
.png)