Sistema de doble etapa
El sistema frigorífico de doble etapa consiste en forzar la circulación del gas refrigerante por dos etapas, denominadas de alta y baja presión por el interior de un compresor especial denominado compresor de doble etapa. Este artificio es necesario a fin de alcanzar menores temperaturas de evaporación con un solo compresor sin aumentar su relación de compresión.
Introducción
El sistema de doble etapa cumple, primeramente, con la filosofía de los sistemas de compresión múltiple la cual radica en aligerar el trabajo de compresión de los compresores mecánicos a fin de obtener una mejor eficiencia volumétrica. Por su parte, cumple con otra premisa la cual es disminuir considerablemente la temperatura de descarga –registrada en la etapa de alta- mientras las disminuidas relaciones de compresión parciales lo hacen un sistema preferente por sobre otros que utilizan más de un compresor para similar tarea a igual capacidad frigorífica. De esto se desprende que es un sistema de alta eficiencia energética.
Descripción
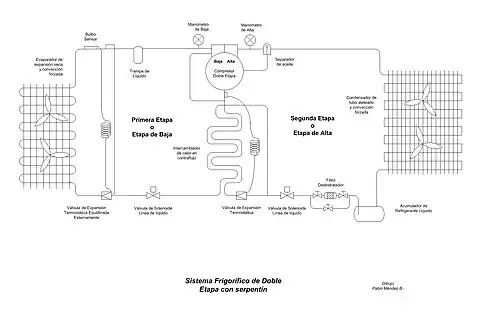
El sistema de doble etapa está diseñado para alcanzar bajas temperaturas las cuales, con un sistema de una etapa requerirían elevadas relaciones de compresión, cercanas a valores de 9.
Para dicho cometido los gases ya comprimidos de la primera etapa -etapa de baja- se mezclarán con los gases provenientes de la vaporización de parte del flujo másico de refrigerante condensado el cual se evapora mediante una válvula de expansión termostática. A este flujo ya vaporizado se le denomina flujo másico intermedio. Ambos flujos de vapor ingresan a menor temperatura y mayor caudal a la segunda etapa o etapa de alta de compresión.
El mencionado vapor de refrigerante vaporizado por la VET circula por el interior de un serpentín de doble tubo a contraflujo el cual opera como intercambiador de calor a fin de enfriar en refrigerante condensado, generando el subenfriamiento del sistema frigorífico. Obviamente este subenfriamiento nunca puede llevar a la temperatura intermedia.
A la entrada de él o los evaporadores se evapora el líquido refrigerante mediante una válvula de expansión para llevar a cabo el fenómeno de refrigeración a baja temperatura. Luego ingresa, después de un determinado sobrecalentamiento (generalmente 5 a 10°F), el vapor sobrecalentado a la succión del compresor de doble etapa.


Véase también
- Refrigeración por compresión
- Sistemas de compresión múltiple
- Sistema de una etapa
- Eficiencia volumétrica