Teorema de Taylor

La función exponencial (línea roja continua) y su aproximación mediante un polinomio de Taylor alrededor del origen de coordenadas (línea verde discontinua)

En cálculo diferencial, el teorema de Taylor, recibe su nombre del matemático británico, Brook Taylor, quien lo enunció con mayor generalidad en 1712, aunque previamente James Gregory lo había descubierto en 1671.[1]​ Este teorema permite obtener aproximaciones polinómicas de una función en un entorno de cierto punto en el que la función sea diferenciable. Además el teorema permite acotar el error obtenido mediante dicha estimación.

Caso de una variable

Enunciado del teorema

La versión más básica del teorema es como sigue:

Teorema de Taylor.[2][3][4]​ Sea y sea una función diferenciable veces en el punto . Entonces existe una función tal que

(1)

con . Esta es la llamada forma de Peano del resto.


Brook Taylor

El polinomio que aparece en el teorema de Taylor,

se denomina polinomio de Taylor de orden de la función en el punto . El polinomio de Taylor es el único polinomio que «mejor aproxima la función en forma asintótica», en el sentido de que si existe una función y un polinomio de orden tal que

entonces . El teorema de Taylor describe el comportamiento asintótico del término del resto

el cual es el error de aproximación cuando se aproxima f con su polinomio de Taylor. Utilizando la notación o el teorema de Taylor se puede expresar de la siguiente forma:

Fórmulas explícitas para el resto

Existen diferentes formas de expresar que se mencionan a continuación:

Forma de valor medio del resto. Sea , diferenciable veces en el intervalo abierto con continua en el intervalo cerrado entre y . Entonces

(2a)

para algún número real entre y . Esta es la forma de Lagrange[5]​ del resto. Similarmente,

(2b)

para algún número real entre y . Esta es la forma de Cauchy[6]​ del resto.

Usualmente, esta refinación del teorema de Taylor, se demuestra con el teorema del valor medio, de ahí su nombre. También se pueden hallar expresiones similares. Por ejemplo, si es continua en el intervalo cerrado y diferenciable con derivadas no nulas en el intervalo abierto entre y , entonces

para algún número entre y . Esta versión generaliza las formas de Lagrange y Cauchy del resto, que son tomadas como casos especiales, y se demuestran usando el teorema del valor medio de Cauchy.

En el caso de la forma integral del resto, se requieren conceptos de la teoría integral de Lebesgue para una generalidad completa. Sin embargo, se mantiene el concepto que provee la integral de Riemann donde la derivada -ésima de es continua en el intervalo cerrado .

Forma integral del resto.[7]​ Sea , continua absolutamente en el intervalo cerrado entre y . Entonces

(3)

Debido a la continuidad absoluta de en el intervalo cerrado entre y su derivada existe como una función , y el resultado puede probarse con un cálculo formal usando el teorema fundamental del cálculo e integración por partes.

Para algunas funciones , se puede probar que el resto, , se aproxima a cero cuando se acerca al infinito; dichas funciones pueden ser expresadas como series de Taylor en un entorno reducido alrededor de un punto y son denominadas funciones analíticas.

El teorema de Taylor con expresado de la segunda forma es también válido si la función tiene números complejos o valores vectoriales. Además existe una variación del teorema de Taylor para funciones con múltiples variables.

Acotación del resto

Suele ser muy útil en la práctica acotar el término del resto de la aproximación de Taylor, en lugar de tener la fórmula exacta de este. Suponiendo que es continuamente diferenciable veces en un intervalo que contiene a . Suponemos que hay constantes y tal que

en el intervalo . Entonces el término del resto satisface la desigualdad[8]

Si , y similarmente si . Esta es una consecuencia simple de la forma de Lagrange del resto. En particular, si

sobre un intervalo con algún , entonces

para todo . A la segunda desigualdad se la llama acotación uniforme, porque permanece uniformemente para todo x sobre el intervalo .

Ejemplo

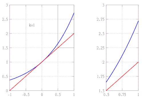
Aproximación de ex (azul) por su polinomio de Taylor Pk de orden k = 1, …, 7 centrado en x = 0 (rojo)

Suponiendo que se desea aproximar la función en el intervalo con un error no mayor a . Este ejemplo necesita que se conozcan las siguientes propiedades de la función exponencial:

(*)

De estas propiedades se tiene que para todo , y en particular, . Entonces el polinomio de Taylor de orden de en y su resto bajo la forma de Lagrange son:

donde es algún número entre y . Ya que es creciente (*), podemos usar simplemente que para para acotar el resto sobre el subintervalo . Para obtener una cota superior para el resto en , usamos la propiedad para para acotar

usando la expansión de Taylor de segundo orden. Entonces resolvemos para deducir que

simplemente maximizando el numerador y minimizando el denominador. Combinando estas acotaciones para vemos que

así se alcanza la precisión requerida, donde

(ver factorial o calcular manualmente los valores 9!=362 880 y 10!=3 628 800). Como conclusión, el teorema de Taylor permite la aproximación

Luego, esta aproximación nos da la expresión decimal e ≈ 2,71828, correcta hasta cinco dígitos decimales.

Demostración

Sea[9]

donde, como dice en el enunciado del teorema de Taylor,

Es suficiente mostrar que

La demostración de (1) se basa en la aplicación repetida de la regla de L'Hôpital. Se observa que, para cada , . De aquí que cada una de las primeras derivadas del numerador en se anula en , y lo mismo sucede con el denominador. También, ya que la condición de que la función sea veces diferenciable en un punto requiere diferenciabilidad de orden en un entorno de dicho punto (esto es así, porque la diferenciabilidad requiere una función definida en un entorno del punto), el numerador y sus derivadas son diferenciables en un entorno de . Claramente, el denominador también satisface dicha condición, y adicionalmente, no se anula a menos que , por lo tanto se satisfacen todas las condiciones para la regla de L'Hôpital, y así se justifica su utilización. Por lo tanto,

donde queda la anteúltima igualdad por la definición de la derivada en .

Obtención de la forma de valor medio del resto

Sea una función real, continua sobre un intervalo cerrado entre y y diferenciable con derivadas no nulas sobre el intervalo abierto entre y , y la función que se define como

Entonces, por el teorema del valor medio de Cauchy,

para algún sobre el intervalo abierto entre y . Se observa que el numerador es exactamente el resto del polinomio de Taylor para . Calculando

reemplazando en y reorganizando los términos para hallar que

Esta es la forma del término que mencionamos como «resto», después enunciamos el teorema de Taylor con el resto bajo la forma del valor medio. La forma de Lagrange del resto puede obtenerse haciendo y la forma de Cauchy haciendo .

Observación. Usando este método también se puede recurrir a la forma integral del resto haciendo

pero los requerimientos de necesitados para usar el teorema del valor medio son más fuertes, si se tiene el objetivo de probar el caso en que es únicamente continua absolutamente. Sin embargo, si se usa la integral de Riemann en vez de la integral de Lebesgue, los requerimientos no pueden ser tan débiles.

Obtención de la forma integral del resto

Debido a la continuidad absoluta de sobre el intervalo cerrado entre y su derivada existe como una función , y se usa el teorema fundamental del cálculo y la integración por partes. Esta misma demostración se aplica para la integral de Riemann teniendo en cuenta que es continua sobre el intervalo cerrado y diferenciable sobre el intervalo abierto entre y , y esto permite llegar al mismo resultado que cuando se utilizó el teorema del valor medio.

El teorema fundamental del cálculo dice que

A partir de aquí se usa la integración por partes y se usa una vez más el teorema fundamental del cálculo para ver que

que es exactamente el teorema de Taylor con resto en la forma integral para el caso . La enunciación general se demuestra usando la inducción. Suponiendo que

Integrando el término del resto por partes se llega a que

Substituyendo esto en la fórmula se muestra que si se tiene para el valor , debe obtenerse también para el valor . Por lo tanto, ya que se tiene para , se tiene para cualquier valor entero positivo .

Caso de varias variables

El teorema de Taylor anterior (1) puede generalizarse al caso de varias variables como se explica a continuación. Sea una bola en centrada en , y una función real definida sobre la clausura cuyas derivadas parciales hasta de orden son todas continuas en cada punto de la bola. El teorema de Taylor establece que para cualquier :

,

donde la suma se extiende sobre los multi-índices α (esta fórmula usa la notación multi-índice). El resto satisface la desigualdad:

para todo con . Tal como sucede en el caso de una variable, el resto puede expresarse explícitamente en términos de derivadas superiores (véase la demostración para los detalles).

Demostración

Para demostrar el teorema de Taylor para el caso multidimensional, considérese un función o campo escalar, que suponemos continuo y, para simplificar lo expuesto (aunque una generalización es trivial), de clase . Sea una función vectorial que va de , y definámosla como (de ahora en adelante, se omitirán las flechas de los vectores). Pongamos Ahora hagamos y recordemos que . Notemos ahora que:

Ahora, derivando sucesivas veces, encontramos que podemos poner de forma muy cómoda:

donde el producto escalar del vector con el gradiente

representa la derivada direccional, y el exponente sobre ella es entendido como las sucesivas veces que la hacemos sobre la función; es decir, hacemos la derivada direccional veces. Ahora, empleando el teorema de Taylor para una variable real, expandimos en su serie de McLaurin:

y haciendo t=1 y sustituyendo las derivadas por las expresiones antes hallada se evidencia que:

Obsérvese que el primer término aparece el gradiente y en el segundo la matriz hessiana, pero escrito con esta notación particular que resulta más cómoda y compacta. La expresión obtenida es equivalente a la expresada más arriba mediante la notación multiíndice.

Conjunto de operadores fraccionales

El cálculo fraccional de conjuntos (Fractional Calculus of Sets (FCS)), mencionado por primera vez en el artículo titulado "Sets of Fractional Operators and Numerical Estimation of the Order of Convergence of a Family of Fractional Fixed-Point Methods",[10]​ es una metodología derivada del cálculo fraccional.[11]​ El concepto principal detrás del FCS es la caracterización de los elementos del cálculo fraccional utilizando conjuntos debido a la gran cantidad de operadores fraccionales disponibles.[12][13][14]​ Esta metodología se originó a partir del desarrollo del método de Newton-Raphson fraccional [15]​ y trabajos relacionados posteriores.[16][17][18]

Ilustración de algunas líneas generadas por el método de Newton–Raphson fraccional para la misma condición inicial pero con diferentes órdenes del operador fraccional implementado. Fuente: Applied Mathematics and Computation

El cálculo fraccional, una rama de las matemáticas que trata con derivadas de orden no entero, surgió casi simultáneamente con el cálculo tradicional. Esta emergencia fue en parte debido a la notación de Leibniz para derivadas de orden entero: . Gracias a esta notación, L'Hopital pudo preguntar en una carta a Leibniz sobre la interpretación de tomar en una derivada. En ese momento, Leibniz no pudo proporcionar una interpretación física o geométrica para esta pregunta, por lo que simplemente respondió a L'Hopital en una carta que «... es una aparente paradoja de la cual, algún día, se derivarán consecuencias útiles».

El nombre «cálculo fraccional» se origina a partir de una pregunta histórica, ya que esta rama del análisis matemático estudia derivadas e integrales de un cierto orden . Actualmente, el cálculo fraccional carece de una definición unificada de lo que constituye una derivada fraccional. En consecuencia, cuando no es necesario especificar explícitamente la forma de una derivada fraccional, típicamente se denota de la siguiente manera:

Los operadores fraccionales tienen varias representaciones, pero una de sus propiedades fundamentales es que recuperan los resultados del cálculo tradicional a medida que . Considerando una función escalar y la base canónica de denotada por , el siguiente operador fraccional de orden se define utilizando notación de Einstein:[19]

Denotando como la derivada parcial de orden con respecto al componente -ésimo del vector , se define el siguiente conjunto de operadores fraccionales:

cuyo complemento es:

Como consecuencia, se define el siguiente conjunto:

Extensión a funciones vectoriales

Para una función , el conjunto se define como:

donde denota el -ésimo componente de la función .

Conjunto de operadores fraccionales

Sea el conjunto . Si y , entonces es posible definir la siguiente notación multi-índice:

Entonces, considerando una función y el operador fraccional:

se define el siguiente conjunto de operadores fraccionales:

De donde se obtienen los siguientes resultados:

Como consecuencia, considerando una función , se define el siguiente conjunto de operadores fraccionales:

Conjunto de operadores fraccionales

Considerando una función y el siguiente conjunto de operadores fraccionales:

Entonces, tomando una bola , es posible definir el siguiente conjunto de operadores fraccionales:

el cual permite generalizar la expansión en serie de Taylor de una función vectorial en notación multi-índice. Como consecuencia, es posible obtener el siguiente resultado:

Referencias

Bibliografía